洛阳交警发布端午假期出行攻略!
2025年端午假期即将来临
为了方便小伙伴们端午假期出行
洛阳交警
发布出行攻略
一起来看
端午节是我国传统节日
也是法定节假日
今年端午假期(5月31日-6月2日)
高速公路 不免费!
01交通流预判
1、端午假期为期三天,也是今年上半年最后一个节日,随着进入暑期气温升高,广大群众消夏避暑出行愿望较高,预计近郊山水游、乡村游、田园游、采摘游等出行会成为热点,城区及周边道路将迎来交通高峰,城市区道路交通压力将明显增加。
2、按照交通部门安排,端午假期高速公路小客车通行不免费。但由于假期出行增加,预计我市各条主要的高速公路、国省道以及黄河古都一号旅游公路和生态伏牛一号旅游公路等交通流都将明显增大。特别是前往老君山、重渡沟、栾川竹海野生动物园、白云山、陆浑水库、小浪底、龙潭大峡谷,以及黄河沿线等景区的车辆将会大幅增加。另外,正值“三夏”农忙季节,城乡道路上行驶的收割机、拖拉机、农用车等农用机械车辆数量增多,车辆装载超宽超高、客货混装、农用车违法载人等现象时有发生,部分路段可能有打场晒粮情况,驾车经过时要注意安全。
3、目前已经进入汛期,气候多变,容易出现强对流雷雨大风冰雹等恶劣天气,局部道路可能会出现积水、损坏、树木倒伏,山区道路发生山体坠石可能性加大,对交通安全畅通的影响不容忽视。
02
错峰出行、绿色出行
预计城区道路在假期前一天即5月30日下午及晚间出现出行高峰,且持续时间较长。假期期间的每天上午,游客出行集中在王城公园、洛阳博物馆、白马寺、龙门石窟等景点,下午及晚间转入隋唐洛阳城遗址公园(应天门、天堂明堂、九州池)、丽景门、十字街、洛邑古城、龙凤山庄及万达广场、西工小街、广州市场步行街等区域。
由于出行高峰时段集中、停车资源紧张,建议广大群众和来洛游客尽量采用地铁、公交、共享单车等公共交通工具出行,提升出行体验。前往王城公园、隋唐洛阳城遗址公园、丽景门、洛邑古城、洛阳博物馆等景区游玩均可乘地铁前往;入城旅游车辆可在史家湾、杨湾、谷水、八里堂地铁站附近停车场停车,接驳地铁出行。此外,共享单车也已覆盖地铁沿线车站,游客在市区出行也可选择这些便捷的绿色公共交通工具。
预计端午假期高速公路出程高峰出现在5月31日上午, 6月2日下午15时至19时为返程高峰。
03
市区施工路段及易堵路段
1、玄武门大街的纱厂北路至平等街段拓宽改造,实行半幅通行;瀍涧大道与衡山大桥交叉口施工,通过时请注意避让。
2、启明东路消防大队至安居路段半幅施工。
3、符家屯东路(嵩山路至芳菲路段)施工断行。
4、定鼎门街的开元大道至展览路段西半幅封闭施工;杜预街的关林路至牡丹大道段施工;关圣街小八中段半幅封闭施工。
5、伊滨辖区的郑洛高速正在施工;李村大街郁金香花海景区门口路段、葛潘路杨沟村路段、大谷路韩寨村路段半幅路段通行,小车可缓慢通行,大车建议绕行。
预计假期易拥堵的路段有:王城大道快速路李屯大桥至陇海铁路桥段;南昌路全段;中州路的王城公园、万达广场、应天门、九龙鼎至新伊大街段;龙门大道及龙门景区周边道路;九都路、新街的洛邑古城段;古城东路三川大道周边道路;白马寺周边道路。
04
县区道路施工
孟津辖区:省道S312沿黄线会盟扣马段封闭施工。
偃师辖区:大口镇火焦路(温村—张大寨段)封闭施工,车辆可经龙少路绕行;缑氏镇府李路马涧河桥施工断行。
伊川辖区:书院路的酒城路至八一路段封闭施工,文化路口可以穿行;杜康大道政和路至文博大道段西半幅封闭施工;国道G343线江左街至登封交界处施工。
洛宁辖区:省道S314虞灵线529+750段(下峪至故县段)封闭施工, K529+310段至K530+500段设置临时便道可以绕行通过;省道S243渑邓线官东村至洛宜交界段施工,由洛宁崛山桥前往河底镇、三门峡方向车辆需向东绕行G343国道(G241国道)至三乡镇连昌河桥折西北方向,沿X110陶山路至S243 渑邓线到达;由河底镇前往洛宁崛山桥方向车辆需沿陶山路至G343国道(G241国道)到达;由三门峡前往洛宁崛山桥方向车辆需在X118三官线与S244交叉口处继续前行至三邓路口,然后折向东沿G343国道(G241国道)到达。
栾川辖区:国道G344东灵线秋扒乡经白土镇至三川镇段道路施工,车辆可缓慢通行;国道G241呼北线狮子庙车庄至赤土店庄科路段道路施工,车辆可绕行至五肩头道路行驶;县道X318冷陶线张盘至焦树凹段全线道路施工,禁止车辆通行。
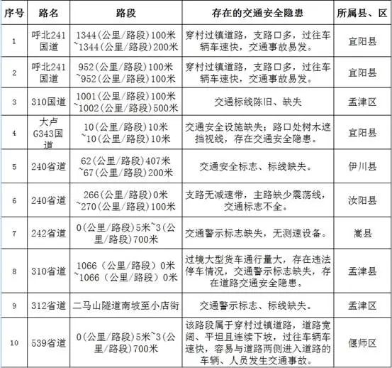
05
事故多发路段
06交通安全提示
1、城市道路行车,天气炎热容易急躁,驾车时请保持心态平和,切勿抢行、超速。节日期间市区出行建议少驾车,尽量采取公交、地铁、单车方式出行。
2、农村道路行车,出游途经乡镇村庄时,注意观察前方道路、路口车辆和行人情况,确保安全通行。赶集赶圩、走亲访友,切勿无证驾驶、超员行车;当前农忙时节,注意避让农用机械,驾驶农用机械应避免人货混装、农用车载人等违法行为。
3、高速公路行车,要合理安排行程,避免疲劳驾驶,要保持安全车速、车距,特别是遇有降雨等恶劣天气,应降低车速、加大车距,严防追尾碰撞事故。
4、自驾车出游,应提前检查车况、熟悉路况,并实时关注公安、交通、气象等部门发布的交通路况信息以及目的地沿途气象情况,注意防范恶劣天气对道路交通出行带来的风险,途经急弯陡坡、长下坡、临水临崖路段,要注意减速慢行,遇涉水路段,切忌盲目穿行。行驶中避免接打、使用手机,杜绝分心驾驶,确保行车安全。天气炎热,严防车辆自燃。
5、乘坐客车出游,要选择正规、信誉良好的旅游客运企业,切勿乘坐私揽客源、无营运资质的客车。驾乘人员均应系好安全带。发现客车超员、超速、疲劳驾驶、酒后驾驶等交通违法行为可拨打122电话举报。
来源 | 洛阳交警 洛阳发布
原标题:《洛阳交警发布端午假期出行攻略!》

