又见相亲“翻车”!一女子相亲带朋友吃掉5000元,男方转了1000元后直接走人......
点击蓝字
关注我们
早·出发
2020年10月28日▼
01
天 气:
呼和浩特今日晴-1~12°C
02
今日关注:
呼和浩特开设60个不动产遗留项目受理站
03
资讯要闻:
•全国要闻:
1.这个3000多人的村子,走出34位硕士26位博士
2.发钱了!200块!数字人民币来了!
3.期期爆满!为老年人开的这个培训班火了
•首府新闻:
1.呼和浩特:两学生外出被五人强迫用手机转走500元
2.呼和浩特赛罕区新增4440个公立幼儿园学位
04
热 议:
一女子带朋友相亲吃掉5000元,男方转了1000元后走人
天 气
朋友们早上好,这里是《早·出发》节目,我是主播王琦,关注身边事,陪你早点出发 。今天是10月28日星期三,先来看天气,呼和浩特今日晴-1~12°C,1955年的今天,微软公司(MICROSOFT)的创始人比尔·盖茨生日,他是目前世界上最富有的人之一,资产逾千亿,被美国人誉为“坐在世界巅峰的人”,而他的成就也成为了很多人的梦想。
打工人!赶紧起床努力奋斗,你!就是下一个比尔·盖茨!
今日关注
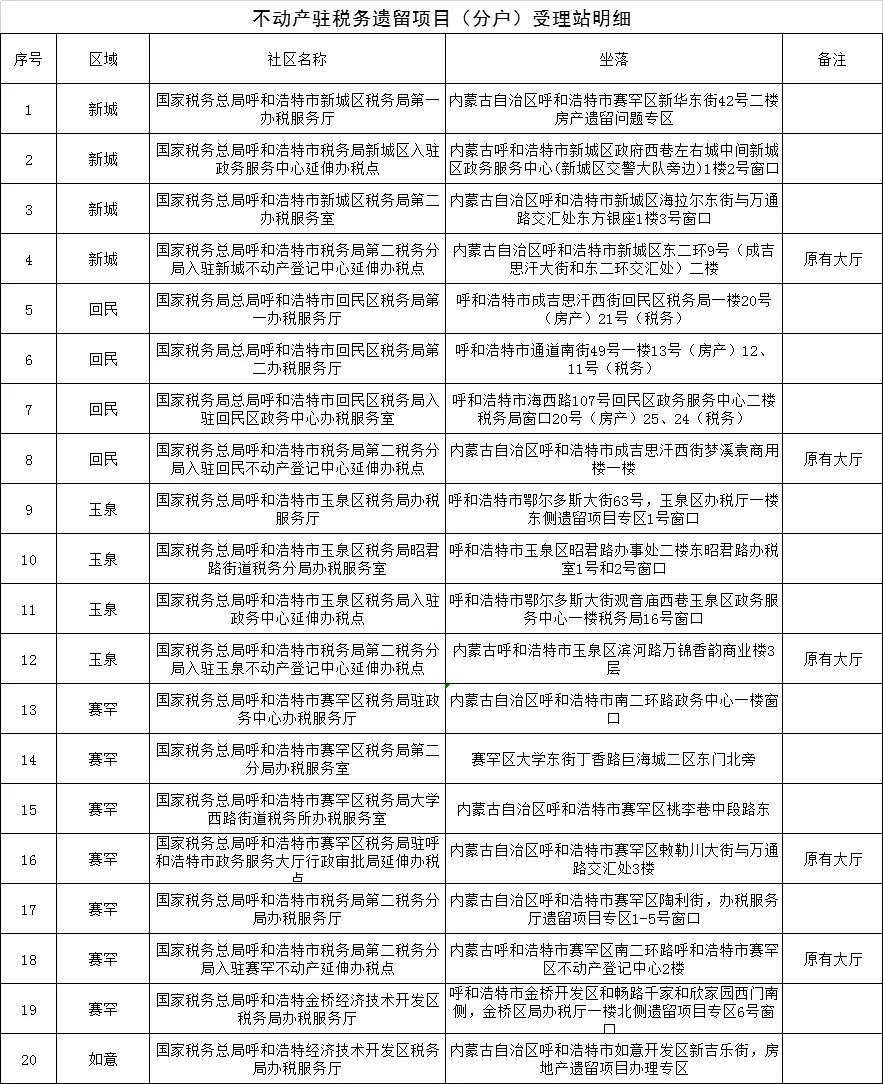
事关房本!呼和浩特市开设60个不动产遗留项目受理站
快看在哪儿?
按照呼和浩特市委市政府加快推进房地产遗留项目转移登记(分户)工作的安排部署,根据《呼和浩特市房地产遗留项目不动产转移登记(分户)实施方案》的要求,呼和浩特市四区及经济开发区在街道办事处分别设立40个不动产驻社区遗留项目(分户)受理站,呼和浩特市税务局设立20个不动产驻税务遗留项目(分户)受理站(包括市四区不动产登记服务大厅原有的5个受理点),方便百姓就近在社区提交申请材料并缴税,早日拿到证书。
办事群众申请办理时需要携带以下材料:1.呼和浩特市不动产登记申请书(房地产遗留项目转移登记);2.申请人身份证明,包括:买受人身份证、户口本、结婚证(或离婚证)等原件;转让人营业执照复印件(盖公章)、代理人身份证复印件;3.商品房网签合同或政府认定的商品房买卖合同;4.发票(收据、执行裁定书)。提交材料并完税后五个工作日内可拿到不动产权证书。为避免办事群众扎堆提交材料,具体办理时间将会另行通知,逐幢进行办理。
据了解,按照政府要求,相关部门在2021年底将会对房地产遗留项目具备分户条件的应发尽发。

全国要闻
01这个3000多人的村子
走出34位硕士26位博士
近日,安徽潜山的逆水村火了!这个村子共有村民3千多人,相继走出334名大学生34位硕士和26位博士,是当地有名的“博士村”。虽在深山但村民早早意识到教育要放在首位,孩子们不比吃穿比学习,谁家孩子学习成绩好,谁家就是村民心目中的“光荣户”。
在这里,老师的地位是最高的,家长们把老师当做亲戚看待,老师则把学生当成“自己的孩子”。今年83岁的老支书徐浩川说:“只有读书才是走出大山的唯一出路”,如今,从逆水村走出的优秀人才遍布世界各地。
02
发钱了!200块!数字人民币来了!
深圳、苏州、成都、雄安已经有不少小伙伴领了几个月的“数字工资”了,在这两天的网络上,小伙伴们对这“不是钱的钱”议论纷纷:图片中可以看出它就是手机里的一张图,不是账户、不是网银、不是微信支付宝、不是比特币,而是跟你用的人民币一样!
那么问题来了:数字人民币到底是啥?实质上它就是人民币的数字化形态,手机里有数字货币就跟兜里装钞票,银行是不会发利息的,赎回数字人民币银行也不会收取服务费。
据了解,中国的数字人民币“可能是最先进的”,这得益于每一个拿出手机扫码支付的你,我国在短短数年里实现的无现金社会基础,将为我们弯道超车提供一个绝佳的机会,让我们一起拥抱数字人民币吧!
03
江苏南京一老年大学
开设智能手机培训班
再不会用手机就落后了!“现在最大的困难是到处都用手机,有些年纪大的人根本不会玩手机。现在出去,就像一个呆子一样,所以必须要学。”南京一大学负责人表示,开设智能手机培训班以来,几乎期期爆满,智能手机培训班教老年人熟练使用各种常见的手机软件,也教导老年人在使用智能手机时,规避各类诈骗陷阱,保护财产安全!
老人们则表示:和同龄人一起学习交流,不光给老年生活带来了乐趣,也给他们的生活带去了便利。
呼市新闻
呼和浩特两学生外出被五人强迫用手机转走500元
近日,两名高中生外出前往玉泉区大北街恒昌商场附近的一家奶茶店购买奶茶,因奶茶店已闭店,他们便即刻回家。在回家途中,却被五名年轻男子拦下。之后,两人被对方强行索要手机,他们见对方人多,害怕受到人身伤害,就将手机交给对方。之后,一名年轻男子用其中一名高中生的手机开通了支付宝“花呗”功能,并向其手机转账人民币500元,随后将该转账记录删除后把手机交还给两名高中生后离开现场。
目前,这起案件中已有三名嫌疑人落网,均为在校中专生。
呼和浩特赛罕区
新增4440个公立幼儿园学位
近年来,为了满足更多人的居住需求,呼和浩特开发了不少新楼盘,而新建的小区存在年轻人多,孩子多,附近却没有公立幼儿园的现象,导致大多年轻家长面临入园难、入园贵的难题。针对这一现象,2019年以来,赛罕区新增13所公办幼儿园,4440个公办幼儿园学位。
据统计,截至目前,赛罕区公办幼儿园在园幼儿达到8600人左右,比去年同期增加了3400人,首次超过了赛罕区民办幼儿园的在园幼儿数。这个数据意味着,在赛罕区,有3400个家庭享受了公立幼儿园的实惠。
未来,呼和浩特市还将继续增加公立幼儿园数量,让更多幼儿享受到公立幼儿园的资源。
热 议
一女子带朋友相亲吃掉5000元男方转了1000元后走人
据报道,近日,"女子相亲带23个亲戚吃掉近2万元"引发网友热议,而宁波小伙陈阳(化名)也在相亲平台上吐槽称,自己一年前相亲约饭,女方带来4个闺蜜吃掉5000元,让他很无奈。
据陈阳介绍,自己今年33岁,多年来母亲一直为自己的终身大事着急,由于实在拗不过母亲,就打算与介绍的女子见面吃一顿饭。两人约在对方选的高档日料店,第一次见面女孩儿就迟到大半个小时,坐下之后没有问陈阳有没有忌口的,一股脑点了不少菜。"菜上齐了之后,女孩一直手机拍拍拍,吃了两口后,说吃饱了,剩下眼前这一大桌。
而后,在没有提前询问陈阳意见的情况下,小严又把自己的朋友也叫来一起吃饭。"饭后陈阳前去买单,一看5000元,这是把自己当冤大头啊,陈阳越想越气,选择不买单直接走人,走后给对方发了微信,并转了1000元付了自己那一份的饭钱。
事后,女方在微信里怒骂陈阳,说没见过这么小气加奇葩的男人,相亲连请女生吃饭都不肯。但陈阳表示,“我觉得你并不值得我请,有缘千万别再见。"
对于这两位的做法,您怎么看呢?您觉得相亲就必须由男生请吃饭吗?评论区留言,说说您的看法。
朋友们,今天的《早·出发》节目就这里, 感谢您的收听,如果您身边有什么新鲜事或有什么新闻线索向我们提供,欢迎拨打15548360111与我们取得联系,您也可以扫描下方的二维码加入到晨报微信粉丝群与我们实时互动,主播随时等待您的加入~!


晨报微信粉丝群期待您的加入关注身边事,陪你早点出发,我是老朋友王琦,祝您今天过得开心,我们明早见~
每周一到五,陪你早出发,欢迎持续关注~
来源:内蒙古晨报|本期责编:吴博超
|本期校对:包红岩
|本期审核:赵新宇
扫二维码|关注“内蒙古晨报”
新闻热线|0471-3339111
18047123456
广告热线|13304719004
期待你的
分享
点赞
原标题:《又见相亲“翻车”!一女子相亲带朋友吃掉5000元,男方转了1000元后直接走人......》

