最容易考985的城市,受误解太多了
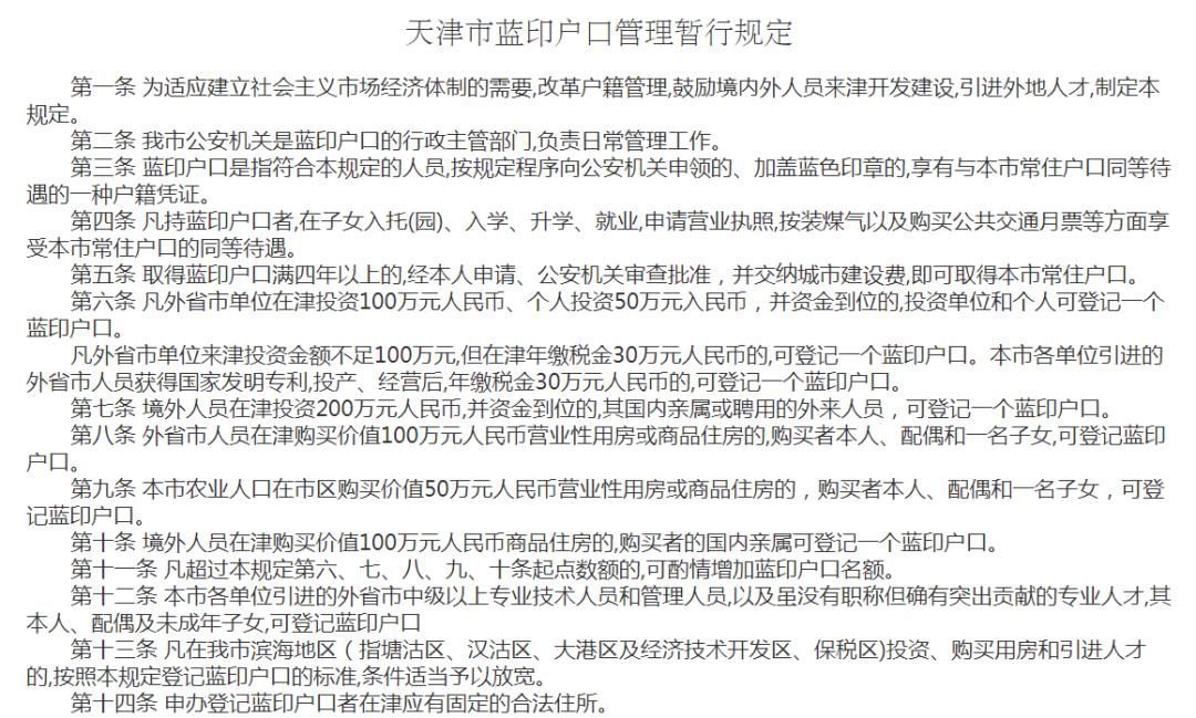
原创 小新同学 有间大学
高考江湖中,那个“400分能上清华北大”的传闻,一度让北京考生被贴上“出生即躺赢高考”的标签,当了多年外地学生羡慕嫉妒的靶心。
但若从更精细的名校上线率来看,真正的“原生赢家级”选手,可能另有其人。
所谓的“高考天堂”,究竟是一种什么样的存在?


通过对2017年国内各省高考人数、一本高校录取人数、985高校录取人数的统计与换算,在一项关于全国985高校录取率的排行中,天津以5.81%的985高校录取率领跑全国。
最常被冠以“天之骄子”之名的北京、上海学生都排在天津之后。
5.81%的成绩,也远超过全国平均2%左右的985高校录取率,是车尾选手安徽、河南、贵州等地的五倍以上。

2018年全国平均211高校录取率约为6.25%,天津以12.68%位居全国第三,紧追北京的13.99%和上海的13.58%。排在最末的广东、广西两地,录取率仅不到3%。
2019年,全国平均一本录取率是18%左右,天津则达到35.9%,仅次于北京的36.3%。相比之下,河南、广西、山西、江西、山东等省份的一本录取机会,比北京、天津的三分之一还要少。
如此差异并不难理解。录取机会不悬殊的背后,是不同地区在名额分配、教育资源上有着长久的区别。
简而言之,在北京、天津等地考600分,与在河南、安徽等考600分,考生面前的选择截然不同——
高考录取,看的是学生在其考试省份的排名,而各地考生人数、录取名额参差不同,且这两者的关系未必完全成正比。

我们目前主要实行“分省定额”的招生录取制度,即高校可在国家核定的招生规模内,对本校的分省(区、市)分专业招生计划进行编制。为兼顾公平,还可预留少量计划,用于调节各地统考上线生源的不平衡。
但在实际操作中,受学校归属性质及地域、地方对高校的投入、地方经济差异等方面影响,高校的自主定额环节,难免会产生倾斜。
从总体数据看,我国当下高考录取率已接近八成,看起来,这并非是一种过分“僧多粥少”的局面,大家为什么还争得那么拼命?
实际上,越是金字塔顶端的厮杀,才越是激烈。
也就是说,分省定额产生的矛盾,更多集中在“985/211及其他重点高校的名额投放与分数线的划定上,以及由此引起的高等教育入学机会的区域性差异”。

正如前文数据提到,从一本高校到211高校的录取率,再到985大学名额的争夺,优势地方的录取机会与全国平均水平、排名靠后地方水平,呈现出越来越大的空隙。
不仅如此,录取机会占优势的地区,一般本身就具有不错的教育资源。
一项2016年的财政教育支出显示,当年山东教育支出以1826亿排全国首位,天津的数字为502亿。但具体到每万人享受的教育费用,后者则达到前者的2倍。
人均更多的教育投入,能带来更丰厚的高教资源,能培养出更好的基础教育生源。
两者都能让所谓的“高考天堂”,变得更天堂一些。

这片坐拥两所985高校、每年五六万高考生的土地,难免让高教资源捉襟见肘、考生却动辄几十万甚至百万的周遭心生遐想——去天津高考。
这条路的确存在过入口。
“高考直降80分!能上本科何必上专科?”
“比北京高考分数还低、为孩子高考加百分,名牌大学不是梦!”
……


通往“高考天堂”之门由此被打了一个豁口,而后越变越大。

天津市政府有数据显示,蓝印户口实行近20年的时间里,天津市共批准各类蓝印户口312687人。
而据天津市国土房管部门统计,2009年以来,外省市户籍人员在天津市购买商品住房占全部销售比例的31%,其中办理蓝印户口的占四五成。
《中国青年报》从天津市公安机关一位负责人处得知,蓝印户口给天津带来了年均3500人的考试增加数量,约占当年全市高考总量的5%。还有数据指出,光是2013年,这一数字就达到8000。
实际上,不少家长是想用一处房产换孩子的一个高考名额,以此实现“高考移民”。
其中,房价相对低、投资性价比更高的武清县(后变更为武清区)成了一块风水宝地,数据显示,这里集中了全市35.2%的蓝印户口办理人数。
武清区内原本位置偏远、生源优势不如市区的杨村一中,也因大量高分外籍考生的流入,加快了崛起的步伐,近年被形容为“以突飞猛进的势头跻身天津市高中校第一集团军行列”。

在和杨村一中类似的学校里,不少外来考生多是前两年或三年高中都在家乡,临近高考时再来天津参加考试。
比如,河南考生陈哲接受新华网时介绍,自己曾于2008年在天津参加高考,并以550分的的成绩被华中师范大学录取。
陈哲对当年父母在高考前的半学期帮她把户口落在天津感到庆幸,因为同样的分数放在老家河南,她大概只能上二本高校,幸运的话或许能去普通一本。
更令人咋舌的是,这条利益链甚至还催生出了一套“高考终极外挂”:衡水中学天津班。
衡水复习模式叠加天津优越录取率——听起来,它简直能为视高考为炼狱的考生们,杀出一条新的活路。

但并非所有人都在为这一“繁荣”叫好。
外来的高分考生多是空降型选手,他们通过短暂停留、通过一次考试带来优异成绩的同时,也迅速地带走了当地原有的名校名额。
有天津本地的家长对一些高中这种招收外地生的模式感到不满,认为这是对天津本地教育资源的一种侵占,“天津建设示范校的资金有一部分是财政投入,这是本地纳税人的贡献”。
生源流出地同样感到苦恼。
据中国青年报报道,山东滨州教育局曾有过不允许市内学校配合天津高中宣传、给学生开具学籍证明的做法,希望能减少优秀学生的流失。
河北承德也有教育相关工作人员向媒体介绍,“天津高中干扰了当地中学正常的教学和管理”,教育局要求本地中学不接待该招生宣传、不组织报名考试。

2009年2月,天津曾对异地高考政策进行改革,新的蓝印户口规定出台,入户门槛改为需“一次性付款购买40万-80万元的新建商品房”。
不过,在高考重头戏面前,总有人认为这钱花得值,认为户口给人带来的加持是巨大的。
想进来的人依然源源不断,楼盘依然高声打着“赢户口,赢得起跑线”的广告。
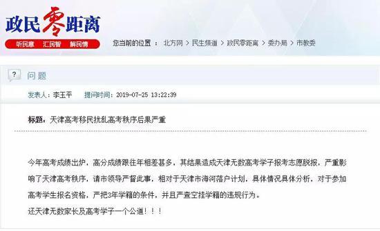
即便在2014年5月31日,天津正式取消蓝印户口政策,“高考移民”的一条“明路”正式迎来告别,这一暗流似乎还在涌动。
新的积分入户、海河英才计划诞生后,近年关于“天津高考移民扰乱竞争秩序”的质疑仍然存在。

“严禁非正常学籍迁移,严禁空挂学籍,严禁人籍分离。各高中学校不得招收借读生、插班生、旁听生,不得接收非本校学籍的考生报名,不得将非本校学籍的考生宣传为本校生源,不得为非本校学籍的考生出具任何与高考升学有关的推荐证明材料”。


2018年5月16日,天津加入抢人大战。
新的人才引进计划发布不到一天,立即有30万人申报查询落户事宜。
门槛放低,众人蜂拥。2019年天津政府工作报告指出,“海河英才”行动计划引进各类人才13.3万人,平均年龄31岁。

但再将数据看得具体一些:2018年天津常住人口的中,户籍人口只比上年增加1.95万人。@央视新闻报道也曾指出,记者在线下申请处询问了32名落户者,发现有3/4来自北京。
在这其中,有多少是因限制严格而无法落户北京或其他城市,想趁此享有天津教育资源红利,但又并非打算留在天津发展的人——这在某种程度上像在重蹈当年蓝印户口的覆辙。
据澎湃新闻报道,对于上述想法,天津市相关领导表示“‘海河英才’计划引进的是人才,特别是优秀年轻人才和高端人才,不是户口批发,不是高考移民”。
但在吸引且留住人才这件事上,天津真正能实现多少呢?
现实的数字透露出了些许不太乐观。
比如,《天津大学2018毕业生就业质量分析》指出,当年天津大学毕业生的整体留津率为35.22%,隔壁985的数据更愁人,《南开大学2019届毕业生就业质量报告》显示,该届本硕博毕业生在津就业平均比例为18.4%。
自家top2高校培养了四年及以上的人才都难留住,更何况是从外地拉人,真正收获且留下这些人才。

2019年,天津GDP为14104.28亿元,较上年增长4.8%,但排位从第六位跌到了第十位。
历来主打工业路线的天津,长期被诟病“缺乏创新”,此不足带来的自然是新兴产业发展、就业吸引、人才留存等方面的疲软。
比如,原生的知名互联网公司数量,天津不仅不及北上广深一线城市,也比不过二线的南京、郑州、成都等地;
《2019年中国独角兽企业研究报告》显示,2019年国内共有218独角兽企业,其中天津共有5家。但五家均排名在100名之后,且有两位的实际总部并不在天津,而是在北京。
更多的就业机会、更高的薪资、更广阔的创业氛围……北京的光环和诱惑有多大,天津的被动就有多少。

实际上,错过了互联网这班车,天津近年也努力在其他赛道上发力。
2017年,天津召开第一届世界智能大会,提出以“智能制造为突破口,推动智能科技产业加快发展,打造新的经济增长点”的口号。
智能制造成为一条突围之路。
天津市工业和信息化局2019年底指出,全市智能制造业企业数量占规模以上工业比重已近20%。《世界智能制造中心发展趋势报告(2019)》显示,天津智能制造水平位列全国第4位、全球50强榜单第10位。
今年9月印发的《天津市关于进一步支持发展智能制造的政策措施》,继续为企业智能化升级、工业互联网发展投入真金白银,最高补贴达5000万元。
天津正在用行动说明,不想再错过一次真正升级的机会了。

唱衰的声音同样也发源在2017年——天津经济增速从长期领跑全国,降到多年来最低点。
但这故事还有另一个版本,是天津主动挤水分,将2016年滨海新区的GDP从万亿调整为6654亿。
《天津日报》发表评论文章提到:“让经济数据不含水分地增长、让老百姓的幸福感不含水分地增强,得到的是厚实的里子,这才是长久的面子。”
如果能做到注重人们真切的幸福感,并能以强有力的经济产业、社会资源来支撑幸福感,这样的土地不用愁没有新鲜血液的注入。
来这儿的人,也将不是为了所谓的“高考天堂”,而是因为这座城市。
参考资料
1. 优质大学招生分省定额:实施现状、区域差异与优化路径,郜丹丹,重庆高教研究,2017.03
2. 天津人才新政打“补丁”后,准落户的“北漂”青年担心被除名,澎湃新闻,2018.05
3. 天津,正在崛起的智能“哏都”,张磊,蓝媒汇,2019.06
4. GDP十强城市榜今年或生变:天津或将滑落 武汉受影响,李秀忠,第一财经,2020.04
5. 天津支持发展智能制造政策再“升级” 加快培育新兴产业,张道正 张津榕,中国新闻网,2020.09
6. 天津蓝印户口20年:高考移民与本地学生摩擦不断,刘林,新华网,2014.04
7. “高考移民”争相不惜血本调入津门,中国青年报,2005.05
原标题:《最容易考985的城市,受误解太多了》

