所有自贡人注意了,有个好消息请接收一下
国庆节还没到
紫薇妹儿的朋友圈
已惨遭这张图片刷屏……
但是,朋友们!别忘了周日还要上班呀!
再上4天班就要放假啦!!
假期即将来临小伙伴们是不是准备好到处嗨森一下了?
好消息来了!
国庆中秋假期
全国高速小客车免费通行
交通运输部新闻发言人孙文剑24日表示,根据《国务院关于批转交通运输部等部门重大节假日免收小型客车通行费实施方案的通知》,今年国庆节、中秋节假期,全国收费公路将继续免收小型客车通行费,具体免费时段从10月1日00:00开始,10月8日24:00结束。普通收费公路以车辆通过收费站收费车道的时间为准,高速公路以车辆驶离出口收费车道的时间为准。
还有一个好消息!10月的工资可以提前至9月发
依据《工资支付暂行规定》的要求,用人单位遇到节假日期间不能发放工资的,应该在最近的工作日发放工资。
《工资支付暂行规定》第七条:工资必须在用人单位与劳动者约定的日期支付。如遇节假日或休息日,则应提前在最近的工作日支付。工资至少每月支付一次,实行周、日、小时工资制的可按周、日、小时支付工资。不少单位会在每个月的5号前发工资,这就意味着“十一”假期,有不少单位9月底就会发放10月份的工资。
工资必须按约定时间支付
你知道吗?工资必须在用人单位与劳动者约定的日期支付。
用人单位应在规章制度中写明或与员工约定发工资的固定日期,工资支付周期不超过1个月的(即除了年工资、季度工资),约定的工资支付日不得超过支付周期期满后7日。
工资能延迟或晚发吗?
用人单位因故不能在约定的工资支付日支付工资的,可以适当延长。
《工资支付规定》补充规定第4项第2款规定:用人单位确因生产经营困难、资金周转受到影响,在征得本单位工会同意后,可暂时延期支付劳动者工资,延期时间的最长限制可由各省、自治区、直辖市劳动行政部门根据当地情况确定。
国庆中秋假期
景区游客接待量可上调至75%
除了交通方面的利好消息,近日,文化和旅游部发布公告,要统筹做好国庆节、中秋节假期旅游景区疫情防控和安全有序开放工作,推动旅游景区复工复产复业,景区接待游客量可上调至最大承载量的75%。
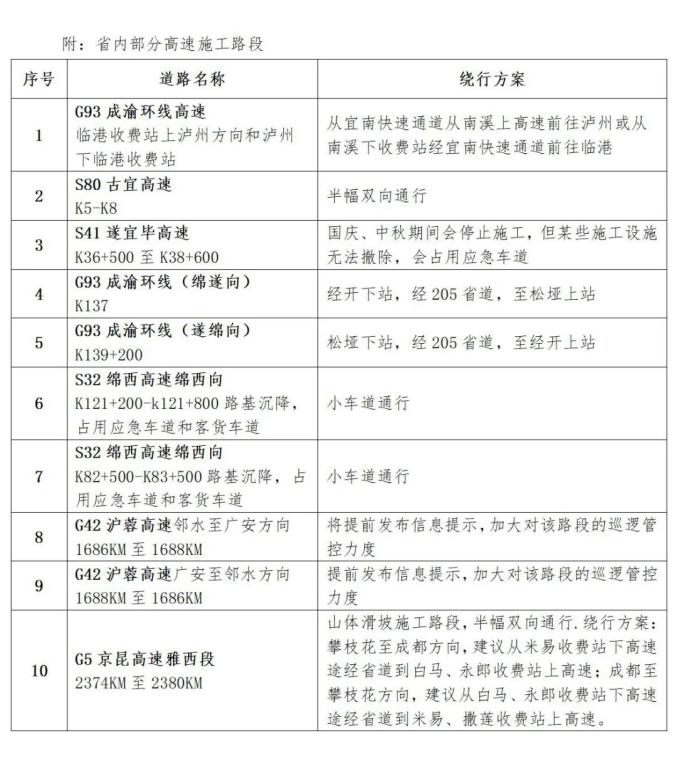
盼望着,盼望着,中秋、国庆“双节”长假就快来了!大家是不是已经准备出游了呢?不过,长假期间四川的交通状况如何,哪些路段最可能拥堵?莫慌,四川交警发布了2020年“国庆、中秋”假期道路交通“两公布一提示”,对长假期间四川的交通状况作了预测,并提供了绕行方案。准备出游的小伙伴们,做好笔记哦——
今年“国庆、中秋”假期时间较长(10月1日至8日),高速公路继续实行小客车免费通行的政策,加之疫情防控常态化后经济社会运行秩序的全面恢复,节日期间群众出行需求将会进一步增大,我省高速公路交通流量将呈明显增长态势,预计9月30日至10月2日,通过环蓉高速公路转换前往景区以及进入成都市区车流将出现高峰;10月3日至5日,前往周边城市和风景区高速公路车流将出现高峰;10月6日至8日,通过放射线高速公路返程车流将出现高峰。
同时,随着全省高速路网不断密集拓展,预计今年“国庆、中秋”假期,除G5京昆高速公路成都——攀枝花段、成都——广元段,G4218雅叶高速公路雅安——康定段,G4217蓉昌高速公路都江堰——汶川段,S2成巴高速公路成都——巴中段、S8成名高速公路成都——邛崃段等旅游和出行热点线路外,云南、贵州、重庆、陕西、甘肃等省和直辖市方向进出川车流量也将明显增加。“国庆、中秋”假期(10月1日至8日),全省高速公路禁止危险化学品运输车通行,暂停对运输超限超载不可解体物品车辆允许通行高速公路的意见反馈,返程高峰(10月6日至8日)实行每日12时至20时禁止三轴(含三轴)以上(不含鲜活农产品运输车)重型货运车辆进入高速公路的交通管制措施,各地公安交警支队将根据辖区车流变化情况,适时采取临时交通管控措施。
易拥堵路段“国庆、中秋”假期,成都绕城、成南、成温邛、成巴、成雅、成渝、渝蓉、成自泸、雅康、雅西、内宜等主干高速公路通行压力较大;进出城高速公路和通往景区路线上的隧道、互通立交、收费站、服务区是易拥堵段点。
重点施工路段由于省内大部分景区周边道路等级普遍偏低,地质环境复杂,山区道路、急弯陡坡较多,加之进入秋冬季节,气象条件恶劣,易引发交通事故,驾驶员朋友要适当降低车速,保持安全车距,不要随意变更车道,防范追尾、侧翻、刮擦等事故发生。
最易引发交通事故的违法行为经省公安厅交警总队对历年来假期道路交通事故原因分析研判,其中未保持安全距离行驶和变道引发的道路交通事故较为突出;酒后驾驶、无证驾驶、违反交通信号、逆行和违法会车等违法行为也是导致事故发生的重要原因。“国庆、中秋”假期,公安交警将会严查上述重点违法行为。
同时全省公安交警还将严查违法占用应急车道行驶、不按规定车道行驶、违法停车等影响通行效率、容易引发拥堵和事故的违法行为,全力维护道路通行秩序。
紫薇妹儿提醒
当前省内疫情虽持续向好,但风险仍然存在。驾乘人员出行时,一定要按照有关规定做好疫情防控相关措施,保持身心健康。
十一黄金周
要放松也要安全
十一假期即将来临,大家在外出游玩时也记得不要对新冠病毒放松警惕。
在旅游时,待在旅馆或外出就餐应采取哪些预防措施?旅馆的空调系统是否安全?泳池和水域可否安全使用?我们会被所住房间之前的住客传染吗?
查看图片了解更多外出度假时的注意事项,希望大家的十一黄金周不仅放松,而且安全。
▽





转发到朋友圈提醒家人朋友们!
来源:四川幸福女性
建设法治自贡 巾帼在行动
原标题:《所有自贡人注意了,有个好消息请接收一下》

