智库|内循环时代,消费市场容量或成城市竞争的底牌
以下文章来源于米筐投资 ,作者老船长


沿海外贸型城市不再吃香了?
内陆城市将迎来爆发?
哪些产业能成功拥抱这轮红利?
哪些城市的优势将被内循环放大?
哪些城市的弱点将成为发展障碍?
……
这些都是亟待回答的宏大命题,也是时代给各个城市出的严肃考题,只待优等生突围而出。
01
上半年城市格局已变
其实,最简单也最直观的答案,就出现在上半年的成绩单中。

在上半年GDP30强城市中,14个城市的排名较2019年上升,10个城市的排名出现下降,6个城市排名不变,变化还是蛮大的。
最值得关注的几组较量:重庆反超广州、南京反超天津、长沙反超青岛、昆明大幅上升。
上半年,重庆GDP达到11209亿从而反超广州,让上北深广的多年格局,出现破局。当然,这与疫情环境下的增速密切相关。重庆上半年经济增速0.8%,是难得的正增速,而广州则下降2.7%,跌幅不小。
但暂时的反超,并不意味着广州就输给了重庆。从城市面貌、产业布局、城市影响力各个方面,广州还是远在重庆之上。
另外两组值得关注的城市,天津还在大幅下滑,-3.9%的增速让天津下降了5个位次,直接掉到了第10名,若得不到及时调整,下半年的天津极有可能掉到10名以外。
同时,低调的长沙以2.2%的增速稳步前进,和青岛互换了位次。而昆明则大幅上升了17个位次,从44位直接升至27位,挤进30强。
特殊的是,上半年城市格局的变动,主要影响因素是疫情。疫情愈严重,对城市经济的影响就愈大,武汉就是最明显的例子。这就给了那些疫情较轻的城市弯道超车的机会。
但这只是上半年暂时的变动。下半年对内大循环和对外持久战,将带来更大的格局变化,或许远超你我预期。
02
外贸城市失宠?
以内循环为主的时代,外贸型城市就失去生存空间了吗?
并非如此。
全球化的市场经济,各种因素错综复杂,一个政策并不能做到完全切割。内循环为主,并非舍弃外循环,三驾马车之一的出口不是说没就没了,外贸型城市也并非就此舍弃。
但当下全球疫情形势尚不明朗,各种脱钩不稳定因素依旧存在,对外贸型城市确实存在一定影响。
那在这些城市中,对谁影响最大?换言之,谁对外贸的依赖度最高?

在统计的35个大中城市中,外贸依存度超过50%的有17个,对进出口的依赖较强。
其中,东莞以129%的外贸依存度排在第一位,作为制造加工重镇,全球订单成为东莞的经济支柱。同样的道理也适用于苏州,其111%的外贸依存度排在第二位。
此外,还有深圳、厦门、金华、舟山四个城市的外贸依存度超过100%,都是严重依赖进出口支撑的城市。尤其是深圳,出口总额已连续27年居内地大中城市首位。
外贸依存度超过50%的城市还有上海、宁波、珠海、中山、北京、大连、天津、惠州、青岛、无锡和嘉兴。
从区域分布来看,这17座城市全部位于东部沿海地区,集中在环渤海、长三角和珠三角,这也与他们的经济特征、产业结构相吻合。
而疫情对经济的影响,在这17座城市身上也更加明显。17个城市中有10个城市的经济增速为负值,比如东莞为-1%、上海为-2.6%、中山为-6.5%。只有7个城市增速为正值,除了舟山大幅增长11%之外,其他6个城市的增速都不超过1%,并不算亮眼。
而从出口依存度看,不起眼的金华太过突出。上半年金华的进出口总额2152.4亿元,其中出口高达2058.7亿元,出口依存度高达98%。
其中最大的贡献者,非义乌莫属。作为全球最大的小商品集散中心,义乌的出口额占了金华市的60%以上。
另外一个特点是,这些外贸型城市的第二产业占比较高。比如佛山的二产占比高达56%,惠州二产占比52%,苏州二产占比47%,金华的二产占比也超过了40%。
以外来订单兴起的加工制造模式,曾让一众沿海城市成为“世界工厂”,但也给这些城市留下了外部风险的不可控属性。当核心技术还在别人手中、订单大幅下滑发生时,外贸型城市就被捏住了喉咙。
内循环为主的经济环境下,这些城市面临的产业转型压力,更加严峻。
03
谁是新的王者?
而面对新一轮历史机遇的内陆城市,如何激活消费市场、如何引领创新热潮,是内循环赋予他们的新使命。
哪些城市又能担此重任,拥抱这波红利?
可以从三个纬度来衡量:消费能量、枢纽能量、创新能量。
消费是内循环时代城市崛起的底牌。
产能过剩、外需下降的大环境,迫使拉动内需成为经济最大的发动机。因此,消费市场容量将会成为城市竞争的底牌。

广州则以9978亿的消费实力,排在第三。2020年,广州将会成为第三座消费破万亿的城市,实力再进一步。排在第四的是重庆,消费额超过8000亿,毕竟体量接近一个省份。
而排在第五到第十位的分别是成都、武汉、深圳、杭州、南京、苏州,六个城市都超过了6000亿,实力强劲。
重庆和成都两座西南中心城市,力压深圳、苏州等东部强市,消费能量惊人。
而这10个城市,将成为内循环时代消费型城市的引领者。
交通便利性是城市崛起不可或缺的因素。
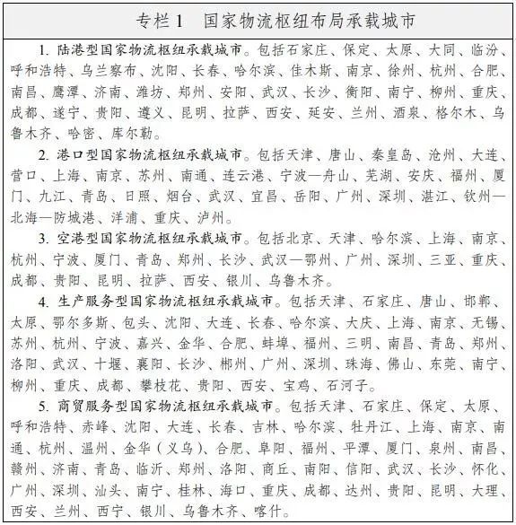
2018年底,国家曾在《国家物流枢纽布局和建设规划》中公布过127个物流枢纽城市。

其次是上海、天津、广州、深圳、杭州、青岛、西安、郑州、贵阳、成都、长沙、哈尔滨共12个城市,它们占据了四大枢纽的定位。
而在2019年公布的首批国家物流枢纽城市中,只有23个入围。


尤其是武汉和郑州,一个是九省通衢,一个是天下之中,在内需消费大市场被激活的前提下,无论是空运还是陆运,二者都将是交通王者。
此后还有南京、济南、长沙、天津、杭州、重庆、石家庄、西安,高铁通达城市数量也都超过了25个,位居第二梯队。
福州、成都、广州、合肥、南昌、贵阳、青岛、深圳、厦门、南宁、兰州、昆明等12个城市的通达数量都超过了20个,位居第三梯队。
因此,在枢纽重要性上,北京上海自不必说,武汉、郑州、南京、重庆这四个城市,将成为未来新的交通战场。
创新则是城市崛起的决胜利器。
从过去两年的华为、中兴,到今年的TikTok、微信的遭遇,世界不断提醒我们,科技创新、掌握核心技术才有底气反制竞争,才是未来的国之重器。

其次是南京、杭州、苏州、武汉、西安、珠海排在五到十位。南京、武汉、西安的高校数量和教育质量,已经领先其他城市不少,再加上航空航天、军工企业、智能制造的加持,这三个城市的科技创新实力,实至名归。
而杭州和珠海,则是典型的企业成就城市系列。阿里所带来的互联网创新能量,格力所投入的研发技术,都大幅提升了两个城市的科创实力。
此外,还有长沙、成都、合肥等一众城市,近年来在科技创新上跨步很大,实力蹿升的也很快。
除了北上广深四大一线城市,总结一下三个纬度的结果:
消费大城:重庆、成都、武汉、杭州、南京、苏州;
枢纽大城:重庆、武汉、郑州、南京;
科创大城:南京、杭州、苏州、武汉、西安。
在启动内循环时代,占据消费、交通和科技创新三者优势的城市,必将成为新的王者。
转载自米筐投资
原标题:《大洗牌!内循环时代,这些城市即将崛起》

