新宁县2020年“最美退役军人” 拟表彰人选公示
2020-08-21 09:20
湖南
新宁县2020年“最美退役军人” 拟表彰人选公示
为广泛听取社会各界和广大退役军人的意见,接受社会监督,根据中共新宁县委退役军人事务工作领导小组文件《关于开展新宁县2020年度“最美退役军人”评选表彰活动的通知》(新退役军人组〔2020〕2号)要求,经单位推荐、部门联审、组织考察、县委退役军人事务工作领导小组审定,现将拟表彰的2020年新宁县“最美退役军人”和“最美退役军人提名奖”人选名单予以公示。
公示时间:2020年8月20日—26日。如有问题线索,请于2020年8月26日18时前,以电话、电子邮件等方式向新宁县“最美退役军人”评选工作小组办公室反映。
电 话: 4920017
13873965308(魏)
电子邮箱:762986725@qq.com
受理单位:新宁县“最美退役军人”评选工作小组办公室。
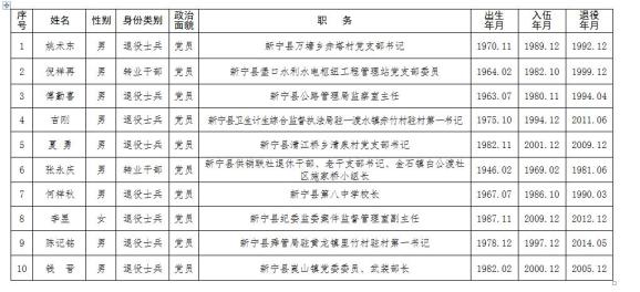
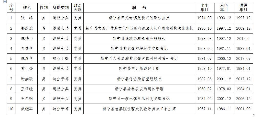
附:新宁县“最美退役军人”和“最美退役军人提名奖”人选名单(20名)
新宁县“最美退役军人”评选工作小组办公室
2020年8月20日
新宁县2020年“最美退役军人”拟表彰人选



原标题:《新宁县2020年“最美退役军人” 拟表彰人选公示》
特别声明
本文为澎湃号作者或机构在澎湃新闻上传并发布,仅代表该作者或机构观点,不代表澎湃新闻的观点或立场,澎湃新闻仅提供信息发布平台。申请澎湃号请用电脑访问https://renzheng.thepaper.cn。

