江苏一法院拍卖13件受贿奢侈品,最贵的53万起拍
中宏网江苏8月6日电 江诗丹顿、百达翡丽、卡地亚……今天上午,七块受贿名表在阿里拍卖被公开法拍,总计评估价近200万元。此外还有5件玉器和1条手链,均价值不菲!它们的主人原"主人"被判8年。

图源:阿里司法拍卖网
13件“奢侈品”7折起拍
8月6日上午10点,南京市中级人民法院通过阿里拍卖在线平台,公开拍卖7块名表、5件玉器及1件手链。
据了解,本次南京中院拍卖的名表主要为江诗丹顿、百达翡丽、卡地亚等高档品牌,大多数成色都非常新,甚至还有1块没有拆封过。其中最贵的一只为江诗丹顿某系列手表,鉴定价格达75万元。
此次拍卖品的起拍价基本维持在估价的百分之七十,这个价格引起了很多市民的关注。
在阿里拍卖网站上,这块江诗丹顿手表(PATRIMONY系列,款式型号86020)的评估价高达75万元,起拍价53万。截止今日下午四点,已有五千多人围观。

图源:阿里司法拍卖网
据阿里拍卖页面数据,价格较低的手表最受欢迎,这些拍卖品的围观人数均已上千,其中人气最高的是一块全新未拆封的AP手表,目前已有19个人缴纳保证金参与报名。

图源:阿里司法拍卖网
拍卖的7块手表中,其中有几款现已停产,尤其是这块百达翡丽超级复杂功能时计系列(款式型号3940R),1985年,百达翡丽推出3940系列,接替投产只有4年(1981至1985),现在已经停产多年。

图源:阿里司法拍卖网
在这些拍卖品中,最受欢迎的是这只满绿玉质手镯,这只手镯起拍价是13万元,而到现在已经将近翻了两倍,截止今日下午两点,已经有18个人报名缴纳保证金,共有31条竞买记录,最新的竞买价格为35万元。拍卖将于明日(8月6日)上午10点整结束,没有拍到还有机会。

图源:阿里司法拍卖网

图源:阿里司法拍卖网
这些奢侈品的原主人是谁?
这批拍品的原“主人”为华润集团原副总经理蒋伟,在2016年因犯受贿罪被判处有期徒刑8年,并处罚金100万元。
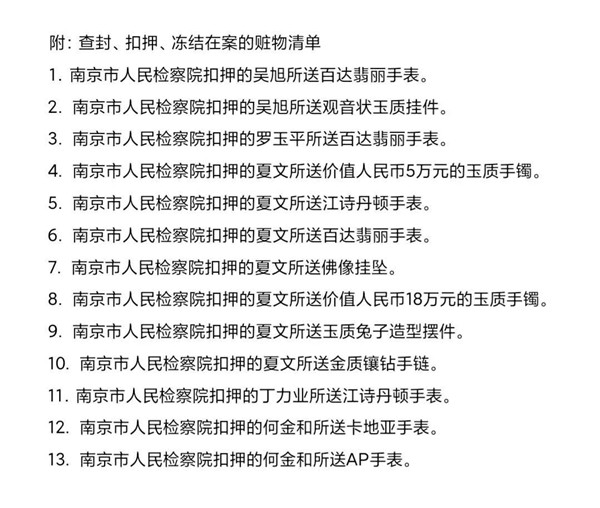
根据江苏省南京市中级人民法院执行裁定书,蒋伟犯受贿罪被查封、扣押、冻结在案的赃物清单如下:

图源:阿里司法拍卖网
据公开资料显示,蒋伟1988年加入华润,为华润集团原董事、原副总经理和华润金融控股原董事长,曾担任华润集团的首席财务官(CFO),华润电力控股(00836.HK)、华润创业(00291.HK)等华润系公司的董事。2014年4月17日,中央纪委监察部网站发布消息:华润集团董事长、党委书记宋林涉嫌严重违纪违法。
2016年8月17日,南京市中级人民法院审理认为,被告人蒋伟身为国家工作人员,利用职务便利,收受他人财物,为他人谋取利益,其行为已构成受贿罪,数额达到286万余元。
被告人蒋伟归案后主动交代办案机关尚未掌握的部分受贿犯罪事实,具有坦白情节,认罪、悔罪,并退缴了全部赃款赃物,依法从轻处罚。依照刑法及相关司法解释的规定,以受贿罪判处被告人蒋伟有期徒刑8年,并处罚金人民币100万元。(中宏网江苏 杨成怡 孔巍 综合整理自交汇点、澎湃新闻、阿里司法拍卖网等)

