资格线公布!军队(武警)、公安、司法、消防院校明起开始面试和体测
高考生注意!省招生委员会发布《关于做好2020年军队(武警)、公安、司法、消防院校提前批次招生面试、体检(军检)和体能测评工作的通知》,对军队(武警)、公安、司法、消防院校提前批次招生面试、体检(军检)和体能测评工作进行安排。一起来看↓↓↓
一、面试、体检(军检)和体能测评时间及地点
(一)军队(武警)院校面试、体检(军检)
●时间:8 月 2 日下午至 8 月 5 日上午
批次划分:
①8月2日下午。14:00 开始,17:30 时结束,对贵阳市(含贵安新区)、安顺市、遵义市考生进行面试;
②8月3日全天。上午 07:30 开始,11:30 结束,下午 14:30分开始,17:30 分结束,对毕节市、铜仁市、六盘水市考生进行面试,上午参加面试考生需空腹,视情参加 8月3日上午体格检查;
③8月4日全天。上午 07:30 开始,11:30 结束,下午 14:30分开始,17:30 分结束,对黔南州、黔东南州、黔西南州考生进行面试,上午参加面试考生需空腹,视情参加 8月4日上午体格检查;
④8月5日上午。07:30 开始,11:00 结束,对还未参加面试的各市(州)考生进行面试,参加面试考生需空腹。
●地点:中国人民解放军联勤保障部队第九二五医院(原中国人民解放军第四十四医院,以下简称九二五医院,地址为贵阳市花溪区黄河路67 号)(体检必须空腹)。
(二)中国人民公安大学、中国刑事警察学院、铁道警察学院、南京森林警察学院、贵州警察学院(提前批次公安院校公安类专业)的面试、体能测评
●时间:8月2日—8月4日(上午8:30—12:00,下午14:00—17:00)
批次划分:
8月2日,贵阳(含贵安新区)、安顺、六盘水
8月3日,遵义、毕节
8月4日,铜仁、黔西南、黔南、黔东南
●地点:贵州警察学院北区综合楼(贵阳市南明区见龙洞路132号)
(三)中央司法警官学院、浙江警官职业学院的面试、体能测试
●时间:①中央司法警官学院,2020年8月7日上午8:00-12:00。②浙江警官职业学院,2020年8月8日上午8:00-12:00。
●面试、体能测试、体检地点:贵州省司法警官学校(贵阳市花溪区松花江路37号)。
(四)中国消防救援学院的政治考核、体格检查、心理测试、面试
●报到时间:8月1日18:00前;地点:贵州省消防总队(贵阳市沙冲南路198号)
●体检时间:8月2日7:30,地点(电话、短信通知);
●心理测试时间:8月2日14:00;面试时间8月3日8:00。心理测试、面试地点:贵州消防总队训练与战勤保障支队(贵阳市白云区金园路1号原贵州消防学校)。
二、面试、体检(军检)和体能测试分数线
(一)按照《贵州省招生委员会 贵州省军区战备建设局关于做好2020年军队院校招收普通高中毕业生工作的通知》规定的比例,划定面试和体检人员分数线,并组织上线考生参加面试、体检。
(二)按照公安部、教育部等相关文件的要求,中国人民公安大学、中国刑事警察学院、铁道警察学院、南京森林警察学院、贵州警察学院按照招生计划的5倍比例划定面试和体检人员分数线,并组织上线考生参加面试、体能测评。其中,铁道警察学院(专科层次招生)采取二本线上填报志愿考生不划比例,均参加面试,二本线下(专科线上)考生按照招生计划数5倍比例划定面试和体检人员分数线,并组织上线考生参加面试、体能测评。
(三)中央司法警官学院按照招生计划数5倍比例划定面试和体检人员分数线,并组织上线考生参加面试、体能测评。浙江警官职业学院采取二本线上填报志愿考生不划比例,均参加面试,二本线下(专科线上)考生按照招生计划数5倍划定面试和体检人员分数线,并组织上线考生参加面试、体能测评。中国消防救援学院按照招生计划数4倍比例划定面试人员分数线。
三、有关事项
(一)各级招生办要根据军队(武警)、公安、司法、消防院校面试名单,及时通知辖区所有符合条件的考生参加面试、体检(军检)和体能测试,并做好工作记录。
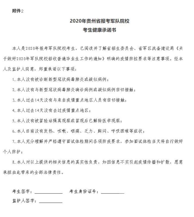
(二)达到提前批次军队院校面试分数线并接到通知的考生参加面试、体检需携带准考证、身份证、政治考核表、2020年贵州省报考军队院校考生健康承诺书和本人近期1寸白底免冠照片(2张)。考生14天以内有疫情中高风险地区活动史,出现过发热、咳嗽等症状,健康码扫码非绿色,或面试体检当日体温超过37.3℃,需持3日内核酸检测报告,于8月5日统一到第九二五医院进行面试、体检;考生参加面试、体检期间,必须全程佩戴口罩,不得私自摘下,做到听招呼、守规矩,违反规定且情节严重的考生取消面试、体检资格;因疫情防控工作需要,除家长代表外,陪同考生的家长不得进入面试、体检等工作场所,不得在检录、面试、体检现场外围扎堆逗留,不得将车辆停放在医院内;考生在检录处出示健康码后,将手机交予陪同家长,不得带入面试、体检现场,若无家长陪同,则集中存放在检录点旁手机柜内。
达到提前批次公安、司法院校面试分数线并接到通知的考生根据疫情防控需要,参加体检、体能测评、面试的考生,到达面试现场后需扫描“贵州健康码”同时进行体温检测,“贵州健康码”显示为“绿色”且体温低于37.3℃者,方能参加体检、体能测评、面试;体检前14天内有中高风险地区旅居史或“贵州健康码”显示为“黄色”或“红色”的,考生需提供体检前7天内的有效核酸检测阴性报告,体检当天体温检测达到37.3℃及以上的,体检现场考生须服从工作人员疫情防控工作安排。
(三)未按规定时间参加面试、体检(军检)和体能测试的考生,按自愿放弃志愿处理。
以往文件中规定的面试、体检(军检)和体能测评等时间与本通知不相符的以本通知为准。
面试、体能测试、体检(军检)分数线









原标题:《资格线公布!军队(武警)、公安、司法、消防院校明起开始面试和体测》

