乘机回国前要求核酸报告可行吗?“随心飞”演变出更多产品
更多可刷微信或微博“航旅圈”,加入航旅圈俱乐部(微信群)参与探讨和互动,可加微信hanglvquan
1
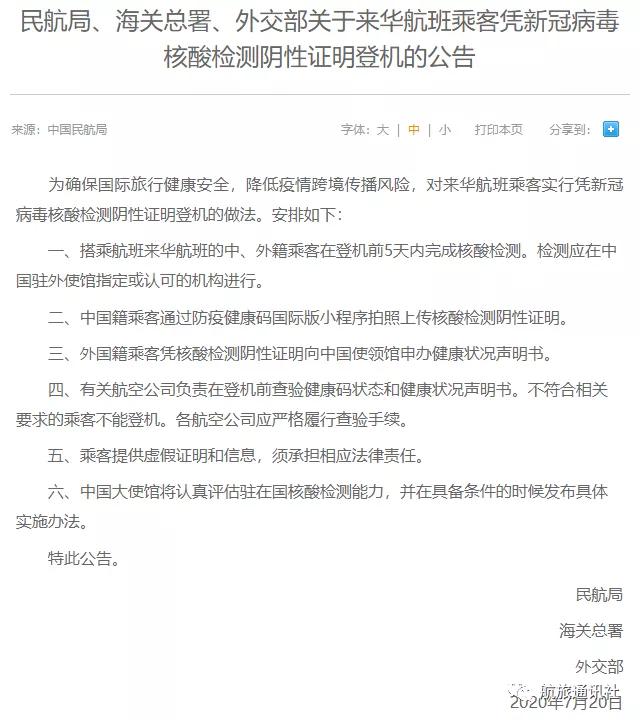
民航局、海关总署、外交部今天联合发文,为确保国际旅行健康安全,降低疫情跨境传播风险,对来华航班乘客实行凭新冠病毒核酸检测阴性证明登机的做法。
搭乘航班来华航班的中、外籍乘客在登机前5天内完成核酸检测。检测应在中国驻外使馆指定或认可的机构进行。

公告称,中国大使馆将认真评估驻在国核酸检测能力,并在具备条件的时候发布具体实施办法。
航旅圈从中国驻洛杉矶总领馆了解到,美国还没有全面实行乘客核酸检测,目前在美中国公民回国,坚持填写防疫健康码国际版达标即可。如决定在美全面实行,驻美使领馆一定会提前通知。
航旅圈也注意到部分旅客对于这一规定抱有疑虑,如国外检测机构出具报告的时间超过了规定限制、旅客不能及时拿到检测报告等。

如果这一规定全面实行,以你所在国家检测机构目前的情况,是否能赶上5天的期限?还面临哪些困难?可文末留言表达你的看法
2
芬兰航空昨晚官宣获批自7月23日起恢复赫尔辛基-上海航线的服务每周一班。
英国航空再次打破“五个一”,宣布自8月9日起恢复伦敦-上海航线每周两班,BA169每周四和周日英国时间13:35从希斯罗机场起飞。英航同时表示,将继续与中国政府相关部门保持密切合作与沟通,在情况允许的条件下尽快恢复在北京大兴机场运营的航班。
南航澳洲办事处宣布自7月22日起广州-悉尼航线增加每周第二班。增加后悉尼-广州CZ326航班每周三21:30起飞、每周日10:05起飞。
自6月18日至今,已有至少35家国内外航司获批复航、加密中外国际航线,其中25家航司为中断中国航线后复航的外航。

3
川航计划于明天推出的“安逸飞”,产品内容在今天被曝光。航旅圈了解到,这款产品有两档价位分别包含10张无门槛优惠券,最低减到0元,2020年9月30日及10月1、7、8日不能用。

一位内部人士向我们表示,通过降低机票成本刺激旅客出行需求,都是随心飞业态下的概念,南航是垂直旅游、东海垂直在机场、海航厦航是垂直在本地出港,但都是高频刺激高频,川航关注的是低中频次的旅客的刺激,预估“安逸飞”至少能刺激购买的旅客出行2次。
东海航空也在今天推出南通无限飞产品,首发价格1888元,购买的旅客可在有效期内不限次数乘坐东海航空南通进出港国内航班。东海航空目前已在南通开通往返国内17个城市的航线。

厦门航空也推出了“全福飞”,旅客可订厦航境内任意航点往返福建的机票+建发酒店2晚住宿。

从不限航线和次数的“随心飞”、“想飞就飞”,到限制航线或次数的“无限飞”、“盲盒飞”,可以看到随着更多航司“分羹”,后来推出的产品更加针对一些细分市场,如限制在进出某地的航线或某条航线、针对出行频次较低的人群,并且也有搭配随心飞的“随心住”和机+酒产品出现。
不过目前绝大多数航司推出的产品有效期都仅限今年内,你认为是否会有更多推出有效期更长的产品?
4
国产ARJ21飞机迎来了第100万名旅客。ARJ21飞机于2016年6月28日正式运营商业航班,目前共有成都航空、国航、东航、南航、天骄航、江西航等用户。

其启动用户成都航空ARJ21飞机机队规模已达21架,开通46条国内外航线,通航43座城市,陆续建立成都、泉州、银川等6个示范运营基地。
为加快ARJ21飞机走出国门的步伐,成都航空已在哈尔滨、威海设立运行基地,并策划在泛北部湾地区设立运行基地,以三个基地为支撑点辐射俄罗斯远东地区、日韩、东南亚及部分南亚地区,打造ARJ21飞机国际中短程航线枢纽。
5
继“东航那碗面”后,从“专营航食”向“空餐+地餐”转型的东航食品又推出了新花样!今天,武汉东航食品联合当地中药及茶企业,联合推出“东航那杯茶”金银花陈皮白茶。

小圈觉得那杯茶还挺适合在刚刚出梅的上海喝,希望未来能出现在东航贵宾室和航班上。欢迎留言说说还有哪家航司的跨界IP令你印象深刻,或你期待哪家航司打造一个什么样的IP?
6
据中国驻符拉迪沃斯托克总领事馆,东方航空将于7月26日执行一班符拉迪沃斯托克-济南MU7240临时航班,临时航班计划于当地时间14:20起飞。
考虑到实际情况,此次航班对是否连续填报防疫健康码国际版不做硬性要求。拟乘坐此次航班的人员须在指定的俄罗斯检测机构进行核酸检测,登机前持120小时内核酸检测阴性证明办理登机手续。


