又有新房源!最近共有产权保障住房看房、选房、申请都在进行中


闵行区第一批
非本市户籍居民家庭
共有产权保障住房
供应房源清单出炉。
记者从区房管局了解到,
这是闵行区共有产权保障住房
首次对非本市户籍居民家庭开放。
闵行区第一批(2019年)非本市户籍居民家庭
共有产权保障住房供应房源信息汇总表

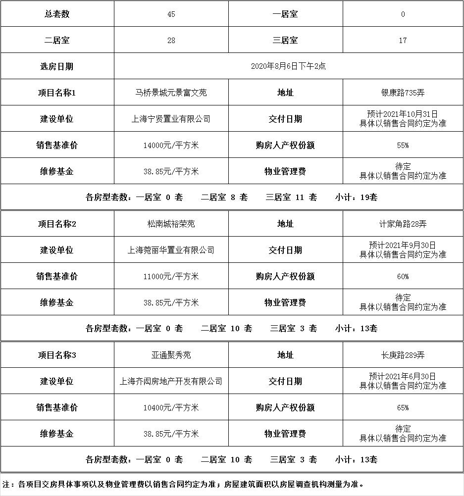
根据市房管局房源统筹安排,本批次房源共有3处,其中1处位于闵行,另2处位于松江和奉贤,分别是马桥景城元景富文苑、松南城裕荣苑、亚通聚秀苑。房源总套数为45套,其中二居室28套,三居室17套。
马桥景城元景富文苑



看房啦
1
马桥景城元景富文苑
《马桥景城 元景·富文苑》保障房项目紧邻闵行南滨江,总占地面积约为45083㎡,总建筑面积约为111063㎡,小区由11幢18层的高层住宅组成,共计1368套房屋,其中一居室288套,二居室684套,三居室396套,地面车位492个,地下停车位493个,绿化率30%,容积率2.0。项目周边配套完善,从交通、学校、医疗、生活娱乐等各方面均满足全年龄段的住户需求,是理想的安家之选。


松江松南城裕荣苑
裕荣苑东至披云门路,南至计家角路,西至欣浪路,北至玉阳大道(即现在的车阳路),地址为计家角路28弄。小区由10幢住宅楼及一幢4层楼的社区服务中心组成,规划建筑总面积约为122000平方米。10幢住宅楼分为17个单元,其中1-6号单元楼为16层,其余单元楼均为17层。小区内共有1123套房源7种房型,其中一房283套2种房型,二房671套4种房型,三房169套1种房型,每个单元楼配有2部电梯,即2梯四户,其中一部电梯与地下车库相连。整个小区的容积率为2.0,绿化覆盖率为35%,机动车停车位配比为1:1,非机动车停车位1311个。可以看到,较低的容积率确保了整个小区采光及通风的充足,35%的绿化覆盖率为小区居民提供了一个舒适的居住环境,而4层楼的社区服务中心内政府将会规划设置老年康体活动室,文化活动室等公益类服务项目,并且居委、物业及业委会也设置在此; 小区的南面有两幢2层楼高的沿街商铺在商铺的西面则有一个可供居民活动的绿化。

亚通聚秀苑
聚秀苑小区位于奉贤区重点打造的奉贤新城板块,2019年正式划入上海自贸区新片区范围。小区东至长庚路,南至聚秀街,西至贤浦路,北至南行港,总建筑面积约66900平方米,其中住宅总面积约42356平方米,由3栋26层高层组成,总户数624户,共设置机动车停车位559个。一房约54平米,二房约76平米,三房约94平米。2梯4户,房型方正。小区均价10400元/平米,最低单价9360元/平米,一房总价约48.2万元起,二房总价约68.1万元起,三房总价约85.6万元起。业主产权比例为65%。
小区紧邻上海首条BRT快速公交奉浦快线南行港路站,7-10分钟发车间隔,快速连接南桥汽车站至前滩东方体育中心,其中沈杜公路站(已通车)可换乘地铁8号线,东方体育中心可换乘地铁6/8/11号线。
轨道交通5号线南延伸段已通车,闵行至奉贤进入轨交通达圈。奉浦大桥S4(杭州湾—莘庄)、虹梅南路隧道及虹梅南路高架等,将奉贤与中环线的距离大为拉近。浦星公路、林海公路等主干道便捷连接浦东新区与奉贤区的交通。
小区周边菜场、餐饮、银行、超市、药店等一应俱全,完全能够满足基本生活需要。6公里范围内有百联南桥购物中心、苏宁生活广场(均可乘坐BRT直达)、宝龙城市广场(换乘5号线可达)及奉贤万达广场(在建)等。
小区附近公、民办学校有思齐幼儿园、思言小学、齐贤学校、尚同中学、明德外国语小学等。市重点有奉贤中学、格致中学奉贤校区等。第六人民医院南院距离小区约5公里,乘坐BRT奉浦快线约12分钟可直达。国妇婴奉贤分院(在建)距离小区步行可达。距离小区3公里就是南桥新城地标——上海之鱼、中央公园,是居民平时户外休闲游玩的好去处。
看房地址
接待中心:奉贤区万顺路2058号二楼(文明东街口)
咨询热线:021-57575039

公交路线1:
1. 乘坐地铁5号线至奉浦大道站下车
2. 出站即可转乘奉贤40路至团汇公路贤浦路站下车
3. (步行800米)到达万顺路文明东街口接待中心
公交路线2:
1. 乘坐地铁8号线至沈杜公路站下车
2. 出站即可转乘BRT奉浦快线至齐贤站下车
3. (步行600米)到达万顺路文明东街口接待中心
自驾路线
方案一:经S4沪金高速至大叶公路下,沿大叶公路向东行驶至金海路右转,沿金海路至团汇公路左转,直行至万顺路右转直行250米即达。
方案二:经闵浦二桥向南直行,至大叶公路左转,沿大叶公路向东行驶至金海路右转,沿金海路至团汇公路左转,直行至万顺路右转直行250米即达。
方案三:沿浦星公路向南至团汇公路右转,直行至万顺路左转直行250米即达。
第二批次也在受理中
看到第一批(2019年)非本市户籍居民家庭共有产权保障住房相关信息后,有市民也想知道自己是否符合要求。注意了,截至7月24日,第二批(2020年)非本市户籍居民家庭共有产权保障住房申请正在受理中,市民可以前往各街镇受理点咨询申请。
本文为闵行融媒体中心原创,转载请注明出处
记者:李逸
编辑:李逸

和我们一起抖吧↑
猜你喜欢
△
△
△
△
原标题:《又有新房源!最近共有产权保障住房看房、选房、申请都在进行中》

