每天3分钟 尽览天下事(平顶山一员工新冠肺炎lgm抗体阳性?官方回应/河南发布蓝色洪水预警/郑州市…

2020-07-19 05:28
河南

2020年7月19日 农历五月二十九 星期日

今日郑州:多云到晴,午后有分散性阵雨、雷阵雨 22/30 偏北风2-3级,空气质量指数:73,良。

今日郑州市不限行。

战"疫"

1)新疆乌鲁木齐市17日新增本土确诊病例16例,本轮疫情主要与一起聚集性活动关联。乌鲁木齐目前进入“战时状态”,社区实行封闭式管理,在全市范围内分批有序开展免费核酸检测工作。

2)国家卫健委18日组织10省市10支核酸检测医疗队200余人,赴乌鲁木齐市帮助开展核酸检测工作。

3)截至7月18日,北京无疫情高风险地区,中风险地区1个,为丰台区花乡(地区)乡。全市其它区的街乡镇均为低风险地区。

4)香港18日新增64例新冠肺炎确诊病例,其中本地感染60例,输入个案4例。香港累计报告新冠肺炎确诊病例1777例。

5)据伊朗总统办公室18日消息,伊朗总统鲁哈尼表示,根据相关数据估算,伊朗约有2500万人感染新冠病毒,其中约14000人死亡。而在接下来几个月,将有3000万至3500万人存在感染风险。

国内

1)山西临汾市教育局总督学苏迎泽近日因涉嫌伪造国家机关证件罪被批捕。此前,苏迎泽因牵涉“仝卓事件”被山西省临汾市纪委监委通报。

2)1月26日至3月15日,北京海淀区体育局综合管理服务中心工勤人员骆某曾3次离京、出境,累计30天,先后到达5个国家地区和国内城市。身为党员,骆某违反党工作纪律,造成不良影响。近日,骆某受到党内严重警告处分,并被责令辞职。

3)湖北省17日起恢复经营跨省团队旅游及“机票+酒店”业务,出入境旅游业务暂不恢复。

4)近日,西安一82岁母亲和64岁女儿被困电梯,两人互喝对方的尿液求生,直到4天3夜后才被救出送医。

5)水利部和中国气象局7月18日18时联合发布橙色山洪灾害气象预警:7月18日20时至7月19日20时,安徽西南部、湖南西北部发生山洪灾害可能性大。

6)浙江、山东近日查处共59名高考违规考生,拟取消高考成绩。

7)7月17日,网曝山西朔州某小学毕业典礼上,代课的王老师不满学生只给班主任送花,让全班起立罚站,批评送花同学且多次向其吐口水。朔州市教育局表示将严厉处理。

8)葵花药业实控人关彦斌涉嫌故意杀人一案,近期有新的进展。大庆市让胡路区人民法院于 2020年7月16日作出一审判决,被告人关彦斌犯故意杀人罪,判处有期徒刑十一年。

9)近日,济南市民郑女士反映在海底捞济南连城店就餐时,在当天的“乌鸡卷”菜品中,吃出了疑似矿泉水瓶材质的硬质塑料片。海底捞提出免单,并补偿500元火锅券,被郑女士拒绝。此事还在进一步处理中。

10)杭州53岁女子凌晨离奇在家失踪,小区遍布监控,却没有拍到身影,到今天已经失踪第14天,仍旧没有任何新的进展,家人们心急如焚,悬赏十万寻找线索,警方也在全力寻找。

11)@微博管理员 7月18日发布社区公告:将重点整治诱导未成年人无底线追星、饭圈互撕等行为。

12)7月18日8时22分,随着最后一车土石投入河道,江西鄱阳中洲圩决口处成功实现合龙。该决口是鄱阳问桂道圩、修河三角联圩两个已合龙的较大决口之外,江西今年汛情以来实测最大决口。

河南

1)针对河南省叶县一幼儿园张姓员工近日被传检测出新冠肺炎lgm抗体阳性的消息,叶县疫情防控指挥部负责人18日回应称,张某新冠肺炎核酸及血清检测结果均为阴性,非确诊病例、非疑似病例。

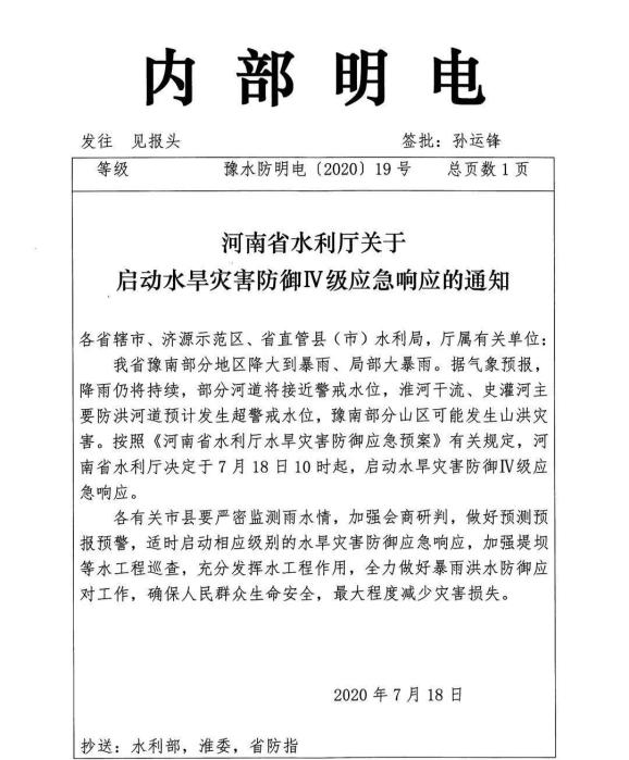
2)7月18日,河南省水文水资源局发布洪水蓝色预警。

受连续降雨影响,河南省淮河干流及支流出现洪水过程,18日9点淮滨水文站水位29.02米,仍在缓慢上涨。请有关单位及沿河群众密切关注雨水情变化,加强防范,积极应对。河南省水利厅下发了《关于启动水旱灾害防御IV级应急响应的通知》。《通知》指出,我省南部部分地区出现大到暴雨、局部大暴雨。根据气象部门预报,降雨仍将持续,部分河道将接近警戒水位,淮河干流、史灌河主要防洪河道预计发生超警戒水位,豫南部分山区还可能发生山洪灾害。

3)截至18日8:00,信阳鲇鱼山、石山口、兔子湖、铁佛寺等4座大中型水库超汛限水位,淮河干流三河尖站超警戒水位 1.72米,淮河2020年1号洪水已经形成。信阳市防汛抗旱指挥部启动防汛Ⅳ级应急响应。

4)郑大、河南科技大等4所高校日前发布2020年招生政策:郑州大学本硕博拟招19474人,河南科技大学本科招生9393人,河南师范大学本科招生计划为8021人,河南中医药大学本专科共计划招4740人。

5)7月18日,信阳一女子骑自行车掉入积水中,危机时刻他们出手相救:路人丢下伞和车,将女子从水中拉回;一好心大哥情急中将鞋子跑丢…点赞!

6)7月17日上午,在京港澳高速安阳站,河南省高速交警总队四支队执勤民警发现一辆运载120罐乙炔气体的违规通行危化品车辆,民警纠正制止其违法行为后,对其罚款200元记6分,并将情况抄告至相关部门。

郑州

1)昨日,在社会各界的公开监督下,经过近4个小时的忙碌,2020年小升初郑州市区民办初中电脑派位落幕,27所民办初中派位录取10300人。派位结果在中原网微信公众号会话框中输入"小升初摇号"即可查询。
2)郑州市日前迅速行动,专项排查央视315晚会曝光问题。

☆对汉堡王及同类快餐店,开展全覆盖、全要素监督检查。

☆针对晚会曝光的高阳毛巾和纱线质量等问题,加大对商超、便利店棉麻制品排查治理力度。

☆以农贸市场、海产品经营店为重点,围绕“海参”等相关海产品认真排查。

☆针对可诺丹婷等美容机构诱导、欺骗消费者现象,严查是否有“免费体验”等诱导消费行为。

3)从2013年7月18日首趟班列开行至今,中欧班列(郑州)已走过了整整7个年头,累计开行3274班,总货值138.83亿美元。

4)郑州4项志愿服务18日当选全国先进典型:郑州市志愿服务联合会入选最佳志愿服务组织,郑州市“携手共建幸福河”项目入选最佳志愿服务项目,郑州市圆方集团党委书记薛荣、郑州市二七区五里堡街道办事处王立砦社区居民井长安入选疫情防控最美志愿者。

生活提醒

今天信阳地区和驻马店、周口、商丘三地区东部阵雨、雷阵雨停止转多云;其它地区多云到晴天。午后黄河以北和三门峡、洛阳、南阳、平顶山四地区及郑州地区西部有分散性阵雨、雷阵雨。凌晨,中西部局部有雾。全省偏北风3级左右。今天夜里,全省多云间晴天。

20日白天,西部、南部多云到阴天,部分地区转阵雨、雷阵雨;其它地区多云间晴天。

20日夜里到21日,黄河以南阴天,大部分地区有小到中阵雨、雷阵雨,其中东部、南部部分地区有大到暴雨,局部大暴雨并伴有短时强降水等强对流天气;其它地区多云转阴天,部分地区有阵雨、雷阵雨。(河南气象)

国际

1)最新统计数据显示,全球新冠确诊病例逾1412万例,累计死亡逾60万例。

2)世卫组织总干事谭德塞17日说,受疫情影响,今年或有1.32亿人遭遇饥饿。

3)日本人气男演员三浦春马18日被发现死于其位于东京的家中,疑似自杀,年仅30岁。

4)当地时间7月16日,英国伦敦又发生一起警察对黑人“跪脖”执法,1名涉事警察被停职。

5)印度总理莫迪当地时间17日称,印度已帮助超150多国抗疫。据统计,印度目前确诊例数达全球第三。网友:开世纪玩笑,先帮帮自己国家吧。

6)美国交通部17日表示,印度政府已同意美国航空公司从7月23日开始,恢复执飞两国间的客运航班。

7)美国多家媒体近日报道,美国总统特朗普2018年曾签署一项“总统调查令”,给中情局“全面授权”,加大网络攻击,目标国家包括中国、俄罗斯、伊朗、朝鲜。

财经

1)农业农村部近日下发通知,要求各地要在7月17日至8月31日对海参养殖使用农药等行为进行拉网式清查。

2)7月17日下午,成都和平电影院卖出全国影院复工首张电影票,票价每张3.1元。

文体

1)7月18日晚,开播42年的《新闻联播》重磅改版,自2002年4月15日起使用十八年之久的标志性片头也全新亮相。

2)近日,世界一级方程式锦标赛(F1)官方发布声明,在最近一轮检测中发现两人感染新冠病毒。

健康素养365

[7种食物加重烧心,胃酸多的人请远离]

胃酸能帮助消化,但胃酸过多就会出现泛酸、烧心、胃灼热等症状。此时要远离口感酸的果蔬、甜食、糯米制品、浓茶、油炸食物、辛辣刺激性食物、酒这7种食物,以免加重不适。另外,胃不好的人吃饭最好定时定量,而且要细嚼慢咽。(郑州市卫生健康委员会)

感悟

你无法决定明天是晴是雨,无法决定此刻的坚持能换来什么。但你能决定今天有没有准备好雨伞,以及是否足够努力。胡思乱想少一点,脚踏实地多一些,就会距离成功更近一步。新的一天,早安!

闲情

我只是胖着玩玩,你却胖的那么认真

给你一个大大的拥抱

本以为是两只袋鼠,谁料竟是兔子打架

走开走开!我忙着在抽屉里干大事呢

宝贝儿,你选的这个健身器材有点儿贵…把你家长叫出来吧

网友排行榜

昨日留言点赞量前三

第一名:孔颜之乐格心笃实

第二名:绿水青山

第三名:晓炬

来源:新华网、人民网、央视网、央广网、环球网、中国经济网、河南日报、郑州发布、郑州日报、郑州晚报等

编辑:李晓影

合作微信:limx30,电话:0371-56568040

今日新闻主播:寇佳伟(音频由中原工学院创意声媒工作室联合出品)

微信扫一扫

关注咱中原网公众号吧

喜欢

原标题:《每天3分钟 尽览天下事(平顶山一员工新冠肺炎lgm抗体阳性?官方回应/河南发布蓝色洪水预警/郑州市小升初摇号结果揭晓)》

阅读原文

    特别声明
    本文为澎湃号作者或机构在澎湃新闻上传并发布,仅代表该作者或机构观点,不代表澎湃新闻的观点或立场,澎湃新闻仅提供信息发布平台。申请澎湃号请用电脑访问https://renzheng.thepaper.cn。