【法律实务】如何查询“老赖”的财产?方法都在这

有江湖的地方就有债务
有债务的地方就有“老赖”
人分三六九等
肉有五花三层
“老赖”也是有级别区分的

中级“老赖”特点:有还钱的意愿,但实在是还不了钱,只能躲,整天担惊受怕,随时处在崩溃的边缘。
高级“老赖”特点:表面笑嘻嘻,一定还,一定还,最近在运转,手头紧,内心os:凭本事借的钱,为啥要还?
顶级“老赖”特点:还钱?不存在的。人生苦短,及时行乐,继续借钱,享受生活。
面对诡计多端、狡兔三窟的“老赖”,怎么样挖掘出其隐藏的财产线索,推动执行的进程呢?


动产(汽车、家具、电器等等,能卖成钱的都算上吧)、不动产(房屋、商铺、具有使用权的土地等等,拿不走但能折成价的)、现金、股权投资(上市公司股票、权证、包括金融债券、企业债券)、债权、其它应收账款、无形资产(包括商标权、专利权、著作权等)。
其次,从哪些途径查清被执行人财产呢?
在执行过程中,被执行人往往会有隐匿、转移财产的行为,有的甚至在诉讼之前就早早把财产转移,这是造成执行难的重要原因。由于法院执行人员人少案多,在申请保全、执行的时候法院往往要求申请人提供被执行人的财产线索,申请人掌握一些查找技巧非常重要。
一是从经济往来线索中查找:
申请人和被执行人签订的合同、往来函件、传真,被执行人的网站,以及在经济往来过程中所了解的被执行人的住址或办公地点、联系方式、动产、不动产及各种收益、债权、银行账号等基本情况、财产保全的情况以及证明材料、被执行人的行踪等等,发现隐匿财产的线索。
二是从被执行人处取得财产线索:
套取、跟踪被执行人(法人)的出纳,发现其账户上有钱的开户行;追踪被执行人门前经常停放的车辆;关注被执行人单位或家庭住址附近的银行。
还有一招有时会起到关键作用:悬赏举报!
三是委托律师查询:
通过律师查询简单快捷,合法合规,可以查明以下信息:
工商档案查询借款人开户行、账户、账号,股权、子公司、分公司、股东身份证号码、居住地址、验资报告股东出资是否虚假、到位,有无抽逃出资;被执行人缴纳水费、电费、税款情况;知识产权的相关情况;不动产的位置、产权使用状况等;名下登记车辆情况。
四是协助法院调查或申请人民法院签发财产调查令:
申请人要主动发现财产线索,协助法院搞好财产调查。
五是网络虚拟交易账户资产查询:
最高人民法院、中国银行业监督管理委员会关于联合下发《人民法院、银行业金融机构网络执行查控工作规范》的通知,2016年2月底前网络查控功能上线,人民法院对被执行人的银行账户、银行卡、存款及其他金融资产采取查询、冻结、扣划等执行措施,可以通过专线或金融网络等方式与金融机构进行网络连接,向金融机构发送采取查控措施的数据和电子法律文书,接收金融机构查询、冻结、扣划、处置等的结果数据和电子回执。尤其是近年来,支付宝、移动支付、微信支付等网络虚拟交易账户中的资金执行成功的案例越来越多,查封、冻结网络虚拟交易账户中的资金将会成为执行工作中的一项常态化措施。
六是执行阶段追加被执行人:
具体见《最高院:可以追加被执行人的20种情形》,扩大查询范围。关注被执行人与他人共有的财产,以及已设置担保或其他优先权的财产等等。
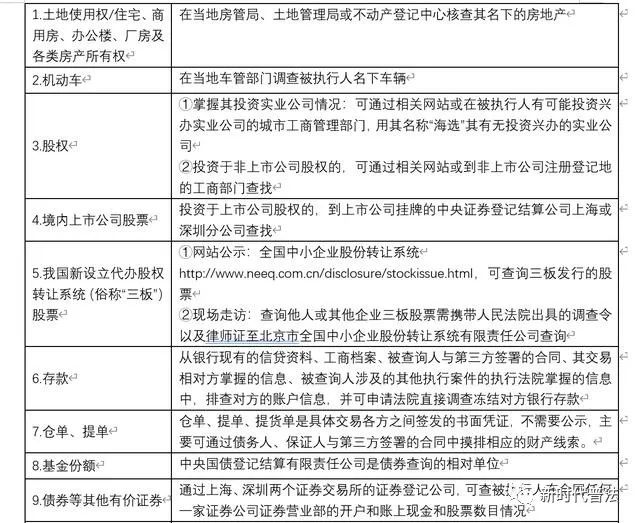
接下来:我们看看银行催收涉及较为普遍的15类财产类型及其查找办法(可参考)




原标题:《【法律实务】如何查询“老赖”的财产?方法都在这》

