大夏天的又被冻醒了!雷电大风,大到暴雨局部大暴雨都在路上

多少人是被冻醒的?

在夏天给别人最好的祝福竟然会是
“多穿衣服”

山东迎来大范围降水天气,
全省大部分地区均出现明显降水,
你周末的计划有没有被打乱呢?



今天是济南中考的首日,
早晨不到8:00,山师附中考点开门,
让考生们先到校园内的办公楼避雨。
2020中考大幕即将拉开,
考点外也成了雨伞的海洋。



济宁、枣庄、临沂、日照、
青岛五市将有
大到暴雨局部大暴雨
其他地区有明显降水
据省气象台预报,受副高边缘暖湿气流影响,预计11日夜间到12日夜间,我省有一次较明显降水过程,南部地区降水量较大,全省平均降水量15~25毫米。
其中济宁、枣庄、临沂、日照和青岛30~60毫米,局部100毫米以上;济南、菏泽、泰安、淄博、潍坊、烟台和威海5~15毫米,局部30毫米以上;其他地区1~5毫米。请注意防范我省南部地区降水可能引发的山洪、地质灾害和城市内涝等风险。

具体预报:
11日夜间到12日白天,全省天气多云转阴,鲁南地区有大雨局部暴雨或大暴雨并伴有雷电,鲁中的南部和半岛南部地区有中雨局部大雨并伴有雷电,其他地区有雷雨或阵雨。半岛地区南风3~4级转东北风5~6级阵风7~8级,鲁南地区南风3~4级转东北风4~5级阵风6级,其他地区南风转东北风3~4级,雷雨地区雷雨时阵风7~8级。
最高气温:鲁东南和半岛地区24℃左右,其他地区28℃左右。
12日夜间到13日白天,鲁西北的东部、鲁中的北部和半岛地区天气多云间阴有雷雨或阵雨,其他地区天气多云。北风,半岛地区5~6级阵风7~8级减弱到3~4级,其他地区3~4级,雷雨地区雷雨时阵风7~8级。
最高气温:半岛沿海地区26℃左右,其他地区30℃左右。
13日夜间到14日白天,鲁中的南部和鲁南地区天气多云间阴局部有雷雨或阵雨,其他地区天气多云间晴。北风转南风3~4级,雷雨地区雷雨时阵风7~8级。
最高气温:鲁西北和鲁中的北部地区33℃左右,鲁东南和半岛沿海地区28℃左右,其他地区31℃左右。

受到降雨影响
未来三天济南的气温降到30℃以下
↓
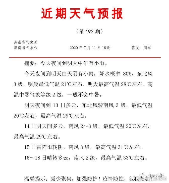
济南市气象台2020年7月11日16时发布近期预报:
11日夜间到12日白天阴有小雨,降水概率80%,东北风3级,12日清晨最低气温21℃左右,12日最高气温28℃左右。高温中暑气象等级2级,一般不会中暑。
12日夜间到13日多云,东北风转南风3级,最低气温20℃左右,最高气温29℃左右。
14日阴天间多云,南风2~3级,最低气温20℃左右,最高气温29℃左右。
15日雷阵雨转阴,南风3级,最高气温31℃左右。
16~18日晴转多云,南风2级,最高气温33℃左右。

这些地方要警惕山洪灾害
↓
7月11日,山东省水利厅和山东省气象局联合发布山东省山洪灾害气象预警。
预计,7月11日20时至7月12日20时,日照市、临沂市、枣庄市山丘区一带可能发生山洪灾害,包括日照市莒县南部、五莲县南部、岚山区大部,临沂市平邑县东北部、沂南县南部、蒙阴县大部、费县大部、兰山区东部、兰陵县大部、郯城县大部、临沭县大部、莒南县大部,枣庄市山亭区南部。
其他地区也可能因局地短历时强降水引发山洪灾害,请各地注意做好实时监测、防汛预警和转移避险等防范工作。
11日17时,省自然资源厅、省应急管理厅、省气象局还联合发布山东省地质灾害气象风险预警。
根据未来24小时降雨预报及前期实际降雨量分析,济宁东部、枣庄、临沂大部、日照降雨引发地质灾害的可能性较大(黄色预警),请当地政府及相关单位做好地质灾害防范工作。
需要注意的是,鲁东南和半岛南部地区雨量和风力都比较大,易造成部分低洼地段农田短时积水和果树落果。建议加强大田作物及果树田间管理,及时排出田间积水,清理果园断枝落果。
气象专家提醒,相关部门按照职责做好防大风和强降水工作;停止露天活动和高空等户外危险作业,危险地带人员和危房居民尽量转到避风场所避风;相关水域水上作业和过往船舶采取积极的应对措施,加固港口设施,防止船舶走锚、搁浅和碰撞。
跟多人可能会有这种体会
这种天气虽与“高温”无缘
但闷热感依然存在,
此外,下周四就要入伏了
这意味着天气将变得越来越热
据气象专家介绍
今年的三伏天将长达40天
据青岛市气象台台长马艳介绍,每年入伏时间都不一样,长短也不一样。
三伏是夏至以后才开始算的。
“夏至三庚数头伏”,传统的推算方法规定,夏至后的第三个庚日起为“初伏”,这里说的“庚日”,是指古代的“干支纪日法”中带有“庚”字头的那一天;
从夏至后的第四个庚日起为“中伏”;
立秋后的第一个庚日起为“末伏”,总称为“三伏”。
由于夏至与第一个庚日之间的天数几乎每年都不一样,所以与“三庚”的天数也不是固定的。
我国传统历法规定,“初伏”和“末伏”都是10天,中伏天数则不固定。
这是因为当夏至与立秋之间出现4个庚日时中伏为10天,出现5个庚日则为20天,所以‘中伏’到‘末伏’有时为10天,有时为20天。
今年的入伏时间是7月16日,“三伏天”长达40天。

编辑:梁媛
责编:马毅
原标题:《大夏天的又被冻醒了!雷电大风,大到暴雨局部大暴雨都在路上》

