我市企业职工养老、工伤、失业保险网报等业务有调整
致全市企事业单位一封信
各企事业参保单位:
党的十九大报告明确提出:“完善城镇职工基本养老保险和城乡居民基本养老保险制度,尽快实现养老保险全国统筹。”为此,人社部、财政部已作出相应部署,2020年底之前,必须完成职工基本养老保险省级统筹。根据省人力资源和社会保障厅部署,我市于2020年6月底实现企业职工基本养老保险、工伤保险、失业保险系统省级集中。省级集中后,网报业务发生了很大变化,请您认真阅读此信,了解相关网报流程。
我市的企业职工养老保险、工伤保险、失业保险于2020年7月3日切换网报系统至浙江政务服务网http://www.zjzwfw.gov.cn/zjservice/front/index/page.do?webId=93,原在市人力社保公共服务平台办理的企业职工养老、工伤、失业保险网报业务不再办理。请各企事业单位到“丽水市人力资源和社会保障局”网站“下载中心—其他”栏目下载“社会保险网报材料”进行学习和熟悉网报业务办理流程。各企事业单位均需注册申领“法人数字证书”用户方可登录浙江政务服务网办理社会保险业务(企业申领数字证书有三种途径,详见材料附件1-3),各机关事业单位原已注册浙江政务服务网的用户也需注册申领“法人数字证书”登录(机关事业单位申领数字证书有两种途径,一是登录“E 照通”APP,找智能客服务转人工客服,上传“法人证书业务办理授权委托书加盖公章、法人登记证复印件加盖公章、经办人身份证复印件加盖公章”等材料,经审核后网上才能申领数字证书;二是带以上材料到各地行政服务中心窗口申领)。
为深入推进“最多跑一次”改革,对网报系统已实现办理的社会保险职工参保登记、社会保险职工暂停参保、参保单位查询打印社会保险信息等事项,请用人单位在网报端进行办理,无特殊情况窗口不再受理。浙江政务服务网社会保险网报系统刚上线,各单位已申报成功的业务可能会延时同步到“单位人员信息查询”下,请各单位耐心等待几分钟后再查询业务是否办理成功,给您带来不便,请谅解。后续网报事项还会陆续推出,敬请关注。
根据《中华人民共和国社会保险法》规定,用人单位应当自作工之日起三十日内为其职工向社会保险经办机构申请办理社会保险登记。与用人单位建立劳动关系的参保人员当年应缴未缴的基本养老保险费,经核准,补缴的基数为补缴时全省上年度在岗职工月平均工资。为此,请各企事业单位及时为职工办理社会保险参保登记,避免影响参保单位和个人的社会保险相关权益。
提醒各建筑项目工伤保险参保单位,建筑项目工伤参保的人员备案增加或减少申报材料有调整,需用固定的Excel模板(不允许修改),单位需按模板字段要求把需备案的人员先填好,再用移动U盘拷贝至窗口申报(同时需提供纸质盖章材料,纸质材料需备注项目名称及联系人联系方式),模板可到“丽水市人力资源和社会保障局”网站“下载中心—其他”栏目下载。
网报相关咨询电话:
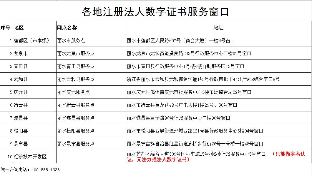
注册单位单位法人数字证书遇到问题可咨询汇信公司客服400 888 4636;
登录政务服务网遇到问题可咨询政务网客服0571—88808880;
各县(市)社会保险网报咨询投诉电话:
市本级(莲都区):12345
龙泉市:7126028
青田县:12345
云和县:12345
庆元县:12345
缙云县:12345
遂昌县:12345
松阳县:12345
景宁县:12345
丽水市养老保险服务中心
2020年6月30日
相关操作指南如下
法人登录注册流程
01
政务服务网
访问网址:http://www.zjzwfw.gov.cn/ 或百度查询 “浙江政务服务网”
适用的浏览器:浏览器选择极速模式或者用非IE内核:建议用谷歌浏览器。
360浏览器的模式更改如下图:

“登录政务服务网”遇到问题可咨询政务网客服 0571 88808880
各县(市)社会保险网报咨询投诉电话:
市本级(莲都区):12345
龙泉市:7126028
青田县:12345
云和县:12345
庆元县:12345
缙云县:12345
遂昌县:12345
松阳县:12345
景宁县:12345
02
法人用户登录
打开“浙江政务服务网”界面,左上角选择“丽水市”,由于丽水市本级、莲都区的企业职工基本养老、工伤、失业保险业务均在丽水市本级办理,请莲都区的用户也选择“丽水市”,其他县市区选择单位所在地的行政区划。点击网站右上角“登录”按钮,选择“法人登录”。






01
查询管理
1.1.1单位信息查询
选择【参保征缴】,点击【单位信息查询】。

1.1.2单位人员信息查询
选择【参保征缴】,点击【单位人员信息查询】。


选择【参保征缴】,点击【单位缴费信息查询】

02
单位管理
1.2.1参保单位查询打印社会保险信息
选择【参保征缴】,点击【参保单位查询打印社会保险信息】。

1.2.2社会保险单位参保信息变更登记
选择【参保征缴】,点击【社会保险单位参保信息变更登记】。

03
人员管理
1.3.1社会保险职工参保登记
选择【参保征缴】,点击【社会保险职工参保登记】。



完成后的业务可在【单位业务申报进度查询】中查看业务审批状态。
备注:人员新参保和续保都是在这个模块操作,系统会自动鉴别人员状态
1.3.2社会保险职工暂停参保
选择【参保征缴】,点击【社会保险职工暂停参保】。

填写完相关信息后,点【保存】后就成功提交了。带“*”号为必填项

1.3.3人员批量新参保
选择【参保征缴】,点击【人员批量新参保】。


完成后的业务可在【单位业务申报进度查询】中查看业务审批状态。
1.3.4人员批量暂停参保
选择【参保征缴】,点击【人员批量暂停参保】。


完成后的业务可在【单位业务申报进度查询】中查看业务审批状态。
备注:下载的模板格式不能随意修改,不然会导致导入报错。
来源:丽水发布
原标题:《我市企业职工养老、工伤、失业保险网报等业务有调整》

