西安第二批早夜市位置信息公布啦!有你家附近的吗?
2020-07-01 21:26
陕西
很多西安人将早、夜市视作一份依恋
醉心于它们特有的烟火气
无论是清晨或是傍晚
走进人声鼎沸、熙熙攘攘的热闹市场
看一看红红绿绿的蔬菜瓜果
闻一闻热气腾腾的食物香味
听一听商户摊贩的花样吆喝
生活和工作中的烦恼也仿佛烟消云散

在天愿作比翼鸟 在地就要吃烧烤
每次路过街上的摊子总觉得特别香
������
市城管局对设立
第二批蔬菜早市、夜市集中经营区
食品临时摊群点进行了公示
西安市城市管理和综合执法局
关于设立第二批蔬菜早市、夜市
集中经营区、食品临时摊群点的公示
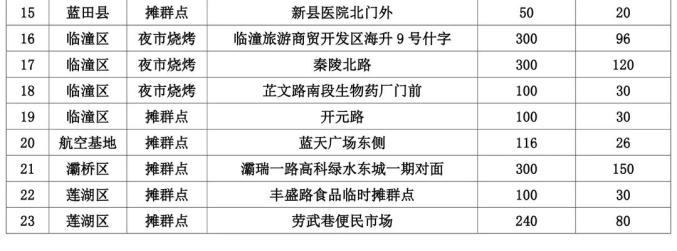
按照市城管委《关于加强临时占道摊群点(夜市)设置管理工作的通知》(市城管委发〔2019〕7号)有关要求,经属地街办提出申请,各区县、开发区城管部门现场勘查,各区县政府、开发区管委会审批,全市第二批设立的蔬菜早市4处,夜市烧烤集中经营区8处,食品摊贩临时摊群点11处。夏季瓜果临时销售点123处。现将具体点位名单予以公示(详情见附件)。
公示时间:2020年7月1日至7月7日(五个工作日)。
在此期间,广大市民如对设置蔬菜早市、夜市集中经营区、食品摊贩临时摊群点有异议或合理化建议,可通过邮件和电话方式向市城市管理和综合执法局反映。
联系电话:86787262
邮箱:srzxglc234@163.com

第二批蔬菜早市、夜市烧烤集中经营区、食品摊贩临时摊群点公示名单


附件2
各区县、开发区夏季瓜果临时销售点
点位及分布情况








原标题:《西安第二批早夜市位置信息公布啦!有你家附近的吗?》
特别声明
本文为澎湃号作者或机构在澎湃新闻上传并发布,仅代表该作者或机构观点,不代表澎湃新闻的观点或立场,澎湃新闻仅提供信息发布平台。申请澎湃号请用电脑访问https://renzheng.thepaper.cn。

