科创板一年突破1.7万亿的最全真相
原创 蔡鹏程 林志佳 钛媒体
钛媒体 TMTPost.com
|科技引领新经济|
《钛媒体·封面》本期特别报道,以“科创板一周年记”为主题的万字长文,用全面数据指标,回溯1.7万亿总市值的全部真实面貌,谁是最大受益者,如何受益,失败者又缘何失败。
钛媒体编辑丨蔡鹏程、林志佳
一年前的6月13日10点04分,足以载入中国资本市场史册的时刻到来了——国务院副总理刘鹤、上海市委书记李强、时任上海市市长应勇、证监会主席易会满共同推动启动横杆,科创板开板,也正式启动了申报注册流程。
随后的2019年7月22日,科创板正式开市,首批25只科创板股票正式开始在上交所交易。
在过去的一年中,科创板的个股数量由最初的25只扩至110只。截至6月12日,科创板股的总市值突破1.7万亿,其中还诞生了3只千亿市值的个股。同时,也有35家公司在上市申请过程中折戟。
与此同步,科创板开创了A股市场的多个“第一”:第一家红筹企业、第一家特殊表决权公司、第一家尚未盈利企业……及至6月12日,开板一周年前夕,科创板出现了A股首单CDR(中国存托凭证)九号机器人。
新变化源自新制度,在科创板及中国资本市场首次试水“注册制”整整一周年之际,钛媒体网站不仅正式上线推出了“科股”频道,《钛媒体·封面》也推出了六月、七月特别合刊深度报道,也希望以这“科创板一周年记”为主题的上万字长文,回溯这1.7万亿市值的全部真实面貌,谁是最大受益者,如何受益,失败者又缘何失败。
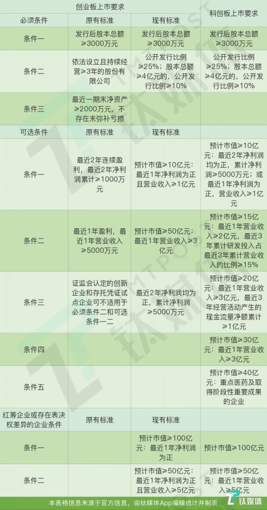
科创板在主板发行条件的基础上进行了大幅精简优化,精心设置了多元包容的上市条件,除设置了以“市值”为核心的多套上市标准,提供了市值与净利润、现金流、收入、研发投入等指标不同组合的5套上市标准外,还特别针对红筹企业和特殊股权结构企业,另行制定了2套上市标准,共7套标准供企业自主选择。
聚光灯下的注册制开始从理念落到实处,核准制下的“隐性枷锁”被逐渐解开。
“A股首家同股不同权公司”优刻得(UCloud)是一则典型案例。该公司2019年1至6月净利润同比下滑84.31%,在充分披露下降原因和风险提示后,这一问题不再成为发行上市的实质障碍。而在核准制下,如此利润大幅度下滑的企业,可能并不符合隐性发行门槛。
紧随其后,泽璟制药以第五套上市标准“叩门”科创板。报告期内,公司尚无产品上市销售,且尚未实现盈利。若对照传统板块的IPO门槛,其基本无缘A股市场。
企业把利润下滑的原因和风险充分披露,是否具有投资价值则交由市场判断。这正是注册制的题中应有之义。
来自德勤中国的数据显示,“受科创板新股发行的推动,上交所凭借72宗IPO融资1105亿元人民币,夺得2020年上半年全球IPO冠军。”
德勤中国指出,今年上半年前5大宗IPO分别为京沪高铁、石头科技、华润微、公牛集团、中泰证券,融资额分别为307亿元、45亿元、38亿元、36亿元、30亿元。其中,钛媒体编辑也留意到,石头科技、华润微均系科创板企业。
截至6-7月,科创板从开板到首批挂牌的“一周年”时点,科创板上市公司正式突破110家,而所有110家公司的2019年经营业绩均在年报或招股资料中予以披露,钛媒体App编辑制作了十张主要图表,并用详细图文作为审视科创板的“周年成绩单”,予以全面观察。

上市企业110 家,首发募资总额1274亿元,总市值 17233 亿元,自由流通市值 2693 亿元,整体 PE(TTM)达到85.3 倍。这是截至6月12日科创板周岁的核心成绩单。
个股来看,科创板势力已经在A股市场崭露头角。
以6月12日收盘价计算,“股王”石头科技的股价达367.00元/股,在全部A股中排名第四;股价排名第二的安集科技在全部A股中排名第六位;股价排名第三的财富趋势在全部A股中排名第七位。
有超过半数股票(63只)相较发行价翻倍。其中,8只股票股价相较发行价涨幅超过400%,26只股票相较发行价涨幅超过200%。
从公司体量来看,科创板公司总体仍偏小。
市值100亿元以下的公司数量最多,共有59家;市值100-200亿元的公司,则有27家;市值200-1000亿元的公司12家,市值超千亿的只有金山办公和澜起科技2家。14家市值200亿以上的公司总市值达到了7040.3亿元,超过了整体市值的50%。
从行业分布来看,中国产业链上的短板或者说“卡脖子”领域,如高端制造业、信息技术(半导体行业)、医药生物(创新药)等,可谓稳稳占据“科创板C位”。
按照证监会的6大领域主题定位——来自新一代信息技术产业的公司数量占比达到42.7%,代表有金山办公、中微公司、中国通号、传音控股等;生物医药主题公司占比达到23.6%,代表公司华熙生物、海尔生物%。这两大领域就已几乎占据了 科创板的2/3。

显而易见,不论从哪一套行业分类标准看,“硬科技”是科创板的核心主题。
在这110家科创板上市公司中,19 年归母净利润增速超 50%的有 28 家,超 30%的有 41 家——可以作为对照的是,2019年全部A股上市公司总净利润为3.78万亿元,较上年同比增长6.45%。
同时,这些公司研发投入与营业收入之比、研发人员占比明显高于其他市场板块——110家企业研发投入2019年合计133.62亿元,同比增长24.54%,其中22家企业去年研发投入同比增长超过50%。

市盈率方面,当前科创板整体 PE(TTM)为 85.3 倍,其中医药生物和计算机最高,分别为 183及136 倍,各行业市盈率均远超A股的对标行业。
从地域来看,110家科创板企业中,22家位于江苏,囊括了科创板五分之一的上市公司。除江苏外,北京和广东分别揽下19家科创板上市企业。此外,上海和浙江分别贡献了15家和11家科创板企业,江浙沪上市企业合计占比超四成。
总而言之,高成长、高毛利、高研发投入,以及投资者的高预期,刻画出科创板的主要面貌。本期《钛媒体封面特刊》下文还将分成医疗生物板块、半导体板块、化工板块、有色和军工等其他板块一一作出板块分析。

作为科创板的最重要的主力军之一,按照申万行业分类,医药生物门类共计包含22家企业。二在其他门类中,还有三家企业与医疗行业密切相关,分别是:申联生物,主营业务为动物疫苗;迈得医疗,主营医疗耗材的装配;洁特生物,主营医疗耗材。
为了进行更全面地分析,钛媒体App编辑也将以上总计25家企业定位为科创板的医疗生物板块。
总体来看,2019 年,科创板医疗生物产业整体营收为131.28亿元,同比增长28.5%(同期申万医药生物板块增速为12.98%);2020年第一季度,医疗生物产业整体营收为 29.75 亿元,同比增长23.13%(同期申万医药生物板块增速为-7.79%)。
可以明显看出,科创板医疗生物产业 2019 年的经营数据明显超过 A 股申万医药生物板块,尤其是在疫情冲击严重的 2020 年第一季度,申万医药生物板块营收出现了显著下滑,但科创板医疗生物产业却保持了大幅上涨。
目前来看,科创板上市的未盈利企业也主要集中在医疗生物领域。

而第五套上市标准,除市值要求外,并无其他财务指标要求。
第五套标准并无这些指标要求,……本章节还有更详细完整内容,可点击文末“阅读原文”成为钛媒体Pro会员查看,全文共14000字。
半导体板块:政策引导推动产业发展,但外部因素影响较大
2006年2月,国务院发布《国家中长期科学和技术发展规划纲要(2006-2020年)》,正式提出“核高基”重大专项,即“核心电子器件、高端通用芯片及基础软件产品”,并且排在载人航天、探月工程等16个重大科技专项之首,被业内人士称为“01专项”。半导体产业被国家和产业界所重视,其重要性自然不言而喻。
自此之后,半导体产业迅猛发展,技术、人才、资本骈兴错出。得益于政策大力扶持,以及自身的市场性和透明性,中国半导体行业企业纷纷选择加入科创板。
中国证监会副主席方星海于6月22日表示,科创板推出后,创新型企业到科创板上市非常踊跃,尤其的半导体领域,半导体行业对国家今后发展非常重要,因此,接下来还会有一些重要的半导体企业在科创板上市。
正如方星海所言,科创板半导体阵营也即将迎来扩容,中芯国际、力合微等5家企业已成功过会,距离上市仅一步之遥。
据钛媒体App统计,目前已有12家半导体相关企业登陆科创板。分别是:睿创微纳、澜起科技、乐鑫科技、安集科技、芯源微、晶晨股份、聚辰股份、沪硅产业-U、清溢光电、神工股份、晶丰明源和华润微。

从营收增幅方面来看的话,有超过2/3的半导体企业营收同比超过去年。……本章节还有更详细完整内容,可点击文末“阅读原文”成为钛媒体Pro会员查看,全文共14000字。
信息技术板块:资本较为看好,但营收利润两极分化严重
2010年,国务院发布《关于加快培育和发展战略性新兴产业的决定》,首次明确,信息技术是七大战略性新兴产业之一。
作为战略性新兴行业,据《上海证券交易所科创板企业上市推荐指引》显示,该领域包括半导体、电子信息、下一代信息网络、人工智能、大数据、云计算、新兴软件、互联网、物联网和智能硬件等十种。但由于半导体领域已经单独划分到上面,因此,我们对信息技术这个板块的46家企业重新进行细分,按照申万行业分类大体分为三种:
1、计算机软件型企业(19家)。比如金山办公、当虹科技等;
2、机械设备型企业(20家)。比如瀚川智能、中微公司等;
3、电子产业企业(7家)。例如福光股份、杰普特等。

此外,新一代信息技术领域一直都是科创板上的核心领域,特别是云计算等围绕新基建主题的科技公司。……本章节还有更详细完整内容,可点击文末“阅读原文”成为钛媒体Pro会员查看,全文共14000字。
化工板块:主板、科创板同步显示颓势
相对于逆势增长的医疗板块,化工企业总体在疫情防控期间面临着极大挑战。
在主板市场,根据申万化工分类,剔除掉部分主业脱离化工业务的上市公司,化工行业共 347家上市公司,2019年收入合计 50,080.04 亿元,同比增长 2.82%。2020年一季度实现营业收入为 9,727.65亿元,同比下滑18.11%。
这一经营颓势在科创板同样显现。

其他板块:军工题材成关键词
计算机、医药生物等主力板块之外,科创板还有总计18家企业分属于有色金属(5家)、公用事业(4)、通信(3家)、电气设备(2家)、国防军工(2家)、食品饮料(1家)、钢铁(1家)——唯一一家农林牧渔企业主营动物疫苗的申联生物已在上文归入医疗生物讨论。
在这18家企业中,有一些值得重点关注的“遗珠”。

2015年底,以创始人、董事长高纪凡为首的买方团,向天合光能发出私有化要约。2017年3月,该公司完成私有化协议,正式从纽交所退市。
退市后,天合光能开始谋求登陆A股市场。
2019年5月,天合光能的科创板上市申请获得受理,拟发行股票数量不超过4.39亿股,计划募资30亿元。该公司计划,250 MWp光伏发电领跑基地项目投入5.25亿元;电池和组件技改及扩建项目投入6.51亿元;研发及信息中心升级建设项目投入4.37亿元,剩余的13.87亿元用于补充流动资金。

35家“失败者”统计:注册制,不只是注册登记这么简单
读懂科创板,除了弄明白它欢迎什么之外,了解它不欢迎什么可能同样重要。
据上交所官网显示,开板一周年以来,科创板共有35家企业IPO失败,其中有31家终止审核,3家在过会后主动撤回材料,终止注册;1家不予注册。所有IPO失败的企业,约占冲击科创板企业的10%。
通过分析这些案例,我们或许可以了解监管层审核科创板IPO中监管的重点。

结语:流动性依然是最大瓶颈,负重前行
随着科创板改革的平稳运行,其改革经验正在逐步推及其他板块。6月12日,科创板开板一周年前夜,创业板注册制改革方案也正式出台。
在科创板的基础上,创业板总体借鉴了注册制的核心制度安排,即以信息披露为核心、精简优化发行条件、增加制度包容性、强化市场主体责任、加大对违法违规行为的处罚力度等做法。
同时,创业板在发行条件、审核注册程序、发行承销、信息披露原则要求、监管处罚等方面与科创板相关规定基本一致。
面对从增量市场,到存量市场的竞争,注册制改革在中国资本市场改革中已是大势所趋。

定位“硬科技”、试点注册制、看重成长性、投资者机构化、减持新规配套优化……科创板从诞生伊始,就以诸多创新点,承载着中国科技创新和资本市场改革的重担。
现今,科创板已运行一年,它不仅服务了上百家科技创新企业上市融资,更是促进了大量的未上市科创企业在一级市场中获得融资。科创板从整体上促进了科创行业的发展,为科创企业创造了更好的运用资本市场资源的环境。
不过在科创板高速发展的同时,也依然存在诸多难解之题。
如是资本董事总经理张奥平向钛媒体App总结了目前科创板暴露的短板所在:
第一,科创板的成交量不高。近期科创板的成交金额在300亿元左右,而科创板开市第一天成交额便达到了485亿元。相当于科创板近一年,成交量并无增长。
随着科创板股票不断扩容,如果科创板投资者人数没有相对应的增多,会造成科创板股票长期供大于求的局面,行情走势将会趋弱。科创板急需引进更多的长线投资者。
第二,很多科创板上市公司将募集的资金购买银行理财产品——以去年上市的传音控股为例,九成的募资额都用来购买理财产品。这体现了科创板有限的资金并没有得到充分有效地运用,很多并不缺钱的上市公司占据了并不充裕的上市资源。
第三,目前的科创板头部企业或独角兽企业较少,缺乏“明星”示范效应。这也是科创板没能吸引到足够多长线投资者的原因之一。
成交量和换手率都决定了市场流动性,可以看出流动性依然是科创板的瓶颈所在。张奥平建议,为了吸引更多的长线投资者,从上市制度上,可以鼓励新股发行、大股东的减持以及配售,优先提供给中长期的投资基金。同时随着科创板明星和独角兽上市企业的增多,也会吸引更多的长期投资者参与。
当下,科技创新驱动已关乎国家命运之所在。科创板的推出,正给了轻资产、高成长性的科技企业以资金支持,投资者也愿意给予这些高成长企业更高的估值。从上文分析的110家公司基本面来看,小体量、高成长的特征与科创板的初心颇为吻合。
凡是过往,皆为序章。从1990年沪深交易所开市到今天,中国资本市场刚刚步入“而立之年”。我们或许很难预判中国资本市场未来面目,但可以确定的是,科创板已为中国资本市场改革成功摸索到了突破口。
(本文首发钛媒体App,作者 | 蔡鹏程、林志佳 ,编辑 | 赵宇航、李小年)
原标题:《科创板一年突破1.7万亿的最全真相 | 钛媒体封面特刊》

