初三学生将同学抱起扔下4楼,警方还原事发经过
2019年9月16日,
广西都安县某中学发生了一起
学生被同学扔下楼的恶性事件,
一度引起广泛关注。
时隔大半年后,2020年6月28日,记者从涉事学生双方家长处获悉,6月17日该案已在当地开庭审理,检察机关以故意杀人罪起诉,建议量刑5-10年,该案当庭未判决。
事件经过
高大身材男生把同学从四楼扔下
事件发生在2019年9月16日8点40分左右,地点在都安瑶族自治县安阳中学四楼的廊道上,当时正处于课间休息时间,学生人来人往。突然之间,一名身材高大的白衬衫男同学举起一名身材较矮小的黑衣男同学,将其直接从四楼栏杆处扔了出去,并跌落至一楼地面。
现场随后一片混乱,而肇事同学只是往楼下看了一眼,便转身离开。


记者了解到,肇事学生黄某轩身材高达190厘米,是该校一名初三学生,教室位于该校教学楼四楼;而受害的韦某身材约在160厘米,是初二学生,教室在三楼。

受害学生多脏器受伤
为治疗家人网上曾筹款10万元
事发后,记者采访了受害人韦某的父亲韦先生。他告诉记者,他接到学校电话后立刻赶往医院,当时看到孩子受伤很重,医院的诊断书显示,儿子多个脏器受伤严重。
所幸救治及时,小韦已经出院,可以走路了,但医生告知可能一辈子都不能久坐。

肇事学生黄某轩为何有如此过激行为?
与受害人之间到底发生了什么?
案发后,记者在网上发现,有关于韦某在学校时就经常欺负同学的说法,甚至称韦某有校园霸凌行为,肇事者黄某轩也是被欺凌者之一。
对于这样的网传,韦先生表示十分气愤,
一,从没听说儿子与同学间有矛盾,是否欺负过别人;
二,也没有接到老师对儿子在这方面的反映。
因此,霸凌一说从何而来?
韦先生告诉记者,家里有4个孩子,其中3个为在校生,出事的儿子是家里最小的一个。韦先生的妻子没有收入,全家赖以为生的月收入约3000元,是建卡立档的贫困户。
据韦先生回忆,事发后肇事者黄某轩的母亲陪着在医院待了两晚,儿子的伤情鉴定是重伤二级,从出事入院到现在总共花了20多万元的医疗费。“这些费用中,对方家属给了2万多元,在网上也筹集了10万元。”面对巨额的治疗费,韦先生建议黄某轩的母亲回家筹钱。

至于肇事者到底怎么判决,韦先生表示听从法律判决,目前,只希望肇事者能把医药费先赔偿上,因为自己家十分贫困,为了孩子治疗还欠下了不少外债。
肇事学生父亲称儿子智力有“问题”
但鉴定结果为精神正常
另一边,黄某轩的父亲黄先生告诉记者,他在案件调查阶段申请过精神鉴定,但鉴定结果是黄某轩精神无障碍,具有完全刑事责任能力。不过,黄先生仍然觉得儿子智力低下,“因为之前出过事,只有小孩的智商。”。
据黄先生说,儿子在四五岁时曾遭遇过一次车祸,昏迷了十几天,之后性格就出现了改变,平时沉默寡言,有时别人问他问题时会出现答非所问的情况,身边的人都知道他智力上有点小问题,但身体还是健康的。

黄先生还说,“其实在案发前,我听说儿子跟韦某多次发生过冲突,而且事发时,确实有多人参与殴打了我儿子。”
事发后,黄先生去医院给过韦某家人2万多元,不过黄先生家境也贫困,实在是无法拿出那么多钱赔偿给对方。目前,黄先生一家已准备了7万元给韦先生,同时也希望韦先生一家能出具一份谅解书。
不过韦先生一家不能接受7万元的赔偿金额,因此黄先生一家仍在筹钱,争取儿子能有个宽大处理。
当地公安机关:
涉嫌故意杀人罪,移送审查起诉
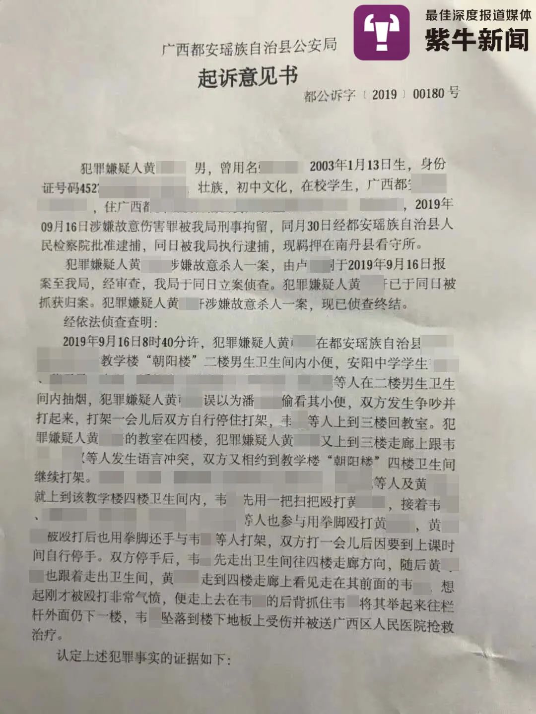
当天两人在学校里到底发生了什么才导致了这样的悲剧?警方为何认定黄某轩涉嫌故意杀人这一罪行?

根据警方侦查的结果,事件是这样发生的:当天,黄某轩在二楼男卫生间内小便,韦某及同学等7人在卫生间抽烟。黄某轩以为其中1人偷看其小便,双方发生争吵并打起来,后自行停止。接着,韦某等人走到三楼回教室,黄某轩也上到三楼,跟韦某等人再次发生语言冲突。黄某轩的教室在四楼,双方又相约到四楼卫生间继续打架,等到了四楼卫生间,韦某先用一把扫把殴打黄某轩,另有5人也参与拳脚殴打,同时,黄某轩也用拳脚还手与韦某等人打架,双方打了一会儿后因到上课时间,再次停手。
“双方停手后,韦某先走出卫生间往四楼走廊方向,随后黄某轩也跟着走出卫生间,黄某轩走到四楼走廊上看见走在前面的韦某,想起刚才被殴打非常气愤,便走上去在韦某的后背抓住韦某,将其举起来往栏杆外面扔下一楼。韦某坠落到楼下地板上受伤,并被送到广西壮族自治区人民医院抢救治疗。”
警方称,他们有证人证言、受害人陈述、案发现场视频资料、病症证明书、犯罪嫌疑人黄某轩的供述和辩解……“综上所述,犯罪嫌疑人黄某轩已触犯《中华人民共和国刑法》第二百三十二条之规定,涉嫌故意杀人罪。依照《中华人民共和国刑事诉讼法》第一百六十二条之规定,现将此案移送审查起诉。”

此案法院已开庭审理
检方建议量刑5-10年
作为受害方韦某的代理律师,金律师告诉记者,此案6月17日在当地法院已开庭审理,但法院未当庭宣判。“检察院以故意杀人罪名进行了起诉,建议量刑5-10年,被告人的律师对事发当天事实没有提出质疑,主要在量刑方面进行了辩护,提出黄某轩有两个从轻情节,一是主动投案自首,另一个是他未满18周岁,还是未成年人。”
至于曾经在网络中流传的韦某存在霸凌的行为,金律师表示法院审理中未提及,一切以公安机关侦查结果为准,对方也未提出异议。
金律师告诉记者,在庭审中,受害方也提出了刑事附带民事诉讼,赔偿金额在30万元左右,但最终法院判多少,他们也在等待结果。
来源:扬子晚报紫牛新闻、新闻晨报、广州日报
原标题:《初三学生将同学抱起扔下4楼,警方还原事发经过》

