涉嫌故意杀人!广西一初三学生将同学抱起,从4楼扔下!警方还原事发经过
2019年9月16日,
广西河池市都安县某中学发生了一起
学生被同学扔下楼的恶性事件,
一度引起广泛关注。
时隔大半年后,2020年6月28日,记者从涉事学生双方家长处获悉,6月17日该案已在当地开庭审理,检察机关以故意杀人罪起诉,建议量刑5-10年,该案当庭未判决。
1
事件回顾
事件发生在2019年9月16日8点40分左右,从事发视频中看到,在都安瑶族自治县安阳中学四楼的廊道上,当时正处于课间休息时间,学生人来人往。突然之间,一名身型高大的白衬衫男同学举起一名身型较矮小的黑衣男同学,将其直接从四楼栏杆处扔了出去,随后跌落至一楼地面。
事发后,现场一片混乱,而肇事同学只是往楼下看了一眼,便转身离开。
不久后,都安县教育局发布通告称:
2019年9月16日8时40分左右,都安瑶族自治县安阳中学九年级学生黄某轩与八年级学生韦某因发生口角、争执,致使韦某从学校教学楼四楼跌落到一楼球场边的塑胶跑道上。


记者了解到,肇事学生黄某轩身高达190厘米,是该校一名初三学生,其教室位于该校教学楼四楼;而受害的韦某身高约160厘米,是初二学生,教室在三楼。
2
受害学生多脏器受伤
受害人韦某的父亲韦先生称,医院的诊断书显示,儿子多个脏器受伤严重,伤情鉴定是重伤二级,治疗已经花费20多万元。
目前,韦某经过治疗已经出院。至于是否会留下后遗症,韦父称医生跟他说,韦某可能一辈子都不能久坐了。

韦父希望对方能把医药费先赔偿上,因为自己家十分贫困,为了给孩子治病已欠下不少外债。

韦父告诉记者,家里有4个孩子,其中3个为在校生,出事的儿子是家里最小的一个。妻子没有收入,全家的月收入约3000元,是建档立卡贫困户。
据韦父回忆,事发后肇事者黄某轩的母亲陪着在医院待了两晚,儿子的伤情鉴定是重伤二级,从入院到现在总共花了20多万元的医疗费。“这些费用中,对方家属给了2万多元,在网上也筹集了10万元。”面对巨额的治疗费,韦父建议黄某轩的母亲回家筹钱。
3
肇事学生父亲称其智力有问题
对于此事,黄某轩的父亲黄先生说:“在案发前,听说我儿子与韦某多次发生冲突,而且事发时,确实有多人殴打了我儿子。”
黄先生称,儿子在四五岁时曾遭遇过一次车祸,昏迷了十几天,之后智力低下。被打后做出出格之举,不知是否与此有关。

黄先生在案件调查阶段申请过精神鉴定,但鉴定结果是黄某轩精神无障碍,具有完全刑事责任能力。
事发后,黄先生去医院给过韦某家人2万多元,不过黄先生家境也贫困,实在是无法拿出那么多钱赔偿给对方。目前,黄先生一家已准备了7万元给韦先生,同时也希望韦先生一家能出具一份谅解书。
不过韦先生一家不能接受7万元的赔偿金额,因此黄先生一家仍在筹钱,争取儿子能有个宽大处理。
4
公安机关:涉嫌故意杀人罪
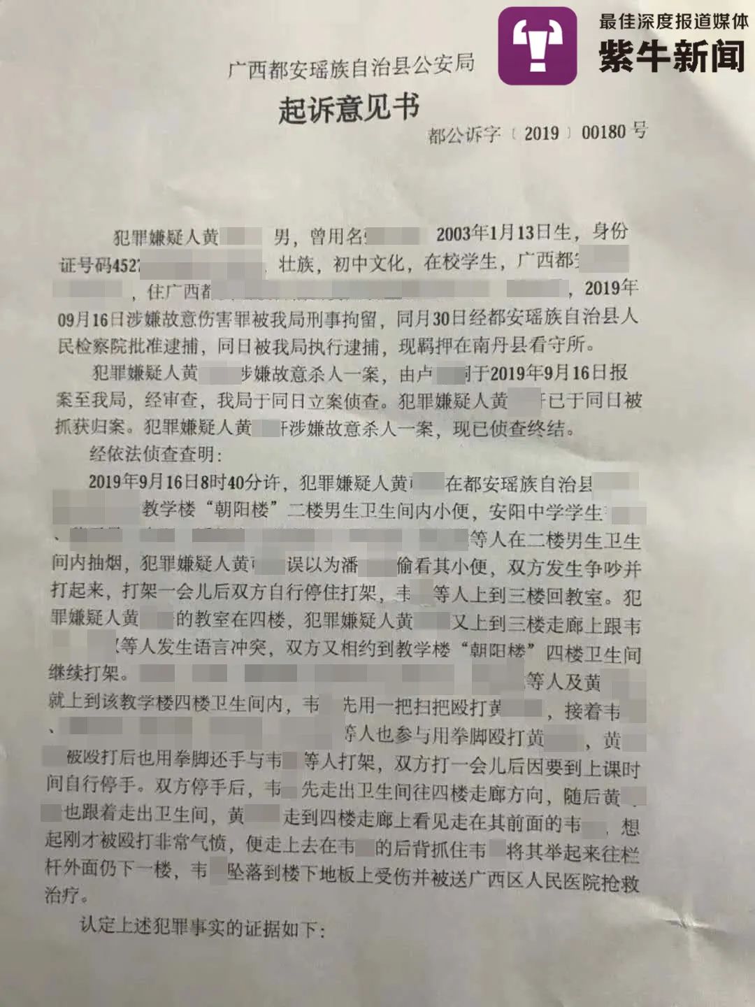
记者从都安县公安局的起诉意见书中看到,经过警方的前期侦查,已认定了黄某轩涉嫌故意杀人罪。

2019年9月16日8时40分许,黄某轩在安阳镇某中学教学楼“朝阳楼”二楼男生卫生间内小便,该校学生韦某及同学等7人在卫生间抽烟。黄某轩以为其中一人偷看其小便,双方发生争吵并打起来,后自行停住打架。
2
韦某等人到三楼回教室,黄某轩也上到三楼,跟韦某等人发生语言冲突。
3
黄某轩的教室在四楼,双方又相约到四楼卫生间继续打架,韦某等6人与黄某轩到达四楼卫生间内,韦某先用一把扫把殴打黄某轩,另5人也参与用拳脚殴打黄某轩,黄某轩也用拳脚还手与韦某等人打架,双方打了一会儿后因到上课时间而停手。
4
双方停手后,韦某先走出卫生间往四楼走廊方向,随后黄某轩也跟着走出卫生间,黄某轩走到四楼走廊上看见走在前面的韦某,想起刚才被殴打非常气愤,便走上去在韦某的后背抓住韦某将其举起来往栏杆外面扔下一楼。韦某坠落到楼下地板上受了伤,并被送到医院抢救治疗。

5
检方建议量刑5-10年
作为受害方韦某的代理律师,金律师告诉记者,此案6月17日在当地法院已开庭审理,但法院未当庭宣判。“检察院以故意杀人罪名进行了起诉,建议量刑5-10年,被告人的律师对事发当天事实没有提出质疑,主要在量刑方面进行了辩护,提出黄某轩有两个从轻情节,一是主动投案自首,另一个是他未满18周岁,还是未成年人。”
至于曾经在网络中流传的韦某存在霸凌的行为,金律师表示法院审理中未提及,一切以公安机关侦查结果为准,对方也未提出异议。
金律师告诉记者,在庭审中,受害方也提出了刑事附带民事诉讼,赔偿金额在30万元左右,但最终法院判多少,他们也在等待结果。
来源:扬子晚报紫牛新闻、新闻晨报、广州日报、新闻坊
版权归原作者所有,如有侵权请联系删除。
栏目策划:柳报传媒微报(lzweibao)
整 理:静 静
值 班:静 静
校 对:刘 慧
原标题:《涉嫌故意杀人!广西一初三学生将同学抱起,从4楼扔下!警方还原事发经过》

