北京离宜居还有多远?
以下文章来源于一条 ,作者点击右边星标

每天一条原创短视频,每天讲述一个动人的故事,每天精选人间美物,每天来和我一起过美好的生活。

本文转载自微信公众号“一条”(ID: yitiaotv),原文首发于2020年6月22日,原标题为《北京离宜居还有多远?》,不代表瞭望智库观点。

我们在城市规划中曾经走过弯路,大而无当的广场,比广场还宽的马路,几十万人蜗居的睡城……
2019年底,中国城市化率首次超过60%,接下来我们要更多地考虑普通人的需求和生活体验。
今年5月,一条去北京专访了李昊,跟着他漫游北京, “城市空间是不是成功,不是说在图纸上看起来酷炫,最重要的是有人去使用它,有人气。”

2012年底开始,我在北京定居,对北京感情比较复杂。从宜居性的角度,我自己更喜欢南方沿海的中小规模的城市。我感觉北京就像一个大集市,类似新疆的大巴扎,汇聚了各种各样有趣的、奇怪的人,这可能是它最有魅力的地方。
我在北京住过很多地方,比如回龙观、学院路、长安街附近。现在每天骑自行车上下班,会经过著名的西直门立交桥,要两次穿过汽车飞驰而过的机动车道,非常危险。有时候想在旁边找一个吃饭的地方,地图上看只是一个对角线,但摸不着该从什么地方走,穿越这个迷宫太难了。对于行人非常不方便。

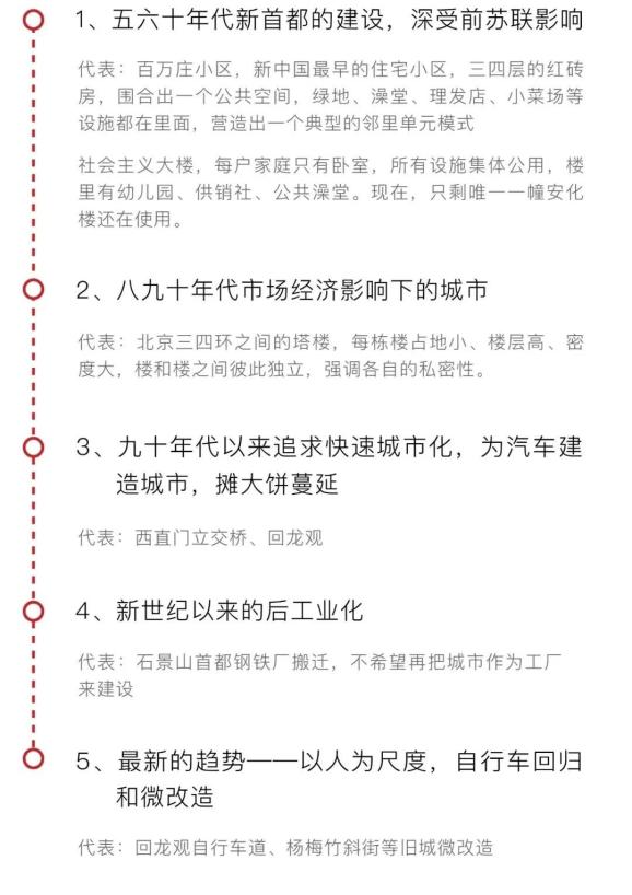
这其实是我们的城市规划走过一个弯路的体现,90年代是为汽车来建造城市,修了非常多立交桥、快速路,方便汽车的通行,以及城市向四周摊大饼式的蔓延。
我的小学课本上还有篇课文《北京立交桥》,讲了北京不同特色的立交桥,都是很赞美的评价,觉得非常宏伟,我家乡河南郑州当时也是修了四桥一路,小学生写作文经常会提到它,是城市特别值得骄傲的名片。
直到最近的十年,我们开始向人本尺度的城市转型,包括欧美也都在进行这样的转型,越来越考虑到城市不应该是那种宏大尺度,而应该是一种人的尺度,方便市民步行和骑车,市民漫步在城市中应该是非常惬意的。
这次一条来北京采访我,我就想带大家去看看这个城市里一些比较好的、以人为尺度的设计,以及曾经走弯路留下的痕迹。

1
一条自行车道带来的幸福感
我在清华规划院上班的时候,在回龙观居住过一年半,它是北京五环外的一个新城,因为房价房租便宜,吸引非常多的年轻人,上下班时候,地铁站乌泱泱全是二三十岁的年轻人。
这个地方基本上是睡城,就是回来睡个觉,它只提供了居住空间,没有就业空间,年轻人每天挤地铁去城里上班,挤好几次不一定能挤上,回龙观出去的路口也少,打车经常路上堵一两个小时。
当时我有一个朋友的朋友,把父母从老家接来,一起住在回龙观,父亲突发心脏病,回龙观医院也少,他们在送医院的路上被堵住,父亲没来得及到医院就去世了。

新城的生活服务设施非常不完善,满大街都是一些馄饨店大排档,没有任何夜生活,没听说过有酒吧咖啡馆剧院,夜晚特别寂静,我晚上下班之后,直接在马路上跑步,不会有汽车。
无数小镇青年来京漂,发现自己是从一个县城来到另一个县城。
后来因为房租涨了,我自己也买了房子,2014年离开回龙观。这种新城,是为汽车建造城市、摊大饼蔓延的结果,和美国历史上的弯路相似,美国的一些郊区,到了晚上或者人们都去市里上班的时候,整个地方像鬼城一样,完全没有人气。


2018年,在北京市规划院和北京市市政院的规划设计下,一条从回龙观到上地的自行车专用道开始建设,2019年建成之后,码农的出行方便多了,半小时就能骑过去上班,最好的是你能控制自己的时间,没有堵车,还锻炼了身体,绿色低碳。
这是全国首条在城市中建立的快速自行车道。它像高架桥一样,在上面骑车,能感受到城市不同的风光,一开始的设想只是用来上下班通勤,但现在越来越多的市民会专门跑到这个地方来骑自行车。

前几天我去了中新苏州工业园区,那也是一个新城,但漫步在里面,有种漫步在花园城市的感觉,有居住区,也有就业区、商务中心,有宜人的景观绿化,还提供了很多生活服务,这样的空间会成为未来新城的一个样板。

2
不是人让车,而是车让人:把道路中央还给市民
让我印象最深刻的一个改造案例,是2001年建成的北京皇城根遗址公园。这个案例是将近20年前了,现在看来仍是大手笔。
公园位于古城的皇城东侧城墙遗址上,自北向南从平安大街到长安街,延伸了几公里。
这种设计在国内城市非常少见,等于说把整个公园放在了路中央,两侧是自行车道,再往外侧是机动车道。这种道路设计其实是最大程度上把路让给了行人,而不是汽车。是为人而不是为车来做的城市建设。


这种案例我以前在欧洲很多城市见过,比如巴塞罗那的兰布拉大街,被称为欧洲最美街道,它也是把道路的中央还给市民,宽阔的步行道位于路中间,种植了悬铃木,两侧是单向机动车道,占的空间较少。实际上也代表了城市发展的一个趋势。


这个带状公园,在地理上为市民保留了皇城根的记忆。曾经的皇城城墙虽然没了,但是这种城市边界却以带状公园的形式保存了下来。
据最新的城市规划,这里还要重新展现出曾经的古运河的水景。我猜想可能会像韩国首尔的清溪川那样,把地下的河流重新挖出来展现一段,营造一个和市民互动的滨水空间,值得畅想。


3
大拆大建的时代过去了,我们接下来要做“微改造”
过去20年,我们城市规划的重点放在回龙观这样的新城,不断往外扩张。但是现在,重点越来越放到老城区的微改造。
北京的崇雍大街,中国城市规划设计院没有沿袭以前改造古街的办法,大拆大建。原本每个门店是五颜六色乱糟糟的样子,现在进行一些修缮,拆掉栏杆,让整体的风格保持统一,步行环境也改善了很多。


这条街上的几个节点,利用不大的空间建了几个街心公园,其中一个就是在雍和宫旁边,种上了竹子,人们平时可以在长凳上坐着,视线对着雍和宫正殿山墙。


在方家胡同口,我们也利用不大的道路,种植玉兰、萱草,增设了小节点空间。哪怕是坐在这么小的街角广场,居民也可以坐在花草旁,展开交流。


北京杨梅竹斜街的改造,是中国城市建设发展研究院2012年做的规划,它和2005年全面翻修的南锣鼓巷是一个很好的对比。南锣鼓巷是一条完全商业的街区,看不到居民的生活,而且和全国其他旅游城市的景区差别不大。


杨梅竹斜街,保留了很多历史文化遗迹,比如沈从文住过的酉西会馆,清末民初高级娱乐场所青云阁,民国时期的书局等等。新植入的主要是文化创意的小店,而且和当地居民的生活达成一种平衡,过程中,没有搞大拆大建。
它现在是一条有市井生活气息的老街,更能代表未来旧城改造的趋势。

4
“理想城市”在变化
我们过去是把城市作为工厂来建设的,相当长时期,我们称城市为“生产的机器”,只考虑创造多大的经济效益,增加了多少的GDP,不太考虑城市为市民带来怎样的生活体验。
从石景山首钢附近的桥路过,可以看到非常有趣的景象,山顶上的古塔等历史文化遗迹、园区的烟囱等老工业建筑遗产、冬奥会建设的体育设施同时出现在眼前,是不同历史的拼贴。曾经的首都钢铁厂搬迁后,这里在建设冬奥广场和公园,反映了现在理想的城市不是工厂,是生活的家园。




在大跃进时期,1958-1960年,北京建了三栋社会主义大楼,也叫共产主义大楼,当时大楼里面,每户家庭只有卧室,厕所厨房浴室都是公用的,幼儿园、公共澡堂、供销社都在一幢楼里,所有设施都是集体公用。
它代表了一代人对理想城市的憧憬。现在,只剩唯一一幢安化楼还在使用。

北京的样貌,和城市在历史上发展的特点有关,特别是当年苏联专家的影响。对比上海来说,上海的城市骨架是租界区,特别是原法租界。
原法租界地区延续了欧洲城市的传统特点,小街区、密路网,在慢行交通上有非常好的体验,适合骑自行车。北京则是路网稀疏,马路特别宽,有时候要冲刺着去过一条马路。上海在城市建设上,有比较好的底子。

5
我们应该是平衡大家利益的角色
其实我大学本科学的是经济学,因为喜欢城市规划,硕士学了区域经济。后来决定做城市规划师,还去加拿大学习了城市规划。
经济学强调理性,用数学模型来描绘整个社会。但是城市规划不是一个简单的数学模型,不是追求一个最优解,而是一个最大公约数,是多方利益的平衡,所以我一开始的思维转变有些痛苦。
城市规划应该是集中了最多理想主义者的行业,很多人抱有改造世界的理想辛苦工作,但是现实生活中,我们的设计经常是“纸上画画,墙上挂挂”。

就像在崇雍大街上做那么小的街心公园,就要和商铺、居委会、街道各方面反复沟通。
我们信息中心的同事做了小程序,让居民可以在上面评议,家门口哪些地方设施不完善,哪些地方脏乱差,然后做一些工作坊,收集意见。有时候当地老人对于胡同改造说出来的看法,比我们从学术角度提的意见更好。

在西方,城市规划师是协调性的工作,最重要的不是做设计,是去开不同的听证会,和不同人、不同利益团体交流。
在中国,规划师更多的是做设计,但现在也越来越多需要做这样的平衡工作,近几年也开始成为一种流行了。
每天一条原创短视频,每天讲述一个动人的故事,每天精选人间美物,每天来和我们一起过美好的生活。一条(ID: yitiaotv)
原标题:《北京离宜居还有多远?》

