揭秘本土IC行业现状!国产替代三大黄金赛道| 智东西内参
看点:国产功率、模拟器件大有可为,射频、消费芯片前景广阔 。

在此之前,国内的供需不平衡的问题仍可通过向国外企业采购解决,但在当前局面下,产业链之间的相互合作有可能会随时在美国政府的一纸禁令之下发生变局。在中国半导体供需不平衡、“逆全球化”的趋势加剧的情况下,半导体的国产替代时不可待。
IC 设计作为半导体行业中极其重要的一环,是国产替代的重要组成部分。根据不同的下游应用,不同半导体设计公司产品的形态与功能各不相同。不同的半导体设计企业,在面对不用的下游应用时将有完全截然不同的发展前景,因此精选赛道至关重要。
因此,同样作为后进者,在赶超先进企业的过程中,若能卡位具有良好发展前景的行业,则更有希望在下游快速发展的过程中实现弯道超车,享受国产替代和市场发展的双重红利。
本期的智能内参,我们推荐国元证券公司的研究报告《国产替代正当时,精选赛道获双重红利 》,详解功率器件、射频器件的国产替代趋势,并从 Wi-Fi 芯片 、 指纹识别芯片和音频 SoC 三种具体消费电子行业看国内相关企业发展情况。如果想收藏本文的报告,可以在智东西(公众号:zhidxcom)回复关键词“nc466”获取。
本期内参来源:国元证券
原标题:
《 国产替代正当时,精选赛道获双重红利 》
作者:贺茂飞 等

中国半导体市场需求量大,约占全球半导体市场的 1/3。伴随着中国经济的快速发展,在以手机、PC、可穿戴设备为代表的消费电子,以及以物联网、可穿戴设备、云计算、大数据、新能源、医疗、安防等新兴应用领域的快速推动下,国内的半导体市场需求旺盛。美国半导体产业协会数据显示,中国半导体销售额占全球比例约 1/3,已成为球半导体需求市场的重要组成部分。

面对中国市场的广大需求,国内企业规模却普遍偏小。根据 IC Insight,2020 年 1 季度十大半导体公司中,绝大多数为美国企业,亦有部分来自于韩国或中国台湾。中国大陆的企业中,仅华为海思的营收规模挤进了前十的行列,且海思在去年同期这一排名仅为 15 名。除海思之外,国内其他半导体企业的规模则处于较小的状态,与中国广大的市场需求不匹配。

除企业规模之外,集成电路的进出口数据更能体现国内自给率偏低。根据海关总署数据显示,2019 年中国集成电路出口额为 1017 亿美元,而进口额为 3050 亿美元,出口额仅为进口额的 1/3,贸易逆差超过 2000 亿美元。虽从历年数据趋势来看,此比例呈现出上升的趋势,但这数额巨大的贸易逆差显示,国内集成电路行业的国产替代仍有广阔的市场空间。


半导体设计企业是半导体行业中极其重要的一环。全球前十的半导体企业中,除部分 IDM 模式的企业之外,其余多数均为 Fabless 模式,此现象也说明了设计类企业在半导体行业中的重要地位。近来,华为被美国进一步制裁的事件将半导体国产替代这一话题提上风口。芯片设计作为半导体行业中极其重要的一环,是国产替代的重要组成部分。
中国 IC 设计企业规模普遍偏小,成长空间巨大。随着中美贸易摩擦,华为被制裁,将刺激更多的国内下游企业选择本土供应商,在提高自给率的过程中,必然有一批企业逐步成长,从小规模逐渐成长为中、大规模的企业。

根据不同的下游应用,不同半导体设计公司产品的形态与功能各不相同,因此半导体设计公司可大致按照半导体产品的类型进行分类:分为分立器件、集成电路、光电器件和传感器等,其中集成电路又分为模拟电路和数字电路,其中数字电路包括微器件、存储器和逻辑电路等。

不同的半导体设计企业,在面对不用的下游应用时将有完全截然不同的发展前景,因此精选赛道至关重要。以美国公司为例,过去十年是智能移动通信的黄金十年,不同行业的龙头公司发展速度各不相同:
定位手机处理器芯片和射频芯片的高通、Skyworks 分布取得了 1 倍和 3.5 倍的增长;
定位通讯芯片的博通取得 11 倍增长;
定位存储芯片的美光取得 4 倍增长;
相对而言,定位 FPGA,模拟芯片的赛灵思和 TI 则相对速度慢了很多。
因此,同样作为后进者,在赶超先进企业的过程中,若能卡位具有良好发展前景的行业,如功率半导体、模拟器件以及 Wi-Fi、指纹识别、音频等消费类芯片领域,国内的龙头公司更有希望在下游快速发展的过程中实现弯道超车,享受国产替代和市场发展的双重红利。

在各赛道中,首先看好国产功率半导体厂商的国产替代效应。在下游应用领域对功率半导体需求不断增加的推动下,功率半导体市场空间将呈现稳定快速的增长,这为国内功率半导体企业的发展提供了很好的机会。
1、 功率半导体:电力电子设备的核心器件
半导体功率器件:即电力电子器件,简单来说就是用于改变电气设备中的电压、电流和频率,实现交直流之间的转换的电子器件,可以使得电气设备得到最佳的电能供给并高效、安全、经济地运行,是电子电力变换装置的核心器件之一。
常用的半导体功率器件有:功率二极管、晶闸管、IGBT、MOSFET 等。

功率二极管是电力电子线路中最基本的组成单元,结构简单,在电路中起到稳压、整流、开关和逆变的作用,用到最多的有肖特基二极管 SBD 和快恢复二极管FRD。


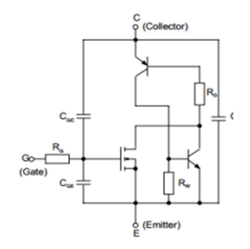
绝缘栅双极型晶体管 IGBT 是由 BJT(双极型三极管)和 MOS(绝缘栅型场效应管)组成的复合全控型电压驱动式功率半导体器件,兼有 MOSFET 的高输入阻抗和 BJT 的低导通压降两方面优点。IGBT 是一种新型的电力电子器件,是工业控制和自动化领域的核心元器件。


晶闸管 SCR 又称可控硅,是一种大功率电器元件,它具有体积小、效率高、寿命长的优点,在自动控制系统中可以作为大功率设备的驱动器件。


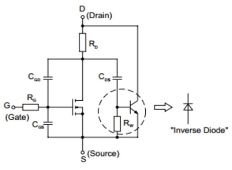
MOSFET 即金属氧化物半导体场效应晶体管,MOSFET 功率器件是电能转换和控制的核心半导体器件,具有速度快、功耗低等优点。


2、 市场规模稳步上升,发展潜力巨大
半导体功率器件市场规模高达数百亿美元。根据 IHS 的数据,2019 年全球功率半导体市场规模达到 403 亿美元,同比 2018 年增长 3.3%,预计 2021 年市场规模将达到 441 亿美元。2019 年中国的功率半导体市场占全球功率半导体市场 35.9%的份额,达到 144.8 亿美元,同比 2018 年增长 4.3%,2021 年市场规模有望达到159 亿美元。


半导体功率器件应用广泛,几乎应用于一切电子领域,包括工业、4C(计算机、通信、汽车电子、消费电子)、航天军工等传统产业领域,以及轨道交通、新能源、智能电网、新能源汽车/充电桩等新兴产业领域。随着功率半导体器件性能的提高以及各产品追求低功耗和高能效比,光伏、智能电网、新能源汽车、5G 通讯等热点应用领域将推动功率半导体行业的稳定发展,使得下游市场结构进一步优化。

在全球功率半导体市场中,用于工业控制的比重高达 34%,其次是汽车和通信领域各占 23%,消费电子占 20%的市场份额。近年来,功率半导体的应用领域已经扩展到了新能源、轨道交通、智能电网、变频家电等市场,且由于这些市场需求的持续扩张,功率半导体市场规模将呈现稳步增长的趋势。
轨道交通领域,在短时间内将机车从时速为零提升至几百公里的过程中,必须确保所有电力设备需要的电压、电流精准可靠,必须使用 IGBT 等功率器件。随着我国基础设施建设和城市建设的稳步推进,功率半导体的市场需求必然有所增长。中商产业研究院数据显示,2020 年全球工业功率半导体市场规模有望达到 125 亿美元,以 2016 年全球工业功率半导体市场 90 亿美元的规模为基准,年复合增长率为8.56%,前景广阔。

新能源汽车对率半导体需求的需求是传统汽车的五倍多,另外,和新能源汽车相配套的充电桩对功率半导体特别是 IGBT芯片和 MOSFET 芯片的需求量也十分庞大。
我国新能源汽车销售占全球份额的一半以上,2018 年和 2019 年我国新能源汽车销量均超过 120 万台,中国产业信息网预计今年我国新能源汽车销量有望突破 150 万台,同时我国充电桩数目将达到 450 万个。新能源汽车市场需求的大幅增长将为功率半导体市场提供强大的驱动力量。


通讯行业也是功率半导体行业的一大终端市场,常规应用包括通信基站、交换机、光端机、路由器等。5G 基站等设备建设和 5G 手机的普及必然刺激更多功率半导体的需求,其中既包括电源管理 IC 需求的增加,也包括对功率 MOSFET 构成的射频器件需求的大量提升。
根据中国产业信息研究院的数据,2018 年通讯功率半导体市场规模 59.39 亿美元,预计到 2021 年市场规模将增长近 20%上升到 70.81 亿美元。当前 5G 正处于建设和商用普及的阶段,这将成为通讯功率半导体市场最重要的推动力量。


消费类电子也是功率半导体器件应用的重要领域。除手机外,电视机、冰箱、空调、微波炉等产品都需要使用功率半导体,一般是小电压的功率半导体,如MOSFET 等。而在变频家电领域,功率半导体更是实现变频技术的核心器件,变频技术通过使用晶闸管、IGBT 和 MOSFET 等功率半导体器件实现对电能的变换和控制。
根据 IHS 数据统计,2021 年家用功率半导体市场规模有望从 2017 年的 14.4 亿美元增长至 26.68 亿美元,复合增长率将达到 16.5%。故而家用电器的变频化必然也将推动家用领域功率半导体的发展。

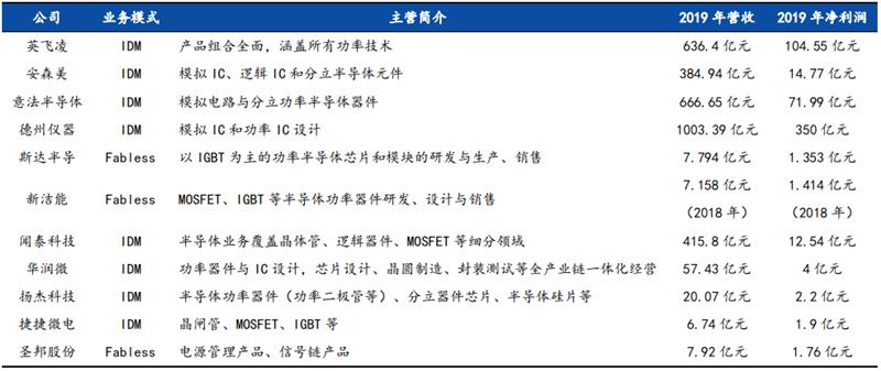
目前中国大陆处于功率半导体器件供应链的相对末端,产品以二极管、晶闸管、低压 MOSFET 等低功率半导体器件为主,90%的器件和设备都需要从国外进口。虽然与国际头部公司之间还存在较大差距,但在某些细分领域,我国企业也具有相当的竞争力:



MOSFET 市场集中度高,我国企业亦参与角逐 。据 Yole 统计,2019 年全球功率 MOSFET 市场规模为 62.59 亿美元。在全球竞争格局中,功率 MOSFET 的市场份额几乎集中在国际大厂手中,仅英飞凌、安森美和瑞萨三家企业的市场份额就接近 50%。


2018 年我国 MOSFET 市场规模为 27.92 亿美元,占据全球市场规模的 36.8%。IHS 数据显示,我国功率 MOSFET 供应商中排名靠前的依次是英飞凌、安森美、 瑞萨等国际巨头厂商,但明显可以看到国内厂商华润微电子也是 MOSFET 领域的重要玩家。

IGBT 市场集中度高,垄断逐渐被打破 。2018 年全球 IGBT 市场规模约为 58.36 亿美元,市场份额大部分集中在几大厂商手中。在全球竞争市场之中,仅英飞凌、三菱、富士电机这三家企业就占据全部市场份额的 50%以上。


国内市场上,2018 年 IGBT 市场规模将近 162 亿元,同比 2017 年增长 21.7%。市场占有率方面,国际巨头占据着我国 IGBT 市场很高的份额。
随着近几年国内企业持续的研发投入,我国 IGBT 技术发展取得不错的进步,国外厂商垄断状况有所打破。IHS 数据显示,2017 年全球 IGBT 模块市场供应商排名中,我国斯达半导进入到了全球前十的行列。此外,我国比亚迪、华润上华等企业也在 IGBT 领域取得不错进展。


功率二极管市场集中度低,有望率先实现国产替代 。功率二极管占全球功率半导体市场规模的 20%左右,市场格局相对较为分散:瑞萨是全球最大的功率二极管供应商,占据约 10%的市场份额,排名前五的厂商总共占据了全球 28%的市场份额,可见功率二极管的市场集中度较 IGBT 和 MOSFET 要低得多。
此外,由于功率二极管门槛和利润率都比较低,国际大厂逐渐放弃这一市场,导致产能向中国转移。目前,我国功率二极管的出口数量已经超过进口数量,这一细分领域有望率先实现国产替代。
综合来看,我国功率半导体企业与国际头部公司之间确实还存在着较大差距,整体实力尚显不足。但随着近年来持续的研发投入,我国功率半导体企业也取得了一定程度上的技术进步。在各细分领域,都存在具有相对竞争优势的企业。在国产替代的大背景下,叠加政策扶持、资金支持以及我国功率半导体市场空间广阔等多重利好因素,未来我国功率半导体企业将享有很大的成长空间。

如果说 2019 年是 5G 的元年,那么 2020 年将是 5G 快速发展与提高渗透率的一年。5G 的快速发展将给诸多领域带来投资机会,射频前端作为 4G 向 5G 转变的过程中价值量显著提高的元器件,将优先受益于 5G 时代的来临。
射频前端中,市场主要由欧美以及日本的厂商占据领先地位,国产厂商在部分领域如低噪声放大器和射频开关已经处于不输于人的状态,但功率放大器和滤波器还有一定程度的追赶空间。在5G 推进的过程中,以及国产替代的推动下,处于此赛道的国产厂商将同时享受市场空间和市场份额扩大的双重红利。
受益于 5G 发展,射频前端价值量显著提升 。射频前端是移动通信系统的核心组件,主要起到收发射频信号的作用,包括功率放大器(PA)、双工器(Duplexer 和 Diplexer)、射频开关(Switch)、滤波器(Filter)和低噪放大器(LNA)五个部分。射频器件是无线连接的核心,凡是需要无线连接的地方必备射频器件。


据 Yole 数据估计,射频前端器件中,价值量占比最高的是滤波器,其次是功率放大器,占比分别约为总价值量的 1/2 和 1/3。其余器件包括开关、低噪声放大器等,合计占比约 15%。

5G 手机的射频前端价值量将显著提升。在通讯技术升级换代的过程中,每一代升级都要保证技术和应用性能能够向后兼容,也就是说新一代的手机需要适配更多的频段。智能手机每增加一个频段,都需要增加额外的射频器件与之匹配。
5G相对于4G,无论是滤波器、功率放大器、还是射频开关、低噪声放大器,数量都会大量增加。此外,5G 信号使用的频率更高,支持更高频率的射频器件的技术难度更高,其价值量也会更高。所以在 5G 时代,量价齐升将成为射频前端市场规模变大的主要原因 。
根据 Yole 数据估计,2023 年射频前端总体规模预计约 230 亿美元,2017-2023 年的复合增长率为 14%。其中功率放大器 PA 到 2023 年的规模为 70 亿美元,2017-2023 年的复合增长率为 7%;滤波器的市场规模在 2023 年将达到 225 亿美元,复合增长率高达 19%。

滤波器 。滤波器是射频前端芯片占营收比例最高的部件,包括声表面滤波器(SAW,SurfaceAcoustic Wave)、体声波滤波器(BAW,Bulk Acoustic Wave),SAW 和 BAW 滤波器是目前手机应用的主流滤波器,简要介绍如下:
SAW 主要应用于低频段,在 4G 时代及以前是应用最广泛的滤波器。市场的领先者主要是村田 Murata、TDK、太阳诱电 TAIYO YUDEN、Skyworks、Qorvo,五家合计占据全球约 95%份额;
BAW 主要应用于 2.5GHz-6GHz 的高频段。由于 5G 主要采用 2.5GHz 以上的频段,因此 BAW 将在 5G 时代逐渐成为主流的滤波器。BAW 市场由 BroadcomAvago 统治,占据了约87%的份额,其余厂商分别是 Qorvo 和太阳诱电、TDK等;


国内企业主要布局 SAW 滤波器,BAW 滤波器涉足的企业较少:
布局 BAW 的厂商有诺思、开元通信和汉天下。
SAW 国产厂商有麦捷科技、瑞宏科技、信维通信、中电德清华莹、华远微电、无锡好达电子等。

功率放大器 。功率放大器(PA)是发射端的小功率信号转换成大功率信号的装置,用于驱动特定负载的天线等。PA 是无线通信设备射频前端最核心的组成部分,其性能直接决定了手机等无线终端的通讯距离、信号质量。
PA 主要采用 GaAs、RF-SOI、CMOS、GaN 或 SiGe 作为材料。其中 GaAs 和 GaN是应用较为广泛的 PA 材料。GaN 的高频特性较好,比较适用于基站;GaAs 性价比更高,适用于终端设备。当前 PA 市场主要被三大厂商 Skyworks、Qorvo、Broadcom垄断,合计占有超过 90%的市场份额,此三大厂商均采用 IDM 模式。

国内 PA 产品大多停留在中低端应用,布局高端应用的 PA 厂商不多。但华为设计的PA 将提高国内厂商布局高端 PA 的信心,目前由华为设计、三安光电代工的砷化镓和氮化镓 PA 进展顺利,有望成为 PA 国产替代的闪光点。其余厂商中,设计公司包括中科汉天下、唯捷创芯、紫光展锐、慧智微、中普微等;代工厂商包括三安光电、海特高新等。

射频开关 。射频开关主要作用为实现射频信号接收与发射的切换以及不同频段间的切换。射频开关采用包括 SOI、CMOS、GaAs-PHEMT 等材料工艺,SOI 是射频开关的主要技术平台,SOI 工艺预计长期维持在 90%左右的出货份额,CMOS 工艺约占比 7%-8%左右。
射频开关市场近些年一直保持着高速增长态势,2018 年达到 16.54 亿美元,随着 5G的发展,射频开关的市场需求将会进一步增长。根据 Yole 数据,到 2023 年市场规模将接近 40 亿美元,复合增长率接近 20%。
市场格局方面:目前射频开关市场主要被海外公司占据,Skyworks、Qorvo、Broadcom、Murata 合计市场份额超过了 80%。值得一提的是,国内厂商卓胜微占领了 10%左右的市场份额,为全球第五大射频开关龙头企业。


手机等移动终端是目前射频前端芯片最主要的应用领域,智能手机等移动终端近几年出货量一直保持稳定态势,叠加 5G 技术带来的变革和近几年国产手机品牌的强势崛起,以及美国对于中国的半导体禁运措施,国内的大量的射频前端器件需求将会给国内相关公司带来发展机遇,国产替代的趋势愈发强劲。

随着物联网、5G 等新型科技的发展,消费类半导体有望在下游创新不断、技术迭代升级以及需求不断提高等因素的推动下,迎来新一轮的高额业绩增长。
与其他半导体领域相比,国产厂商在该领域与国际传统厂商差距不大,细分领域甚至处于全球龙头的位置,如在 Wi-Fi 芯片领域的乐鑫科技,指纹识别芯片领域的汇顶科技,以及音频 SoC 芯片领域的恒玄科技等。在当前国产替代的大背景下,国内的消费半导体相关公司将持续发挥行业领先及本土化优势,不断拓展海内外市场,业绩值得期待。
Wi-Fi 芯片 。Wi-Fi 芯片是使用短距离无线通信技术,实现物理设备与虚拟信息网络无线连接的一种通信芯片。随着移动互联网技术的成熟与物联网的兴起,越来越多的设备和移动终端需要搭配 Wi-Fi 芯片完成网络连接,以实现万物互联、智能管理。
因此,Wi-Fi 芯片的下游市场十分丰富,主要涉及智能家居、智能照明、智能支付终端、智能可穿戴设备、传感设备及工业控制等物联网领域。
据 IDC 报告显示,2025 年物联网连接设备数量将会达到 416 亿台,年复合增长率为 28.7%。随着物联网建设上升到社会基建的高度以及其下游设备的爆发式增长,Wi-Fi 芯片有望畅享二者带来的市场需求。


在物联网拉动 Wi-Fi 芯片需求的过程中,智能家居领域的发展是一个主要原因。近年来,随着无线连接技术以及低功耗芯片设计技术的发展与成熟,智能家居的价格逐渐开始减低,消费市场渐渐接受,智能家居行业也开始真正快速发展。
根据 IDC 全球智能家居数据报告显示,2022 年全球智能家居出货量将达到 13 亿台,行业规模将达到 2769.82 亿美元。面对这一智能领域的蓬勃发展,越来越多的芯片厂商将目光锁定到 Wi-Fi 芯片,如高通、德州仪器等。
在国内厂商中,乐鑫科技作为 Wi-Fi 芯片行业龙头,深耕多年,市场份额全球第一,超过 30%,构建出一套硬件+软件+云平台对接的完整物联网智能解决方案,主要客户包括涂鸦、小米等,充分享受下游市场发展,公司业绩高速增长。


目前 Wi-Fi 芯片市场竞争充分,竞争格局较为稳定。主要参与者分为两类,一类是以高通,德州仪器,联发科为首的大型传统集成电路设计厂商。另一类则是以乐鑫科技为首的中小型电路设计企业。大型厂商研发实力强,资本雄厚,竞争优势明显。
而本土中小型厂商,一般提前布局研发,如乐鑫科技在 Wi-Fi 芯片领域深耕多年,通过多年积累和本土优势,占据市场先发优势,同时在产品性能、性价比、本土化等方面领先对手。根据半导体行业研究机构 Techno Systems Research 发布的各年度研究报告,公司是物联网 Wi-FiMCU 芯片领域的主要供应商之一, 产品具有较强的进口替代实力和国际市场竞争力。
2016 年度公司产品销量物联网 Wi-Fi MCU 市场份额处于 10-30%范围内;2017 年度和 2018 年度公司产品销售市场份额保持在 30%左右,均高于其他同行业公司。
指纹识别 。指纹识别技术是利用人类指纹的唯一性,通过采集指纹图像进行比对来识别身份的一种技术。指纹识别需要先采集指纹并对指纹进行 DSP 图像处理从而生成细节清晰的指纹图像来进行对比给出结果。指纹识别芯片,就是内嵌的芯片产品,可以实现上述的指纹图像采集、特征提取、对比的芯片。目前智能手机是指纹识别芯片最主流的应用终端。


世界上第一部指纹识别手机是 1998 年西门子推出的样机,为刮擦式指纹识别,之后10 年市场上又陆续推出了几款刮擦式指纹识别手机,但这类识别方法耗时久、不美观、成本高,市场效果不达预期,热度不够,因此指纹识别一直处于缓慢发展阶段, 市场也一直处于 FPC 和 AuthenTec 竞争阶段。
直到 2013 年,AuthenTec 研发出了正面按压式指纹识别技术并被苹果收购,推出 Touch ID,彻底引爆指纹识别市场。而 FPC 则抢占了初苹果之外的大部分市场,市场也因此变成了 FPC 一家独大。2014年国产厂商汇顶科技联合魅族打破苹果垄断,早于三星 S6,推出了第二款正面按压式指纹识别手机,汇顶科技也成为国内指纹识别龙头企业,市场份额全球第一。

市场上主流的指纹识别技术主要可分为三类:电容式指纹识别、超声波指纹识别以及光学指纹识别。
电容式指纹识别:正面按压式指纹识别系统属于电容式指纹识别,主要利用手指皮肤表面作为一极,脊线和谷(指纹上高低点)由于与芯片表面距离不同,形成不同的电容值,从而电容式指纹识别传感器获取指纹图像信息。
电容式指纹识别技术也是市场主流的指纹识别技术,据三方数据,电容式指纹识别在 2014 年至2017 年渗透率提升到 72%。但之后随着全面屏手机的兴起,电容式指纹识别的市场逐渐被超声波及光学指纹识别所侵占。
超声波指纹识别:超声波指纹识别类似于声呐,主要利用超声波接收特定频率的信号反射来探知指纹的具体形态。目前三星是市场上主要运用超声波指纹识别技术的公司,市场下游需求小。同时相较于光学指纹识别,超声波指纹识别单价偏高,使得其市场发展缓慢。
光学指纹识别:光学指纹识别是目前最广泛使用的指纹识别技术,利用手指放在光学镜片上,由内置光源照射,投射在电荷器件上,经指纹芯片处理成为多灰度指纹识别图像。随着全屏手机浪潮的到来,光学指纹识别也将会在未来占据绝大部分的指纹识别市场。


全面屏趋势来袭,屏下指纹大势所趋:全面屏手机的解锁方式主要包括人脸识别和指纹识别两种。以苹果为代表的厂商主要使用人脸识别技术,但由于成本较高,且存在戴口罩等场景下解锁易失败的问题,仍难以取代指纹识别的市场主流地位。
指纹识别中普通电容技术无法解决屏占比的问题将逐渐被淘汰。全面屏搭配屏下光学指纹识别技术已成为市场标配,现屏下指纹手机已逐渐向中低端市场渗透。
2017年手机全面屏市场爆发,渗透率达到 9%,预计 2020 年将达到 85%。据 CINNO 报告预测显示,2018 年 OLED 屏下指纹手机出货量为 2800 万台,2024 年预计将会达到 12.6 亿台,增长 45 倍,下游市场的爆发式增长势必会推动屏下指纹识别芯片厂商业绩增长。
国产厂商汇顶科技作为光学指纹识别的开创者,现已成为全球指纹识别芯片龙头,截止 2019 年 12 月 16 日,公司屏下光学指纹识别已获 101 款品牌机型商用。


目前,全球能提供指纹识别芯片产品的企业主要包括 AuthenTec、Validity、Fingerprint Cards、汇顶科技、 思立微、 敦泰科技、 IDEX 等。
其中,汇顶科技作为全球市占率第一的企业,毫无疑问成为行业龙头。据旭日大数据发布数据,2018 年 2 月,汇顶科技出货量 3260 万颗,已成功超越 FPC 成为市场龙头。
随着国内下游终端手机厂商的飞速发展与支持,汇顶科技 2018 年市场占有率达到 39%,居于全球各大指纹识别厂商首位,其次为 FPC,市占率 32%,二者相加超过 70%,远超其他指纹识别厂商。汇顶科技 2020年在屏下光学指纹识别芯片市场的占有率将会进一步提高,远超其他公司。

未来随着全面屏手机的逐渐渗透,国产下游厂商(如华为、小米、Vivo 等)的不断发展,以及半导体行业宏观政策的支持,以汇顶科技为首的国产指纹识别芯片厂商望占据全球行业龙头的地位优势,发挥本土化、技术领先、研发实力强、产品性价比高等优势,扩大国内市场占比,积极开拓海外市场,加快近年来已有的国产替代化趋势,迎来新一轮的业绩增长。
音频 SoC:下游需求强劲,国产厂商迎发展良机。随着物联网快速发展以及智能化的进一步提高,音频 SoC 芯片的下游应用领域不断拓展,市场规模持续扩大。以智能耳机为代表的可穿戴设备和以智能音箱为代表的家居设备率先爆发,越来越多的消费者要求终端设备具备智能语音交互能力,TWS 耳机即为音频 SoC 芯片的主流应用领域。

TWS 是 True Wireless Stereo 的缩写,即真正的无线立体声。2016 年苹果公司推出的 AirPods 为第一款 TWS 耳机,随后 TWS 耳机逐渐开始风靡。根据前瞻产业研究院数据,2016-2018 年 TWS 耳机出货量分别为 918 万/2000 万/4600 万副,每年销量都几乎呈现翻番的趋势。
在突破了苹果的相关专利之后,其他厂商逐渐开始跟进,并于 2019 年开始爆发。同时,苹果公司于 2019 年先后推出 AirPods 2 与 AirPods Pro,TWS 耳机市场被彻底引爆。2019 年全年 TWS 耳机销售量突破 1 亿副,相对于 2018 年依然呈现翻番趋势。

音频 SoC 芯片作为智能终端设备的核心器件,受益于 TWS 耳机的快速发展,市场需求有望迎来较大增长。目前,苹果作为市场技术引领者已成功自研出 W1 及 H1 芯片,而以恒玄科技、高通、联发科为主的其他厂商主要支持除苹果外的其他品牌客户。

根据 Counterpoint Research 发布的 2019 年第三季度数据,全球 TWS 出货量及销售额前十的品牌中,除主流手机品牌外,国内的恒玄科技在专业音频厂商中拥有较高占有率,如 JBL、Skullcandy。除此之外,市场份额紧随其后的Anker、 Tzumi,以及 AKG、漫步者、万魔也是公司的终端品牌客户。
智东西认为, 功率器件和模拟电路器件几乎应用于一切电子领域,包括工业、汽车、通信、消费电子等等,在下游应用领域不断的扩大、半导体行业不断东移的背景下,中国相关产业将得到不断地发展;而射频器件受益于 5G 的快速发展,将呈现量价齐升的局势;消费类半导体国内部分厂商在各自领域不逊于国外企业,在下游产品不断创新、技术迭代升级以及需求不断提高等因素的推动下,也将迎来新一轮的增长。
(本账号系网易新闻·网易号“各有态度”签约帐号)
原标题:《揭秘本土IC行业现状!国产替代三大黄金赛道,“赶英超美”最佳路线【附下载】| 智东西内参》

