好工作来了!云南最新一波事业单位招考,6月28日起报名

你找到工作了吗?
如果找到了,
那么恭喜你。
如果还没有,
那么,这条信息就非常实用了。
↓↓↓

云南多家单位陆续发布
2020年事业单位考试公告
找工作的小伙伴赶紧看过来
(温馨提示:点击岗位表 查看大图)
↓↓↓
云南省人力资源和社会保障厅

根据《云南省事业单位公开招聘工作人员办法》(云人社发〔2016〕182号)等有关文件规定,结合工作需要,经研究决定,云南省人力资源和社会保障厅2020年计划面向社会公开招聘工作人员7名。
岗位信息:
云南省社会保障卡制作发行中心公开招聘工作人员2名;
云南省人力资源和社会保障厅宣传中心公开招聘工作人员2名;
云南省职业年金运营管理中心公开招聘工作人员3名。
以上3家单位公开招聘工作人员共7名。
时间安排:
1.提交报名申请时间:
2020年6月28日9:00 至 7月2日18:00;
2.资格初审时间:
2020年6月29日9:00 至 7月3日18:00;
3.网上交费时间:
2020年6月29日9:00 至 7月4日18:00;
4.准考证打印时间:
2020年7月20日9:00 至 24日24:00。
5.笔试时间:
初步定于2020年7月25日举行,具体日期地点详见准考证。
报名方式:
2020年云南省人力资源和社会保障厅直属事业单位公开招聘通过“公开招聘报名及准考证打印入口”进行网络报名。
云南省群众来访接待中心


根据《云南省事业单位公开招聘工作人员办法》(云人社发〔2016〕182号)等有关文件规定,结合工作需要,经云南省人力资源和社会保障厅批准,云南省群众来访接待中心2020年计划面向社会公开招聘工作人员4名。
报名时间:
1.提交报名申请时间:
2020年6月28日9:00 至 7月2日18:00;
2.资格初审时间:
2020年6月29日9:00 至 7月3日18:00;
3.网上交费时间:
2020年6月29日9:00 至 7月4日18:00;
4.准考证打印时间:
2020年7月20日9:00 至 24日24:00。
5.笔试时间:
初步定于2020年7月25日举行,具体时间地点详见准考证。
报名方式:
2020年云南省群众来访接待中心公开招聘统一在云南省信访局官网通知公告栏目中通过“公开招聘报名及准考证打印入口”进行网络报名。
云南省农业科学院


根据《云南省事业单位公开招聘工作人员办法》(云人社发〔2016〕182号)等有关文件规定,结合工作需要,经云南省人力资源和社会保障厅批准,云南省农业科学院2020年计划面向社会公开招聘工作人员71名。
报名时间:
1.提交报名申请时间:
2020年6月28日9:00 至 7月2日18:00;
2.资格初审时间:
2020年6月29日9:00 至 7月3日18:00;
3.网上交费时间:
2020年6月29日9:00 至 7月4日18:00;
4.准考证打印时间:
2020年7月20日9:00 至 24日24:00。
5.笔试时间:
初步定于2020年7月25日举行,具体时间地点详见准考证。
报名方式:
2020年云南省教育厅直属事业单位云南师范大学附属世纪金源学校公开招聘考试统一在云南师范大学附属世纪金源学校门户网站进行网络报名。
云南公安民警综合训练基地


云南公安民警综合训练基地计划面向社会公开招聘工作人员29名,其中管理岗位人员19名,专业技术岗位人员10名。
时间安排:
1.提交报名申请时间:
2020年6月28日9:00 至 7月2日18:00;
2.资格初审时间:
2020年6月29日9:00 至 7月3日18:00;
3.网上交费时间:
2020年6月29日9:00 至 7月4日18:00;
4.准考证打印时间:
2020年7月20日9:00 至 24日24:00。
5.笔试时间:
初步定于2020年7月25日举行,具体时间地点详见准考证。
报名方式:
2020年云南公安民警综合训练基地公开招聘统一在云南警官
学院网站
(http://www.ynpc.edu.cn/site/ypoa/tzgg/index.html)进行网络报名。
云南省人民政府办公厅所属事业单位


云南省政务服务中心公开招聘工作人员10名。
报名时间:
1.提交报名申请时间:
2020年6月28日9:00 至 7月2日18:00;
2.资格初审时间:
2020年6月29日9:00 至 7月3日18:00;
3.网上交费时间:
2020年6月29日9:00 至 7月4日18:00;
4.准考证打印时间:
2020年7月20日9:00 至 24日24:00。
5.笔试时间:
初步定于2020年7月25日举行,具体时间地点详见准考证。
报名方式:
2020年云南省政务服务中心公开招聘在云南省人民政府门户网站政务公开栏公示公告(网址:http://www.yn.gov.cn/zwgk/gsgg)通过“公开招聘报名及准考证打印入口”进行网络报名。
云南招生考试服务中心


根据《云南省事业单位公开招聘工作人员办法》(云人社发〔2016〕182号)等有关文件规定,结合工作需要,经云南省人力资源和社会保障厅批准,云南省教育厅直属事业单位云南招生考试服务中心2020年计划面向社会公开招聘工作人员 4 名。
时间安排:
1.提交报名申请时间:
2020年6月28日9:00 至 7月2日18:00;
2.资格初审时间:
2020年6月29日9:00 至 7月3日18:00;
3.网上交费时间:
2020年6月29日9:00 至 7月4日18:00;
4.准考证打印时间:
2020年7月20日9:00 至 24日24:00。
5.笔试时间:
时间初步定于2020年7月下旬举行,具体日期地点详见准考证
报名方式:
2020年云南招生考试服务中心公开招聘在云南省招生考试院
门户网站招考新闻栏目(网址:https://www.ynzs.cn/html/web/zkxw/index.html)进行网络报名。
云南省教育科学研究院


根据《云南省事业单位公开招聘工作人员办法》(云人社发〔2016〕182号)等有关文件规定,结合本单位工作需要,经省人力资源和社会保障厅批准,云南省教育厅直属事业单位云南省教育科学研究院2020年面向社会公开招聘工作人员2名。
时间安排:
1.提交报名申请时间:
2020年6月28日9:00 至 7月2日18:00;
2.资格初审时间:
2020年6月29日9:00 至 7月3日18:00;
3.网上交费时间:
2020年6月29日9:00 至 7月4日18:00;
4.准考证打印时间:
2020年7月20日9:00 至 7月24日24:00。
5.笔试时间:
初步定于2020年7月25日举行,具体时间地点详见准考证。
报名方式:
2020年云南省教育科学研究院公开招聘在云南省教育厅网站公示公告栏目(网址:https://jyt.yn.gov.cn/web/fada9b8aa1794bc99629d553c96fbe97/index.html)进行网络报名。
云南省医疗保障局


根据《云南省事业单位公开招聘工作人员办法》(云人社发〔2016〕182号)等有关文件规定,结合工作需要,经研究决定,云南省人力资源和社会保障厅2020年计划面向社会公开招聘工作人员6名。
时间安排:
1.提交报名申请时间:
2020年6月28日9:00 至 7月2日18:00;
2.资格初审时间:
2020年6月29日9:00 至 7月3日18:00;
3.网上交费时间:
2020年6月29日9:00 至 7月4日18:00;
4.准考证打印时间:
2020年7月20日9:00 至 24日24:00。
5.笔试时间:
初步定于2020年7月25日举行,具体日期地点详见准考证。
报名方式:
2020年云南省医疗保障局公开招聘在云南省医疗保障局官方网站通知公告栏目(网址:http://ylbz.yn.gov.cn/index.php?c=category&id=14),通过招聘公告中的“公开招聘报名及准考证打印入口”进行网络报名。
云南农业大学

教学科研岗位:42名
教学科研辅助岗位:29名
报名时间:
“教学科研岗位”:
采用全年长期招聘报名,适时组织面试。
“教学科研辅助岗位”时间安排:
1.提交报名申请时间:
2020年6月28日9:00 至 7月2日18:00;
2.资格初审时间:
2020年6月29日9:00 至 7月3日18:00;
3.网上交费时间:
2020年6月29日9:00 至 7月4日18:00;
4.准考证打印时间:
2020年7月20日9:00 至 24日24:00。
5.笔试时间:
初步定于2020年7月25日举行,具体时间地点详见准考证。
报名方式:
“教学科研岗位”应聘人员须通过“云南农业大学招聘系统(http://rsc.ynau.edu.cn/zp)”进行报名。
“教学科研辅助岗位”统一在云南农业大学官网公告栏(网址:www.ynau.edu.cn)进行网络报名。
西南林业大学


根据《云南省事业单位公开招聘工作人员办法》(云人社发〔2016〕182号)等有关文件规定,结合工作需要,经省教育厅、省人力资源和社会保障厅批准,西南林业大学2020年计划面向社会公开招聘工作人员30名。
报名时间:
2020年6月29日09时至2020年7月12日18时
报名方式:
应聘人员登录西南林业大学网站在“西南林业大学公开招聘人员报名系统”中按要求进行报名,网址:http://zzrs.swfu.edu.cn/zp 。
云南轻纺职业学院

1.根据工作需要,经云南省教育厅、云南省人力资源和社会保障厅批准,云南轻纺职业学院2020年拟面向社会公开招聘事业编制工作人员30名,其中博士学位学历人员10名,副高级及以上专业技术职务人员(本科学位学历)20名,招满为止。


(一)博士研究生招聘
报名长期有效,10个名额招满为止;副高级职称以上人才报名时间从2020年6月27日至2020年12月31日,20个名额招满为止。
(二)专业技术岗位招聘时间安排
1.提交报名申请时间:
2020年6月28日9:00 至 7月2日18:00;
2.资格初审时间:
2020年6月29日9:00 至 7月3日18:00;
3.网上交费时间:
2020年6月29日9:00 至 7月4日18:00;
4.准考证打印时间:
2020年7月20日9:00 至 24日24:00。
5.笔试时间:
初步定于2020年7月25日举行,具体日期地点详见准考证。
报名方式:
在云南轻纺职业学院官网(www.ynqfzyxy.cn)进行网上报名。
云南财经职业学院


根据《云南省事业单位公开招聘工作人员办法》(云人社发〔2016〕182号)等有关文件规定,结合工作需要,经云南省人力资源和社会保障厅批准,云南财经职业学院2020年计划面向社会公开招聘工作人员27名。
时间安排:
1.提交报名申请时间:
2020年6月28日9:00 至 7月2日18:00;
2.资格初审时间:
2020年6月29日9:00 至 7月3日18:00;
3.网上交费时间:
2020年6月29日9:00 至 7月4日18:00;
4.准考证打印时间:
2020年7月20日9:00 至 24日24:00。
5.笔试时间:
初步定于2020年7月25日举行,具体时间地点详见准考证。
报名方式:
2020年云南财经职业学院公开招聘统一在云南财经职业学院官网通知公告栏(网址:http://www.ynczy.cn/tzgg.htm)进行网络报名。
保山学院


保山学院公开招聘工作人员36名,其中博士研究生16名,硕士研究生20名。
时间安排:
1.提交报名申请时间:
2020年6月28日9:00 至 7月2日18:00;
2.资格初审时间:
2020年6月29日9:00 至 7月3日18:00;
3.网上交费时间:
2020年6月29日9:00 至 7月4日18:00;
4.准考证打印时间:
2020年7月20日9:00 至 24日24:00。
5.笔试时间:
初步定于2020年7月25日举行,具体时间地点详见准考证。
报名方式:
2020年保山学院公开招聘在http://www.bsnc.cn/index/tzgg.htm进行网络报名。
德宏师范高等专科学校


根据《云南省事业单位公开招聘工作人员办法》(云人社发〔2016〕182号)等有关文件规定,结合学校发展需要,经云南省教育厅、云南省人力资源和社会保障厅批准,德宏师范高等专科学校2020年计划面向社会公开招聘工作人员14名。
时间安排:
1.提交报名申请时间:
2020年6月28日9:00 至 7月2日18:00;
2.资格初审时间:
2020年6月29日9:00 至 7月3日18:00;
3.网上交费时间:
2020年6月29日9:00 至 7月4日18:00;
4.准考证打印时间:
2020年7月20日9:00 至 24日24:00。
5.笔试时间:
初步定于2020年7月25日举行,具体时间地点详见准考证。
报名方式:
(一)博士研究生岗位
本次招聘岗位学历学位要求为博士研究生,实行常年招聘。报名时间自公告发布之日起截止到2020年11月15日(招满即止)。
符合招考条件的报考人员,采取以电子邮件方式网上报名,应聘人员将《德宏师范高等专科学校2020年公开招聘工作人员报名登记表》(附件2)、求职简历、本人身份证、毕业证、学位证、就业推荐表、学习成绩单及能证明自身能力的相关科研成果、获奖证书、专业技术资格证、执业证书等相关证明材料扫描件,以电子邮件形式发送至邮箱:dhszrsc2020zp@163.com。邮件标题固定格式为:“岗位代码+姓名+身份证号”,未按要求上传相关材料或材料格式不符合要求的,均视为报名无效。)
(二)硕士研究生岗位
本次招聘岗位学历学位要求为硕士研究生,统一在德宏师范高等专科学校官网(http://www.dhecw.cn/xb/sy/tzgg.htm)进行网络报名。
云南国土资源职业学院


根据《云南省事业单位公开招聘事业编制工作人员办法》(云人社发〔2016〕182号)等有关文件规定,结合工作需要,经云南省人力资源和社会保障厅批准,云南国土资源职业学院2020年计划面向社会公开招聘事业编制工作人员80名。
时间安排:
1.提交报名申请时间:
2020年6月28日9:00 至 7月2日18:00;
2.资格初审时间:
2020年6月29日9:00 至 7月3日18:00;
3.网上交费时间:
2020年6月29日9:00 至 7月4日18:00;
4.准考证打印时间:
2020年7月20日9:00 至 24日24:00。
5.笔试时间:
初步定于2020年7月25日举行,具体时间地点详见准考证。
报名方式:
2020年云南国土资源职业学院公开招聘在
http://www.yngtxy.edu.cn/index/zbcg.htm进行网络报名。
云南交通职业技术学院


云南交通职业技术学院2020年第二批公开招聘事业单位工作人员54名。
时间安排:
1.提交报名申请时间:
2020年6月28日9:00 至 7月2日18:00;
2.资格初审时间:
2020年6月29日9:00 至 7月3日18:00;
3.网上交费时间:
2020年6月29日9:00 至 7月4日18:00;
4.准考证打印时间:
2020年7月20日9:00 至 24日24:00。
5.笔试时间:
初步定于2020年7月25日举行,具体时间地点详见准考证。
报名方式:
2020年云南交通职业技术学院第二批公开招聘统一在云南交通职业技术学院官方网站)http://www.ynjtc.com/list.jspurltype=tree.TreeTempUrl&wbtreeid=1051)进行网络报名。
昆明冶金高等专科学校


昆明冶金高等专科学校2020年公开招聘工作人员71名。
时间安排:
1.提交报名申请时间:
2020年6月28日9:00 至 7月2日18:00;
2.资格初审时间:
2020年6月29日9:00 至 7月3日18:00;
3.网上交费时间:
2020年6月29日9:00 至 7月4日18:00;
4.准考证打印时间:
2020年7月20日9:00 至 24日24:00。
5.笔试时间:
初步定于2020年7月25日举行,具体时间地点详见准考证。
报名方式:
1.此次公开招聘不接受现场、短信或来电报名(人事处“高层次人才”岗位除外)。
2.符合应聘条件的人员请登录昆明冶金高等专科学校官方网站,按以下流程进行报名:
登陆进入报名界面→按报名系统提示填写注册信息→上传近期清晰免冠近照的电子照片→填写报名信息→仔细核对报名信息并确认后提交审核→等待审核→审核通过后网上缴费→缴费成功后打印准考证。学校官方网站:http://www.kmyz.edu.cn/。
3.报考“人事处(高层次人才)”岗位的,采用现场报名方式,请按照资格复审要求准备相应材料(验原件交复印件),到学校人事处进行现场报名。报名地址:昆明市五华区学府路388号,行政楼4楼。时间:6月28日起每周工作日时间(法定节假日、暑假除外)。本岗位为2020年度内长期招聘计划,招满即止,按照公开招聘岗位条件和工作流程组织实施招聘工作。学校将依据报名情况进行资格复审及面试工作,请考生留意学校网站公告。
丽江师范高等专科学校


根据《云南省事业单位公开招聘工作人员办法》(云人社发〔2016〕182号)等有关文件规定,结合工作需要,经云南省人力资源和社会保障厅批准,丽江师范高等专科学校2020年计划面向社会公开招聘工作人员30名。
时间安排:
1.提交报名申请时间:
2020年6月28日9:00 至 7月2日18:00;
2.资格初审时间:
2020年6月29日9:00 至 7月3日18:00;
3.网上交费时间:
2020年6月29日9:00 至 7月4日18:00;
4.准考证打印时间:
2020年7月20日9:00 至 24日24:00。
5.笔试时间:
时间初步定于2020年7月下旬举行,具体日期地点详见准考证
报名方式:
(一)博士研究生招聘
常年招聘,专业不限,年龄在40周岁以内,根据学校实际需要经面试后聘用。
具有博士学历学位的应聘人员不需进行笔试,直接进入面试,且不占面试比例。综合成绩总分100分,面试成绩即为综合成绩。应聘人员直接将简历发至邮箱:ljszrsc@163.com,经资格初审合格可直接进入面试考察等程序,择优聘用。
(二)硕士研究生招聘
2020年丽江师范高等专科学校公开招聘在丽江师范高等专科学校门户网站“公告信息”栏目(http://www.lj-edu.cn/index/ggxx.htm)进行网络报名。
云南林业职业技术学院


云南林业职业技术学院2020年第二批公开招聘事业编制工作人员59名。
时间安排:
1.提交报名申请时间:
2020年6月28日9:00 至 7月2日18:00;
2.资格初审时间:
2020年6月29日9:00 至 7月3日18:00;
3.网上交费时间:
2020年6月29日9:00 至 7月4日18:00;
4.准考证打印时间:
2020年7月20日9:00 至 7月24日24:00。
5.笔试时间:
初步定于2020年7月25日举行,具体时间地点详见准考证。
报名方式:
云南林业职业技术学院2020年第二批公开招聘事业编制工作人员考试统一在云南林业职业技术学院官网进行:www.ynftc.cn)进行网络报名。
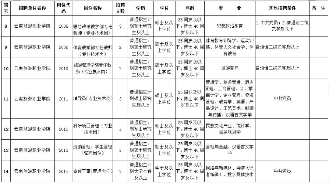
云南旅游职业学院



根据《云南省事业单位公开招聘工作人员办法》(云人社发〔2016〕182号)等有关文件规定,结合工作需要,经云南省人力资源和社会保障厅批准,云南旅游职业学院 2020年计划面向社会公开招聘工作人员20名。
时间安排:
1.提交报名申请时间:
2020年6月28日9:00 至 7月2日18:00;
2.资格初审时间:
2020年6月29日9:00 至 7月3日18:00;
3.网上交费时间:
2020年6月29日9:00 至 7月4日18:00;
4.准考证打印时间:
2020年7月20日9:00 至 7月24日24:00。
5.笔试时间:
初步定于2020年7月25日举行,具体时间地点详见准考证。
报名方式:
2020年云南旅游职业学院公开招聘在云南旅游职业学院官网的“通知公告”栏目(http://www.ynctv.cn/List/Index/13)进行网络报名。
云南省贸易经济学校


根据《云南省事业单位公开招聘工作人员办法》(云人社发〔2016〕182号)等有关文件规定,结合工作需要,经云南省人力资源与社会保障厅批准,云南省贸易经济学校2020年计划面向社会公开招聘工作人员6名。
时间安排:
1.提交报名申请时间:
2020年6月28日9:00 至 7月2日18:00;
2.资格初审时间:
2020年6月29日9:00 至 7月3日18:00;
3.网上交费时间:
2020年6月29日9:00 至 7月4日18:00;
4.准考证打印时间:
2020年7月20日9:00 至 7月24日24:00。
5.笔试时间:
初步定于2020年7月25日举行,具体时间地点详见准考证。
报名方式:
2020年云南省贸易经济学校公开招聘统一在我校官方网站(http://www.yn-mj.com)通知公告栏目进行网络报名。
云南水利水电职业学院

招聘岗位及人数:
(一)水利工程系:教师4名,专职辅导员3名。
(二)电力工程系:教师3名,专职辅导员2名。
(三)土木工程系:教师2名,专职辅导员2名。
(四)思政部:教师2名。
(五)体育部:教师1名。
时间安排:
1.提交报名申请时间:
2020年6月28日9:00 至 7月2日18:00;
2.资格初审时间:
2020年6月29日9:00 至 7月3日18:00;
3.网上交费时间:
2020年6月29日9:00 至 7月4日18:00;
4.准考证打印时间:
2020年7月20日9:00 至 7月24日24:00。
5.笔试时间:
初步定于2020年7月25日举行,具体时间地点详见准考证。
报名方式:
2020年云南水利水电职业学院公开招聘统一在云南水利水电职业学院官方网站(http://www.ynszy.net/)信息服务→通知公告栏→《云南水利水电职业学院2020年公开招聘事业编制工作人员公告》底部报名入口进行网络报名。
云南机电职业技术学院


云南机电职业技术学院共招聘工作人员36名。
时间安排:
1.提交报名申请时间:
2020年6月28日9:00 至 7月2日18:00;
2.资格初审时间:
2020年6月29日9:00 至 7月3日18:00;
3.网上交费时间:
2020年6月29日9:00 至 7月4日18:00;
4.准考证打印时间:
2020年7月20日9:00 至 24日24:00。
5.笔试时间:
初步定于2020年7月25日举行,具体日期地点详见准考证。
报名方式:
应聘人员登录西南林业大学网站在“西南林业大学公开招聘人员报名系统”中按要求进行报名,网址:http://zzrs.swfu.edu.cn/zp 。
云南省广播电视学校


根据《云南省事业单位公开招聘工作人员办法》(云人社发〔2016〕182号)等有关文件规定,结合工作需要,经云南省人力资源和社会保障厅批准,云南省广播电视学校2020年计划面向社会公开招聘工作人员5名。
时间安排:
1.提交报名申请时间:
2020年6月28日9:00 至 7月2日18:00;
2.资格初审时间:
2020年6月29日9:00 至 7月3日18:00;
3.网上交费时间:
2020年6月29日9:00 至 7月4日18:00;
4.准考证打印时间:
2020年7月20日9:00 至 24日24:00。
5.笔试时间:
初步定于2020年7月25日举行,具体日期地点详见准考证。
报名方式:
2020年云南省广播电视学校公开招聘统一在云南省广播电视学校门户网站(http://www.yngx.cn/list/yngxPC/1/21/auto/20/0.html)报名。
西南林业大学


根据《云南省事业单位公开招聘工作人员办法》(云人社发〔2016〕182号)等有关文件规定,结合工作需要,经云南省人力资源和社会保障厅批准,西南林业大学2020年计划面向社会公开招聘专职辅导员20名。
时间安排:
1.提交报名申请时间:
2020年6月28日9:00 至 7月2日18:00;
2.资格初审时间:
2020年6月29日9:00 至 7月3日18:00;
3.网上交费时间:
2020年6月29日9:00 至 7月4日18:00;
4.准考证打印时间:
2020年7月20日9:00 至 24日24:00。
5.笔试时间:
初步定于2020年7月25日举行,具体日期地点详见准考证。
报名方式:
此次公开招聘不接受现场、短信或来电报名。应聘人员可通过“西南林业大学公开招聘专职辅导员报名及准考证打印入口报名及准考证打印入口”按以下流程进行报名:
登录西南林业大学门户网站(http://www.swfu.edu.cn )→进入通知公告栏目中的招聘公告→点击链接进入报名界面,按报名系统提示填写注册信息→上传近期清晰免冠电子照片→填写报名信息→仔细核对报名信息并确认后提交审核→将报名相关证书和材料发送到指定邮箱→等待审核→审核通过后网上缴费→缴费成功后打印准考证。
云南师范大学附属世纪金源学校


云南省教育厅直属事业单位云南师范大学附属世纪金源学校公开招聘工作人员5名。
报名时间:
“教学科研岗位”:
采用全年长期招聘报名,适时组织面试。
“教学科研辅助岗位”时间安排:
1.提交报名申请时间:
2020年6月28日9:00 至 7月2日18:00;
2.资格初审时间:
2020年6月29日9:00 至 7月3日18:00;
3.网上交费时间:
2020年6月29日9:00 至 7月4日18:00;
4.准考证打印时间:
2020年7月20日9:00 至 24日24:00。
5.笔试时间:
初步定于2020年7月25日举行,具体时间地点详见准考证。
报名方式:
2020年云南省教育厅直属事业单位云南师范大学附属世纪金源学校公开招聘考试统一在云南师范大学附属世纪金源学校门户网站进行网络报名。
云南商务信息工程学校


云南商务信息工程学校公开招聘工作人员5名。
报名时间:
1.提交报名申请时间:
2020年6月28日9:00 至 7月2日18:00;
2.资格初审时间:
2020年6月29日9:00 至 7月3日18:00;
3.网上交费时间:
2020年6月29日9:00 至 7月4日18:00;
4.准考证打印时间:
2020年7月20日9:00 至 24日24:00。
5.笔试时间:
初步定于2020年7月25日举行,具体时间地点详见准考证。
报名方式:
2020年云南商务信息工程学校公开招聘在云南商务信息工程学校官网(http://www.swxxgc.cn/)进行网络报名。
文山学院


文山学院公开招聘工作人员78名,其中:博士岗位18名、硕士岗位56名、本科岗位4名。
报名时间:
1.提交报名申请时间:
2020年6月28日9:00 至 7月2日18:00;
2.资格初审时间:
2020年6月29日9:00 至 7月3日18:00;
3.网上交费时间:
2020年6月29日9:00 至 7月4日18:00;
4.准考证打印时间:
2020年7月20日9:00 至 24日24:00。
5.笔试时间:
初步定于2020年7月25日举行,具体时间地点详见准考证。
报名方式:
2020年文山学院公开招聘在http://www.wsu.edu.cn/index/rdwz.htm(文山学院官网通知公告栏)进行网络报名。
云南技师学院


根据《云南省事业单位公开招聘工作人员办法》(云人社发〔2016〕182号)等有关文件规定,结合工作需要,经云南省人力资源和社会保障厅批准,云南技师学院2020年计划面向社会公开招聘工作人员29名。
报名时间:
1.提交报名申请时间:
2020年6月28日9:00 至 7月2日18:00;
2.资格初审时间:
2020年6月29日9:00 至 7月3日18:00;
3.网上交费时间:
2020年6月29日9:00 至 7月4日18:00;
4.准考证打印时间:
2020年7月20日9:00 至 24日24:00。
5.笔试时间:
初步定于2020年7月25日举行,具体时间地点详见准考证。
报名方式:
2020年云南技师学院公开招聘在云南技师学院官网学院通知栏目(http://www.yncts.com.cn/plus/list.php?tid=119)“公开招聘报名及准考证打印入口”进行网络报名。
云南省电子信息高级技工学校


根据《云南省事业单位公开招聘工作人员办法》(云人社发〔2016〕182号)等有关文件规定,结合工作需要,经云南省人力资源和社会保障厅批准,云南省电子信息高级技工学校2020年计划面向社会公开招聘工作人员2名。
报名时间:
1.提交报名申请时间:
2020年6月28日9:00 至 7月2日18:00;
2.资格初审时间:
2020年6月29日9:00 至 7月3日18:00;
3.网上交费时间:
2020年6月29日9:00 至 7月4日18:00;
4.准考证打印时间:
2020年7月20日9:00 至 24日24:00。
5.笔试时间:
初步定于2020年7月25日举行,具体时间地点详见准考证。
报名方式:
2020年云南省电子信息高级技工学校公开招聘统一在云南省电子信息高级技工学校官方网站通知公告栏目(http://www.yndzjx.com)进行网络报名。
云南冶金高级技工学校


根据《云南省事业单位公开招聘工作人员办法》(云人社发〔2016〕182号)等有关文件规定,结合工作需要,经云南省人力资源和社会保障厅批准,云南冶金高级技工学校2020年计划面向社会公开招聘工作人员9名。
报名时间:
1.提交报名申请时间:
2020年6月28日9:00 至 7月2日18:00;
2.资格初审时间:
2020年6月29日9:00 至 7月3日18:00;
3.网上交费时间:
2020年6月29日9:00 至 7月4日18:00;
4.准考证打印时间:
2020年7月20日9:00 至 24日24:00。
5.笔试时间:
初步定于2020年7月25日举行,具体时间地点详见准考证。
报名方式:
2020年云南冶金高级技工学校公开招聘在云南冶金高级技工学校网站新闻公告栏目(http://www.ynmts.cn/)进行网络报名。
滇西应用技术大学


根据《云南省事业单位公开招聘工作人员办法》(云人社发〔2016〕182号)等有关文件规定,结合工作需要,经云南省人力资源和社会保障厅批准,滇西应用技术大学2020年计划面向社会公开招聘工作人员46名。
报名时间:
1.提交报名申请时间:
2020年6月28日9:00 至 7月2日18:00;
2.资格初审时间:
2020年6月29日9:00 至 7月3日18:00;
3.网上交费时间:
2020年6月29日9:00 至 7月4日18:00;
4.准考证打印时间:
2020年7月20日9:00 至 24日24:00。
5.笔试时间:
初步定于2020年7月25日举行,具体时间地点详见准考证。
报名方式:
此次公开招聘通过学校门户网站通知公告栏(http://www.wyuas.edu.cn/xwzx/tzgg)“滇西应用技术大学2020年公开招聘事业编制工作人员公告”末端“公开招聘报名及准考证打印入口”进行网络报名。
普洱学院


普洱学院共公开招聘工作人员51名。
报名时间:
1.提交报名申请时间:
2020年6月28日9:00 至 7月2日18:00;
2.资格初审时间:
2020年6月29日9:00 至 7月3日18:00;
3.网上交费时间:
2020年6月29日9:00 至 7月4日18:00;
4.准考证打印时间:
2020年7月20日9:00 至 24日24:00。
5.笔试时间:
初步定于2020年7月25日举行,具体时间地点详见准考证。
报名方式:
2020年普洱学院公开招聘在http://www.peuni.cn/index/xxxw/tzgg.htm进行网络报名。
云南特殊教育职业学院


云南特殊教育职业学院公开招聘工作人员15名。
报名时间:
1.提交报名申请时间:
2020年6月28日9:00 至 7月2日18:00;
2.资格初审时间:
2020年6月29日9:00 至 7月3日18:00;
3.网上交费时间:
2020年6月29日9:00 至 7月4日18:00;
4.准考证打印时间:
2020年7月20日9:00 至 24日24:00。
5.笔试时间:
初步定于2020年7月25日举行,具体时间地点详见准考证。
报名方式:
2020年云南特殊教育职业学院公开招聘在学院官方网站(网址:http://www.yntjzy.cn/)通知公告中进行网络报名。
云南文化艺术职业学院


云南文化艺术职业学院2020年计划面向社会公开招聘工作人员26名。
报名时间:
1.提交报名申请时间:
2020年6月28日9:00 至 7月2日18:00;
2.资格初审时间:
2020年6月29日9:00 至 7月3日18:00;
3.网上交费时间:
2020年6月29日9:00 至 7月4日18:00;
4.准考证打印时间:
2020年7月20日9:00 至 24日24:00。
5.笔试时间:
初步定于2020年7月25日举行,具体时间地点详见准考证。
报名方式:
2020年云南文化艺术职业学院公开招聘统一在云南文化艺术
职业学院官方网站“学院公告”栏(http://www.ynarts.cn/General/List.aspx?ClassID=154)进行网络报名。
云南开放大学


计划公开招聘39名工作人员。
报名时间:
1.提交报名申请时间:
2020年6月28日9:00 至 7月2日18:00;
2.资格初审时间:
2020年6月29日9:00 至 7月3日18:00;
3.网上交费时间:
2020年6月29日9:00 至 7月4日18:00;
4.准考证打印时间:
2020年7月20日9:00 至 24日24:00。
5.笔试时间:
初步定于2020年7月25日举行,具体时间地点详见准考证。
报名方式:
2020年云南开放大学公开招聘在云南开放大学门户网站通知公告栏(http://www.ynou.cn/)进行网络报名。
云南农业职业技术学院


2020年云南农业职业技术学院共公开招聘工作人员43人,其中,管理岗位1人,专业技术岗位42人。
报名时间:
1.提交报名申请时间:
2020年6月28日9:00 至 7月2日18:00;
2.资格初审时间:
2020年6月29日9:00 至 7月3日18:00;
3.网上交费时间:
2020年6月29日9:00 至 7月4日18:00;
4.准考证打印时间:
2020年7月20日9:00 至 24日24:00。
5.笔试时间:
初步定于2020年7月25日举行,具体时间地点详见准考证。
报名方式:
2020年云南农业职业技术学院公开招聘工作人员统一在云南农业职业技术学院官网(http://www.ynavc.com)进行网络报名。
昭通学院


根据《云南省事业单位公开招聘工作人员办法》(云人社发〔2016〕182号)等有关文件规定,结合学校工作需要,经云南省人力资源和社会保障厅批准,昭通学院2020年计划面向社会公开招聘硕士研究生102名。
报名时间:
1.提交报名申请时间:
2020年6月28日9:00 至 7月2日18:00;
2.资格初审时间:
2020年6月29日9:00 至 7月3日18:00;
3.网上交费时间:
2020年6月29日9:00 至 7月4日18:00;
4.准考证打印时间:
2020年7月20日9:00 至 24日24:00。
5.笔试时间:
初步定于2020年7月25日举行,具体时间地点详见准考证。
报名方式:
2020年昭通学院硕士研究生公开招聘在昭通学院门户网站人才招聘栏目(http://www.ztu.edu.cn/index/rczp.htm)进行网络报名。
红河学院


根据工作需要,经云南省教育厅、云南省人力资源和社会保障厅批准,云南省教育厅直属事业单位红河学院2020年面向社会公开招聘博士研究生16名。
报名时间:
具有博士学位的研究生全年有效
报名方式:
报考人员需填写《红河学院2020年公开招聘报名表》,连同简历、学位证、毕业证及相关证书发送至报考学院(部门)的联系人邮箱。
看完了,点亮右下角的“在看”,给小编加个鸡腿!

推荐阅读
原标题:《好工作来了!云南最新一波事业单位招考,6月28日起报名》

