肺癌靶向基因检测:为何测?给谁测?如何测?
原创 小小 医学界癌友会

在3月底,国家药监局批准阿美替尼上市,用于既往经表皮生长因子受体(EGFR)酪氨酸激酶抑制剂(TKI)治疗时或治疗后出现疾病进展,并且经检测确认存在EGFR T790M突变阳性的局部晚期或转移性非小细胞肺癌成人患者[1]。
获批适应证中明确纳入了“EGFR T790M突变阳性”的基因检测结果。实际上,这样的描述可见于几乎所有靶向药物的说明书中,因为只有具备某一个癌症突变之后,使用针对性的靶向药才能起到“逢山开道,遇水修桥”的效果,否则不仅耽误有效治疗的时间、白白承受副作用,还可能因病情加速恶化而导致生存时间的大大缩短。
但是实际调查发现,仍然有患者“盲吃”靶向药,一些患者害怕不用药病情会马上进展而急匆匆吃一个靶向药;一些患者怀疑基因检测的准确性,索性以身试药;还有的患者一次穿刺活检之后没有取到足够的标本,就放弃了基因检测。
的确,这些都是阻碍我们进行“病理-基因-靶向药”这一规范诊疗过程的现实因素,作为肿瘤科医生,我们又该如何用所学来帮助患者克服这些困境呢?本文就以晚期非小细胞肺癌(NSCLC)的靶向治疗为例,与大家一起讨论基因检测的三个核心问题:为何测?给谁测?如何测?
01
为何测?
截至NCCN NSCLC指南2020年第3版,除免疫治疗需要检测的PD-L1之外,属于传统意义上的靶向治疗的有药可用的靶点已有五个,可用靶向药及联合治疗方案十余个[2]。

不进行基因检测可能出现两种结果:
一种是患者在基因变异未明确时,抱有侥幸心理试吃靶向药,常见的情况是口服吉非替尼等一代EGFR-TKI;
另一种情况是不论是否存在变异,直接按照过去的治疗方案进行化疗或酌情联合放疗。
对于第一种情况,患者盲吃靶向药的底气可能在于EGFR基因敏感突变在亚裔及我国人群约为50%左右[3],与高加索人群阳性率仅有10%左右相比,确实存在碰对运气的可能性。但是生命不是抛硬币,一次不准还能再来一次,能够用已经普及的、价格已降低至千元级别的检测技术明确诊断,没有必要以身试药。
一旦患者被硬币的另一面砸中会有什么样的后果呢?CTONG0806等临床研究和荟萃分析显示,在EGFR基因未发生突变的肺癌患者,因不能降低疾病进展或死亡风险,不宜使用EGFR靶向治疗[4,5]。2005年在未发现EGFR突变是一个疗效预测因子之前,吉非替尼对比紫杉醇联合卡铂方案,还经历了全体人群III期临床试验的失败,险些导致这一经典药物的流产,直到使用EGFR敏感突变重新分层得到无进展生存(PFS)、客观缓解率(ORR)等的阳性差异结果,才再次上市[6,7]。
对于第二种情况,靶向治疗不论是中位PFS还是毒副反应均优于化疗,尤其是2019年美国临床肿瘤学会(ASCO)年会公布的FLAURA试验数据,奥希替尼更是交出了38.9个月的中位总生存(OS)答卷[8],耐药后还可选择其他靶向药、回归化疗、联合放疗等方式,使EGFR敏感突变患者与5年生存期这一目标距离不再遥远。
另一项回顾性临床研究显示,110位诊断为ALK+突变的IV期肺癌患者,使用克唑替尼等治疗后中位OS可达81个月(6.8年),其中诊断时就存在脑转移并不影响OS (HR=1.01, p=0.971),这说明ALK-TKI对于脑转移也具有良好的控制效应[9]。只有早期进行基因检测、早期合理用药,才能尽可能获得新药带来的生存获益。
02
给谁测?
由于高加索人群EGFR/ALK/ROS1等基因突变概率不如“亚洲/不吸烟者/腺癌/女性”类肺癌患者高,故而国外和我国关于受检人群的专家意见有所不同。
以欧洲临床肿瘤学会(ESMO)指南为例,他们建议晚期非鳞癌的NSCLC患者进行EGFR突变检测;除了从不吸烟或者很少吸烟(每年<15包)的鳞癌患者外,已确诊鳞癌患者不推荐进行EGFR基因突变检测[10]。
而我国NSCLC患者EGFR基因突变检测专家共识指出:
1) 所有NSCLC患者,不限组织学类型,只要条件许可,均应尝试进行基于肿瘤组织的 EGFR基因突变检测,部分由于其中一部分混合腺鳞癌患者亦可能存在突变并对靶向药响应。
2) 对 EGFR和ALK突变阴性的NSCLC患者可尝试进行ROS1、c-MET、RET、KRAS 及 BRAF的基因检测。
3) 对于组织学已确诊但已无组织标本可用或已无法获取肿瘤组织或细胞学标本的 NSCLC 患者,在实验室条件和检测技术允许的情况下可尝试对其循环肿瘤细胞或血中游离DNA进行上述基因的检测[11]。

从检测的卫生经济学效应而言,患者至少可以检测EGFR/ALK突变这两个基因,如果检测阴性再酌情补充其他基因突变类型的检测,同时也可以优先用有限的样本保证最重要的检测。这一原则是基于驱动基因突变之间的排他性特点,患者几乎很少同时出现两个及以上的典型突变类型。
03
如何测?
肿瘤组织样本是检测晚期NSCLC EGFR突变状态最适合的样本来源,尤其是对于初治患者,更能真实地反映原发灶的分子病理学特征。
在确诊肺癌以后,仅有少数经手术的病例才可提供大标本,大部分病例则是通过各种小活检[纤维支气管镜、经皮肺穿刺活检、超声内镜引导下的经支气管针吸活检(EBUS-TBNA)等]而完成诊断和分型的,其组织样本很小,且肿瘤细胞数量也较少,所以临床样本的处理和保存要尽可能合规。
目前,用于检测NSCLC靶向药物治疗相关基因改变的方法主要有测序法[如二代测序(NGS)]、荧光原位杂交(FISH)技术、PCR法(扩增阻遏突变系统ARMS法等)和免疫组织化学方法等。如ALK融合的检测,国家药监局目前已经批准了4个技术平台的伴随诊断试剂,包括ALK Ventana-D5F3 IHC、FISH、RT-PCR、NGS检测平台[13]。
不同分子的最适宜检测方法有所不同,进行基因检测时应根据组织标本的类型和实验室条件选择合适的检测技术,标本的质量控制应由有经验的病理医师负责,当怀疑一种技术的可靠性时,可以采用另一种技术加以验证。无论采取哪种检测方法,所使用的检测试剂(应包含所有公认的敏感位点及耐药位点)和设备均应为经药监局批准的产品。
表1:不同类型样本的处理和要求[16]

一项230例中国晚期NSCLC组织与ctDNA配对分析的研究显示血液标本EGFR 基因突变对于预测靶向药物治疗的临床获益与组织突变者高度相似,这一结果与国外同类研究结论一致[14]。
与肿瘤组织相比,ctDNA中EGFR基因突变检测具有高度特异性(IPASS、IFUM和 IGNITE研究中的特异度分别为 100%、99.8%和97.2%),但敏感度相对较低(分别为43.1%、65.7%和49.6%);这可能与肿瘤分期、血液标本的处理、检测方法差异等相关。比如肿瘤晚期患者,病灶全身播散的比例更高,也就更容易在外周血中检测到ctDNA[15]。
2017年中国临床肿瘤学会(CSCO)指南就已经指出“对于EGFR-TKI耐药病例,建议二次活检进行继发耐药EGFR T790M检测(ARMS方法,获批试剂盒);对于不能获取组织的患者,可行血浆ctDNA EGFR T790M检测”[16] 。2020 CSCO指南分子分型部分也给予了相应推荐。因而只要患者愿意进行检测,技术层面我们已经有许多措施来保证检测结果的可信度。
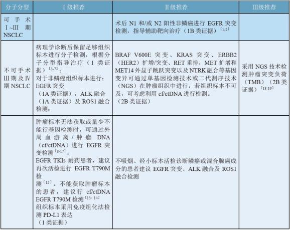
表2:2020 CSCO NSCLC诊疗指南分子分型推荐

时光飞逝,五年之前的1月30日,精准医疗(precision medicine)这一概念因时任美国总统奥巴马于国情咨文的一次演讲而走向全球,并在这五年之间见证了一大批个体化诊疗医学产品的进一步发展。而对于我们肿瘤科医生而言,无论多么高大上的概念,都要在患者诊治的过程中落地生根,实际推行,最终帮助患者延长生存时间、提高生存质量。
参考资料
[1] http://www.nmpa.gov.cn/WS04/CL2056/376189.html
[2] Non-Small Cell Lung Cancer. NCCN Clinical Practice Guidelines in Oncology (NCCN Guidelines). Version 3.2020
[3] MokTS, WuYL, ThongprasertS, et al. Gefitinib or carboplatin–paclitaxel in pulmonary adenocarcinoma [J]. N Engl J Med, 2009, 361(10): 947–957.
[4] ZhouQ, ChengY, YangJJ, et al. Pemetrexed versus gefitinib as a second–line treatment in advanced nonsquamous nonsmall–cell lung cancer patients harboring wild–type EGFR (CTONG0806): a multicenter randomized trial [J]. Ann Oncol, 2014, 25(12):2385–2391.
[5] LeeJK, HahnS, KimDW, et al. Epidermal growth factor receptor tyrosine kinase inhibitors vs conventional chemotherapy in non–small cell lung cancer harboring wild–type epidermal growth factor receptor: a meta–analysis [J]. JAMA,2014, 311(14): 1430–1437.
[6]Thatcher N, Chang A, Parikh P, et al. Gefitinib plus best supportive care in previously treated patients with refractory advanced non-small-cell lung cancer: results from a randomised, placebo-controlled, multicentre study (Iressa Survival Evaluation in Lung Cancer). Lancet. 2005;366(9496):1527‐1537. doi:10.1016/S0140-6736(05)67625-8
[7]Chang A Y, Parikh P M, Thongprasert S, et al. Gefitinib (IRESSA) in Patients of Asian Origin with Refractory Advanced Non-small Cell Lung Cancer: Subset Analysis from the ISEL Study[J]. Journal of Thoracic Oncology, 2006, 1(8): 847-855.
[8]Ramalingam, Suresh S., et al. "Overall Survival with Osimertinib in Untreated, EGFR-Mutated Advanced NSCLC." The New England Journal of Medicine 382.1 (2020): 41-50.
[9]Pacheco JM, Gao D, Smith D, et al. Natural History and Factors Associated with Overall Survival in Stage IV ALK-Rearranged Non-Small Cell Lung Cancer. J Thorac Oncol. 2019;14(4):691–700. doi:10.1016/j.jtho.2018.12.014
[10] Pacheco, Jose M., et al. "Natural History and Factors Associated with Overall Survival in Stage IV ALK-Rearranged Non–Small Cell Lung Cancer." Journal of Thoracic Oncology 14.4 (2019): 691-700.
[11] ReckM, PopatS, ReinmuthN, et al. Metastatic non–small–cell lung cancer (NSCLC): ESMO Clinical Practice Guidelines for diagnosis, treatment and follow–up [J]. Ann Oncol, 2014, 25Suppl 3: iii27–iii39.
[12] 中国抗癌协会肿瘤病理学分会分子病理学组. 非小细胞肺癌靶向药物治疗相关基因检测的规范建议[J]. 中华病理学杂志, 2016,45(02): 73-77.
[13] 中国非小细胞肺癌ALK检测模式真实世界多中心研究专家组, 中华医学会病理学分会分子病理学组. 中国非小细胞肺癌ALK检测临床实践专家共识[J]. 中华病理学杂志, 2019, 48(12):913-920.
[14] BaiH, MaoL, WangHS, et al. Epidermal growth factor receptor mutations in plasma DNA samples predict tumor response in Chinese patients with stages ⅢB to Ⅳnon–small–cell lung cancer [J]. J Clin Oncol, 2009,27(16): 2653–2659.
[15] 《非小细胞肺癌血液EGFR基因突变检测中国专家共识》制.非小细胞肺癌血液EGFR基因突变检测中国专家共识[J].中华医学杂志,2015,95(46):3721-3726.
[16] 中国临床肿瘤学会肿瘤生物标志物专家委员会, 《中国非小细胞肺癌患者EGFRT T790M基因突变检测专家共识》制定专家组. 中国非小细胞肺癌患者EGFR T790M基因突变检测专家共识[J]. 中华医学杂志, 2018(3):2544-2551.
本文首发:医学界癌友会
本文作者:小小
审核医生:邱立新 复旦大学附属肿瘤医院
原标题:《肺癌靶向基因检测:为何测?给谁测?如何测?》

