东营区法院带你解读《民法典》之继承篇
2020年5月28日,第十三届全国人民代表大会第三次会议通过《中华人民共和国民法典》。《民法典》的颁布,标志着我国依法保护民事权利将进入全新的“民法典时代”。《民法典》正式实施后,现行的《继承法》将同时废止。《民法典》继承篇在立法上规范保护家庭财产传承,让我们一起来看看《民法典》继承篇都作了哪些修改、又新增了哪些与我们切身相关的规定。










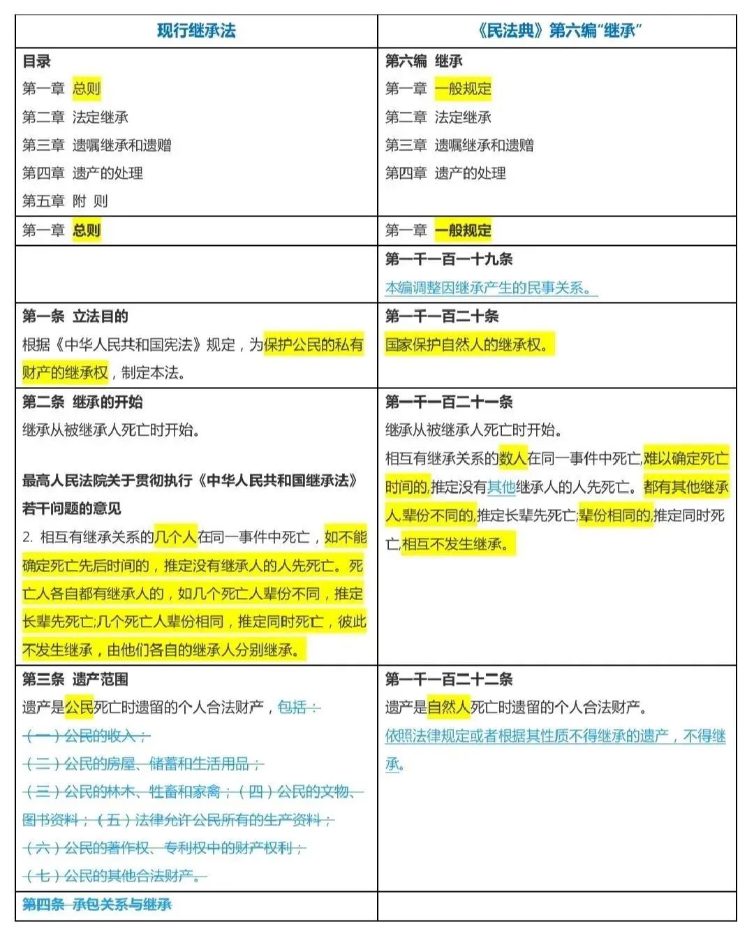
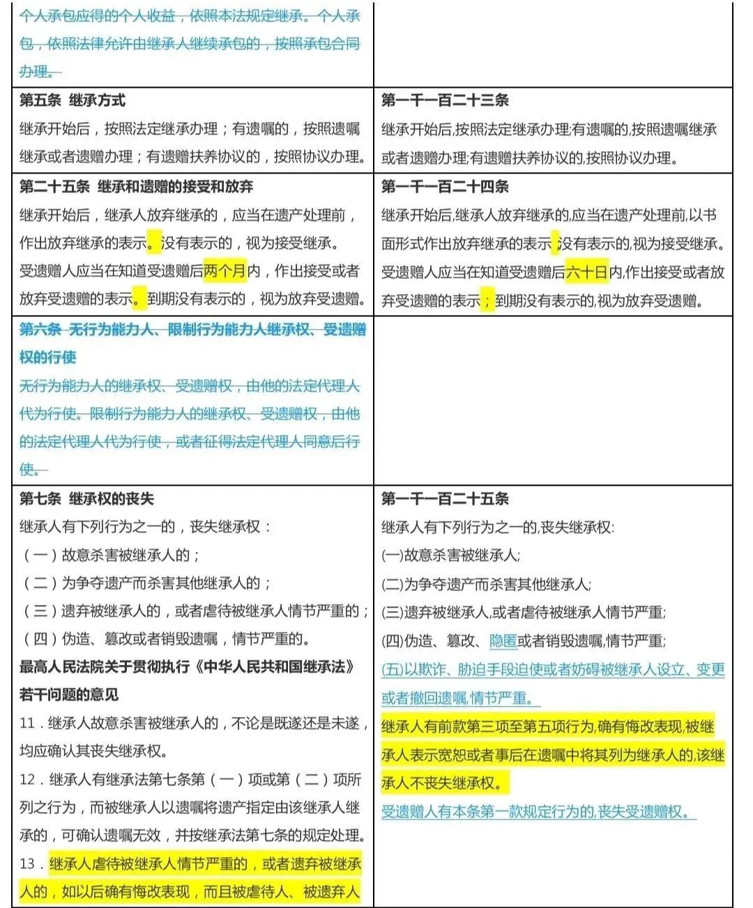
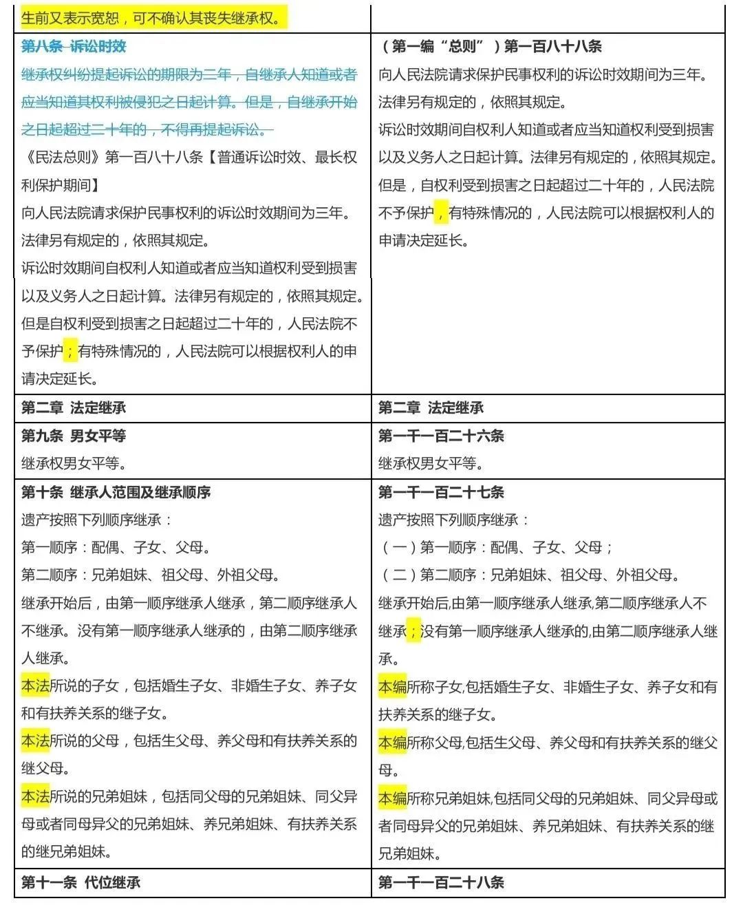
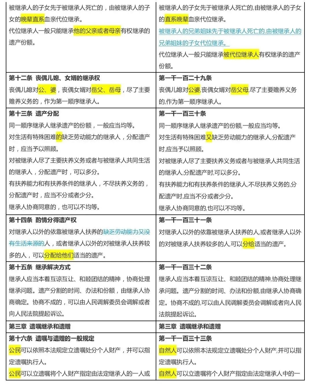
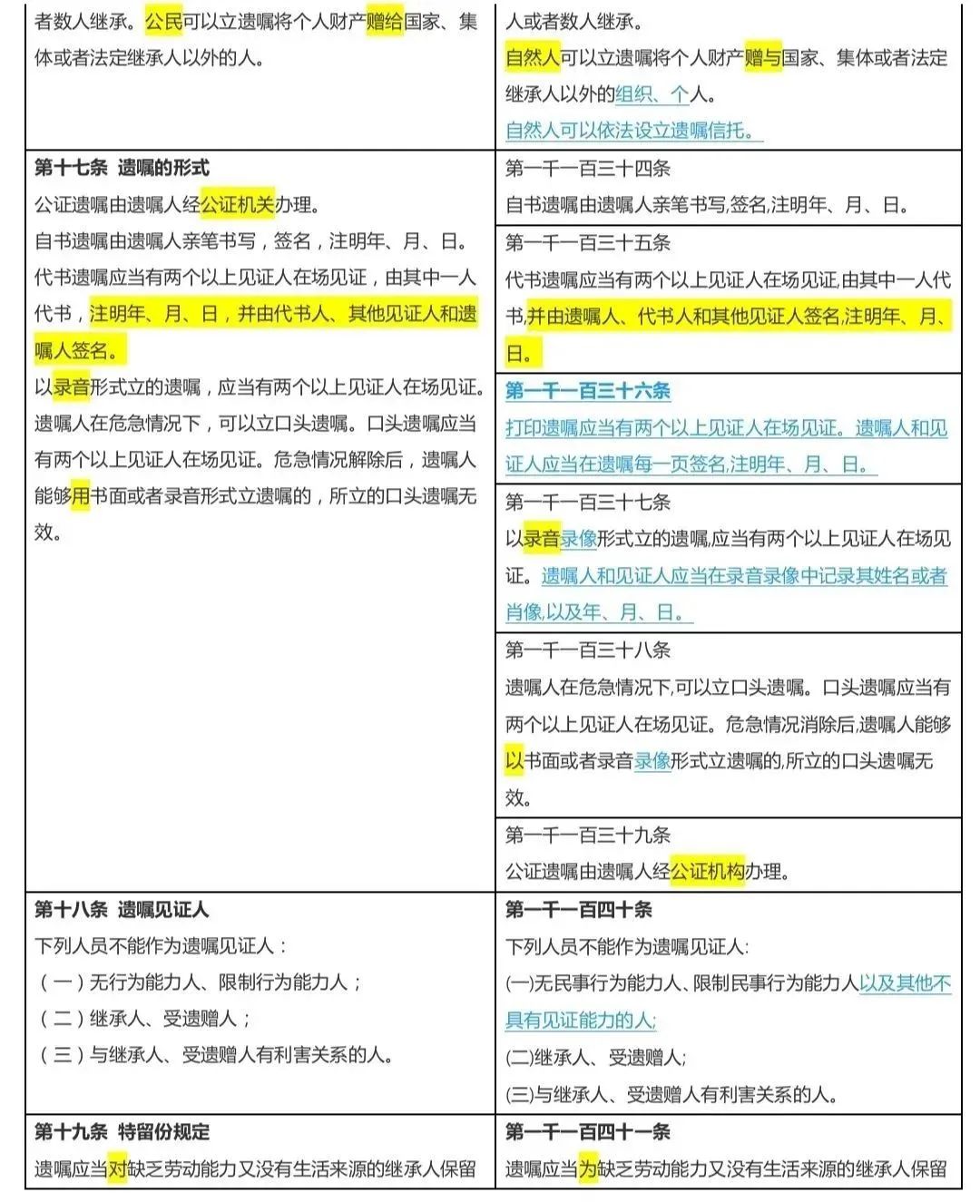
(1)黄色表示新旧变动对照
(2)蓝色下划线表示新增
(3)删除线表示删除

《民法典》第1136条规定:“打印遗嘱应当有两个以上见证人在场见证。遗嘱人和见证人应当在遗嘱每一页签名,注明年、月、日。”中国的遗嘱形式将从五种变更为六种,即自书遗嘱、代书遗嘱、打印遗嘱、录音录像遗嘱、口头遗嘱、公证遗嘱。社会不断进步,现代人很多提笔忘字,采取打印形式订立遗嘱已是大势所趋,但基于打印主体的不确定性,所以法律规定了打印遗嘱的形式要件:两名无利害关系的见证人在场见证、每页签名写日期。
二、取消公证遗嘱“效力最高”
取消了《继承法》第20条的“自书、代书、录音、口头遗嘱,不得撤销、变更公证遗嘱。”公证遗嘱效力优先地位,《民法典》第1142条仅规定:“立有数份遗嘱,内容相抵触的,以最后的遗嘱为准。”也就是说2020年1月1日后,各种遗嘱效力平等,数份遗嘱有冲突的以最后一份遗嘱为准。在实践中,如果适用公证遗嘱优先来裁判案件,不仅不能真实还原立遗嘱人的真实意愿,案件的处理也达不到公平和谐的良好社会效果。此次《民法典》将公证遗嘱优先条款予以取消,使遗嘱不再因形式上的差异而有所不同,而是将遗嘱效力的决定权回归于立遗嘱人,以遗嘱订立的时间先后来判断遗嘱效力。此条文不仅真切回应了民声,也体现出民法权利本位的指导思想。
三、“录音遗嘱”调整为“录音录像遗嘱”
《民法典》第1137条:“以录音录像形式立的遗嘱,应当有两个以上见证人在场见证。遗嘱人和见证人应当在录音录像中记录其姓名或者肖像,以及年、月、日。”现代设备的普及对遗嘱形式提出与时俱进的要求,不只局限于录音。只是关于录音录像遗嘱需要提示大家的是:录音遗嘱的见证人必须在录音中发言,说明自己的姓名、录音遗嘱的制作年、月、日;录像遗嘱的见证人必须出现在录像中,有见证人的肖像,也必须说明录像遗嘱的制作年、月、日。此次修改不仅紧跟时代潮流,同时也符合现今民众的行为习惯,使权利人选择订立遗嘱的方式更加多样、便捷、自由,也能使遗产分配符合立遗嘱人的真实意愿,保护继承人的相关权利不受损害。
四、增加了侄甥的代位继承权
《民法典》第1128条第2款规定“被继承人的兄弟姐妹先于被继承人死亡的,由被继承人的兄弟姐妹的子女代位继承。”此次修改扩大了代位继承人的范围,但这种扩大不是指第一顺位、第二顺位上范围的变化,而是仅指被继承人没有第一顺位继承人时,第二顺位继承人中被继承人的兄弟姐妹先于被继承人去世的,由被继承人的兄弟姐妹的子女代位继承其应继承的部分。这对于照顾鳏寡孤独老人的侄甥,法律也赋予了他们法定的继承权利,在延伸孝德范围的同时,权利人的财产也可以在家族亲人之间得到的传承,更大程度地保障了权利人的私有财产权。
五、新增继承人宽恕制度,
隐匿遗嘱也将丧失继承权
《继承法》第七条第一款第四项规定:“伪造、篡改或者销毁遗嘱,情节严重的,继承人丧失继承权。”此次《民法典》针对该项规定,新增了“隐匿”行为,即伪造、篡改、隐匿或者销毁遗嘱,情节严重的,继承人丧失继承权。此外,由于继承案件的家庭纠纷特点,父母与其每个子女来说,手心手背都是肉。因此,《民法典》此次新增了继承人宽恕制度,除了故意杀害被继承人和为争夺遗产而杀害其他继承人两种极其严重的行为外,对于其他行为,继承人确有悔改表现,被继承人表示宽恕或者事后在遗嘱中将其列为继承人的,该继承人不丧失继承权。该条文有助于缓和父母与子女之间的矛盾,也给存在不当行为的继承人一个悔改的机会。遗嘱人可以选择原谅宽恕子女的上述不当行为,充分依据自己的真实意愿处分财产,不再过多地受制于法律的权利限制条款,充分体现出民法意思自治的权利原则。
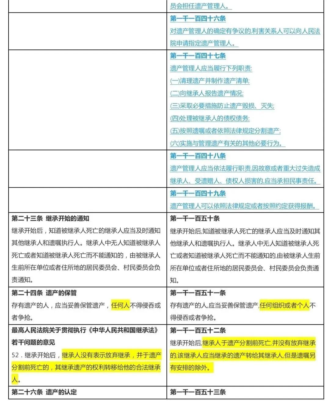
六、明确了遗产管理人制度
《民法典》1145条规定:“继承开始后,遗嘱执行人为遗产管理人;没有遗嘱执行人的,继承人应当及时推选遗产管理人;继承人未推选的,由继承人共同担任遗产管理人;没有继承人或者继承人均放弃继承的,由被继承人生前住所地的民政部门或村民委员会担任遗产管理人。”再好的遗嘱,如果没有遗嘱执行人,可能会完全影响遗嘱人的生前意愿,造成遗嘱无法执行,给继承人引起不必要的纠纷和麻烦。遗产管理人制度的设立不仅与国外立法保持同步,也适应当今经济环境下权利人的实际需求,使遗产的范围及分配更加科学、专业,同时确保了遗产能得到妥善管理和顺利分割,亦大大维护了继承人、债权人的利益,减少和避免了不必要的纠纷。
注:图片来源于网络
原标题:《东营区法院带你解读《民法典》之继承篇》

