上市公司财务主管也遇电信诈骗!世龙实业被骗298万元
原创 袁汐 中国基金报

防不胜防!近几年来,上市公司屡屡遭遇电信诈骗,公安部门在疫情期间不断宣传加强防范电信诈骗之际,又有上市公司中招被骗了近300万元。
江西一家上市公司日前公告,世龙实业近期因财务主管遭遇电信诈骗,导致公司账户内298万元通过网络被盗取。令人惊叹的是,除世龙实业之外,此前已有沈阳惠天热电、深圳能源等上市公司遭遇过电信诈骗,均是中小市值上市公司。

江西世龙实业股份有限公司6月15日公告,近期因财务主管人员遭遇电信诈骗,导致公司银行账户内的298万元人民币通过网络被盗取。公司已向江西省乐平市公安局报案,已被予以立案侦查。
公司称,案件正处于公安机关的侦办阶段。最终影响尚不确定,公司将积极配合公安机关调查工作,同时启动内部追责程序,争取最大限度地挽回损失。对于公司业绩的影响,公司暂未披露。
Wind统计数据显示,世龙实业于2015年3月在深交所上市;拥有自备热电厂和铁路专用线,是以生产精细化工产品为主的综合性化工企业,主要从事AC发泡剂、氯化亚砜、氯碱等化工产品的研发、生产和销售;系集研发、生产、销售于一体的国家高新技术企业。据了解,世龙实业主营的三种化工产品分别被应用于橡塑保温材料、汽车内饰等新型环保、节能材料行业,染料、医药、农药等行业,造纸、印染、废水处理、电镀、化工钻探等方面。
世龙实业2019年年报显示,公司实现营业收入18.49亿元,同比增长24.56%。不过净利润由盈转亏,实现归属于上市公司股东的净利润为亏损1824.04万元,同比下降132.05%。不过,世龙实业仍对股东进行了分红,2019年每10股派0.5元。
2020年一季度仍是由盈转亏之势,世龙实业一季报显示,2020年一季度实现营业收入3.02亿元,同比下降40.17%;归属于上市公司股东的净亏损2222.66万元,而上年同期为盈利324.48万元。
作为一家小市值上市公司,世龙实业的交易较低迷,截至6月17日收盘,世龙实业报收6.8元,收跌0.44%,市值为16.32亿元。

对于一家管理规范的上市公司而言,专业的财务人员不太可能被电信诈骗。然而,世龙实业并不是首家被电信诈骗的上市公司。基金君查阅发现,在世龙实业之前,2014年以来,先后有沈阳惠天热电、深圳能源遭遇过电信诈骗。
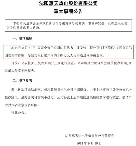
从公开信息搜索,沈阳惠天热电曾于2014年8月27日遭遇电信诈骗,导致公司账户内的385万元通过网络被盗取。据沈阳当地媒体《辽沈晚报》报道,惠天热电此次遭遇电信诈骗的财务人员当时是位刚毕业不久的女大学生,接到诈骗电话以为是好事且加班分批操作把钱转出去。尽管惠天热电报案争取挽回最大损失,但当时已公告有可能无法追回被诈骗的款项。
惠天热电也是一家深市上市公司。Wind统计数据显示,该公司总市值为13.69亿元;截至6月17日收盘,惠天热电报收2.57元,收跌0.77%。

深圳能源1993年上市,是深圳市国资委控股的老牌电力国企;于2016年2月27日公告了被电信诈骗3505万元的事实。这是公开信息可查询到上市公司中最大的一笔被诈骗金额。
公告显示,2015年12月10日,深圳能源一名财务管理人员遭遇信息诈骗,该名财务管理人员违反公司财务管理制度和内控流程,受骗指令下属对外支付投标保证金人民币3505万元。
界面新闻报道了深圳能源的被诈骗经过,据了解,深圳能源财务管理人员李某被拉入所谓的公司高层QQ群,收到公司高层领导的QQ信息称,公司招投标急需一笔担保金,要求李某在1小时内将资金转到指定账户。由于李某当时在香港,且是公司高层领导的指示,李某未经核实就将3505万元资金转到指定账户。第二天,李某回到位于深圳福田的公司后,找到领导核实情况才发现被骗。

截至6月17日收盘,深圳能源报收4.48元,收涨0.67%;Wind统计数据显示其总市值为213亿元。
编辑:舰长
“
中国基金报:报道基金关注的一切
Chinafundnews
长按识别二维码,关注中国基金报
原标题:《上市公司财务主管也遇电信诈骗!世龙实业被骗298万元》

