扩散!太原市2020年普通高中招收体育、艺术特长生政策及计划公布
为加快推进普通高中多样化发展,促进校园阳光体育竞赛和艺术活动,提升学生的身体素质和美育素养,太原市今年继续在44所普通高中招收体育、艺术特长生1269人。其中,体育类727人,艺术类542人。
畅通特长生发展渠道 适度扩大足球、篮球、排球“三大球”招生计划
特长生招生工作在市教育局的统一领导下,由各招生学校具体负责组织实施。
各招生学校可根据本校实际情况合理编制体育、艺术特长生招生计划,以具有明显优势的项目为主,适当列入其他特色项目,做到重点项目和普及项目结合,推动学校特色发展。适度扩大校园足球、篮球、排球“三大球”项目招生计划。合理规划安排区域内校园“三大球”特色学校布局,为有特长的学生提供可持续发展通道,确保后备人才梯队建设。
特长生专业考试工作分两个批次进行:
第一批次考试的学校为省级示范高中学校,包括成成中学、太原五中、进山中学、省实验中学、太原十二中、太原十五中、太原十八中、育英中学、太原四十八中、市实验中学、第四实验中学、外国语学校、小店一中、山大附中、师院附中。考试时间为2020年6月26日,考试地点为各相关学校。
第二批次考试的学校是其他普通高中学校,考试时间为2020年6月27日,考试地点为各相关学校。
新冠疫情防控提出新要求
各学校应在发布的招生简章中明确告知考生在两个批次的招生学校中,只能各选取1所学校进行报考。
针对新冠肺炎疫情防控需要,应届生于6月20日在家长的陪同下持身份证、考生本人的《太原市2020年高中阶段教育学校招生考试报名审核表》(此表在考生就读学校打印,经考生本人、家长和班主任签字确认,学校加盖公章),到所报考的学校进行报名并领取招生简章;
外返生、往届生于6月21日在家长的陪同下持身份证、考生本人的《太原市2020年高中阶段教育学校招生考试报名审核表》(此表在报名时所在县区招办打印,经考生本人、家长签字确认,县区招办加盖公章),到所报考的学校进行报名并领取招生简章。
各招生学校既要做好常态化疫情防控下的相关工作,还要做好肺结核等常见传染病的防控工作。根据实际搭建满足防疫条件的报名场所,学校采取错峰方式进行报名登记,加强对考生的组织和管理。考生要依次有序进入报名点,考生与考生、考生与工作人员按有关要求保持适当的安全工作距离,一般要求在1.5米以上。报名点要有专人负责维持现场秩序,学校要安排防疫专班人员进行现场监督。
各招生学校应于考试当日18时左右公示考试成绩。
达线后按专业测试成绩择优录取
特长生录取工作在市教育局统一领导下进行,市教育局体卫艺科负责各招生学校特长生专业测试成绩的审核,市招生考试管理中心负责按照招生计划进行录取。
专业测试合格的考生必须按照所测试学校、所测试专业将报考志愿填入体育、艺术特长生志愿栏。特长生志愿栏分为第一批次(省级示范高中)和第二批次(普通高中)两栏,每一批次各报一所学校。
在中考成绩达线后,根据考生报考志愿按专业测试成绩从高到低择优录取。
体育类:专业成绩达到60分以上且专项成绩不低于50分(百分制)。其中田径类考生专项成绩达到100分的,中考成绩在最低控制线基础上可降低100分予以择优录取;专项成绩达到90分以上者,中考成绩在最低控制线基础上可降低50分予以择优录取。
艺术类:专业成绩达到60分以上者。
封闭式一次性考试 确保安全阳光透明公正
专业考试采用封闭式一次性考试,不设缓考、补考,不得向考生收费。音乐类的声乐、器乐考试必须采取现场拉幕,考生与评委不见面的形式进行考试;绘画、书法类考试必须采用卷面试题形式进行,试题由各学校组织专家按考试要求命制,密封后在考试时现场开封,任何人员不得将试题带出考场。体育、音乐类各项目考试必须采取现场录像形式记录考试情况,保证录像清晰可辨,以备核查。
考试场地按考试项目实行分片和封闭式管理。各考点要有专人维护好考场秩序和疫情防控管理,考试现场要配备专业医护人员,确保学生在考试中的安全。市教育局将对各学校特长生招生考试情况进行抽查或复查。对违规行为,一经查实,取消违规学校体育、艺术特长生的招生资格;对违规工作人员严格按照有关规定,予以严肃查处。
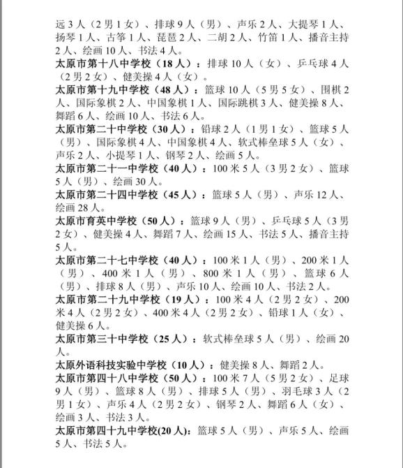
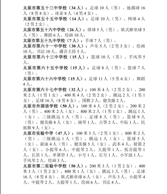
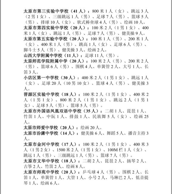
附:





来源:太原教育
原标题:《扩散!太原市2020年普通高中招收体育、艺术特长生政策及计划公布》

