【学术前沿】汪超/顾臻团队:新递药策略缓解细胞因子风暴 | CellPress论文速递
以下文章来源于CellPress细胞科学 ,作者Cell Press

1974年,我们出版了首本旗舰期刊《细胞》。如今,CellPress已发展为拥有40余本期刊的全科学领域国际前沿学术出版社。我们坚信,科学的力量将永远造福人类。

获取更多CSCB2020相关资讯
肺炎是一种影响肺部的急性呼吸道感染,是由细菌、病毒等感染所致的严重的肺部炎症,是全世界因感染导致死亡的主要原因之一。炎症作为一种免疫反应,是机体的一种防御机制,是机体许多生理和病理过程的基础。一般来说,急性炎症反应可以帮助机体修复伤口或抵抗病原体的感染。目前,许多抗炎药物已进入临床,开发靶向给药系统来调节局部炎症免疫反应,对潜在降低药物使用剂量进而减少毒副作用有重要意义。
近日,苏州大学汪超教授带领团队与美国UCLA顾臻教授课题组在Cell Press细胞出版社期刊Matter上发表题为"Calming Cytokine Storm in Pneumonia by Targeted Delivery of TPCA-1 Using Platelet-derived Extracellular Vesicles"的论文,研究人员利用血小板与炎症部位内在的亲和力,设计了用于肺炎靶向递送的血小板衍生细胞外囊泡(PEVs)药物载体。
研究亮点:
1)在急性肺损伤(ALI)小鼠模型中,血小板活化后产生的血小板衍生囊泡(PEVs)可以选择性地高效靶向肺炎组织;
2)PEVs通过负载可抑制炎症因子产生的TPCA-1,可有效抑制肺部炎症细胞浸润,平息局部细胞因子风暴;
3)PEVs可以作为一个通用型递药平台,选择性地靶向各种炎症部位,包括慢性动脉粥样硬化斑块、类风湿性关节炎和与皮肤相关的伤口处。

肺炎治疗面临挑战
肺炎是一种影响肺部的急性呼吸道感染,是由细菌、病毒等感染所致的严重的肺部炎症,是全世界因感染导致死亡的主要原因之一。炎症作为一种免疫反应,是机体的一种防御机制,是机体许多生理和病理过程的基础。一般来说,急性炎症反应可以帮助机体修复伤口或抵抗病原体的感染。然而,某些感染可引起压倒性的局部/全身炎症反应,导致危及生命的疾病,有证据表明重症肺炎患者存在细胞因子风暴综合征(Cytokine storm syndrome,CSS),即机体感染后产生不受控制和功能失调的免疫反应,涉及淋巴细胞和巨噬细胞的持续激活和扩增,分泌大量的细胞因子,导致细胞因子风暴。如何缓解细胞因子风暴可能是挽救重症肺炎患者生命的重要策略之一。
目前,许多抗炎药物已进入临床,诸如针对白细胞介素-1 (IL-1)、白细胞介素- 6 (IL- 6)和肿瘤坏死因子-α (TNF-α)的选择性细胞因子阻滞剂和激素类广谱的免疫抑制剂等,其疗效也在多种急性、慢性炎症的临床治疗中得到验证。然而,大剂量使用抗炎类药物(例如激素)虽然可以有效抑制免疫反应,但广泛的全身的免疫抑制也会导致严重的不良反应和后遗症,如股骨头坏死等,极大地影响了患者愈后的生活质量。因此,开发靶向给药系统来调节局部炎症免疫反应,对潜在降低药物使用剂量进而减少毒副作用有重要意义。

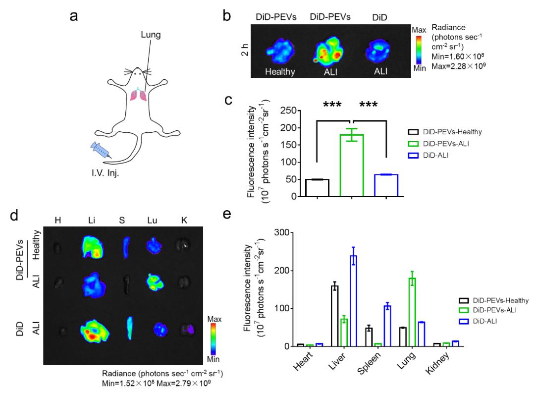
要点1:在急性肺损伤(ALI)小鼠模型中,血小板活化后产生的囊泡(PEVs)可以选择性地高效靶向肺炎组织
研究人员首先探究了PEVs在体内特异性靶向肺炎的能力。在急性肺损伤(ALI)小鼠模型中尾静脉注射荧光探针标记的PEVs,注射两小时后,与其他脏器比,肺部呈现出最强的荧光信号,而对照组(如PEVs处理的健康小鼠或者单纯染料处理的肺炎小鼠)荧光信号主要位于肝脾部,证实了PEVs对急性炎症性肺组织具有较好的靶向能力。

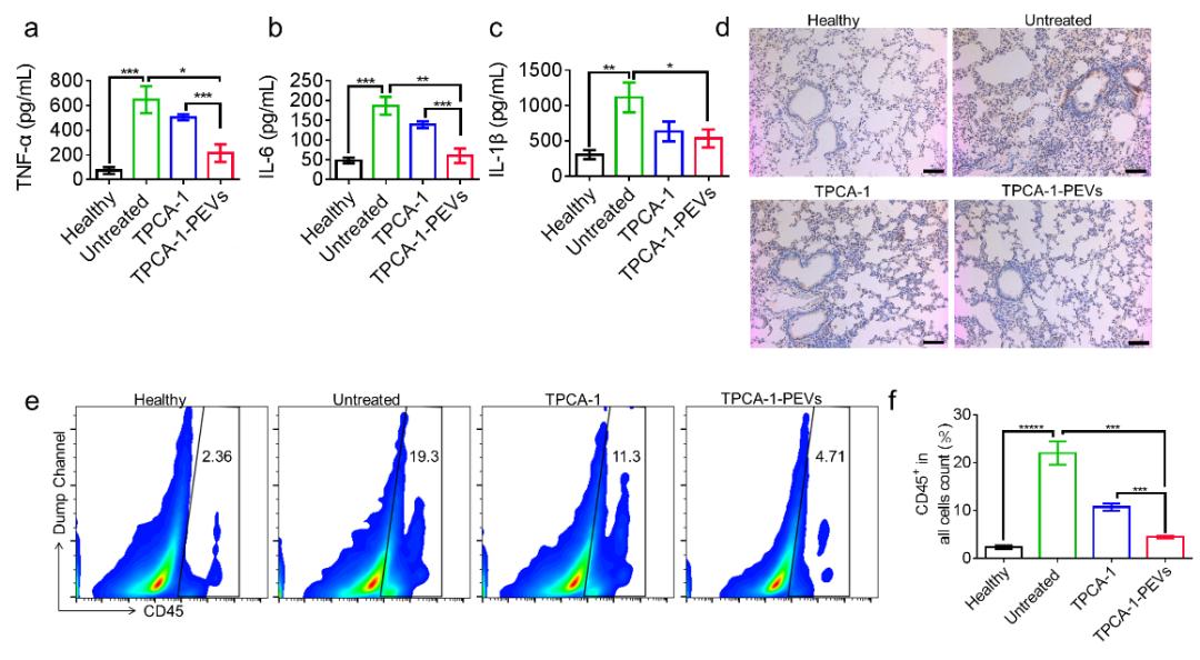
要点2:PEVs通过负载抗炎药物,可有效抑制肺部炎症细胞浸润,平息局部细胞因子风暴
接着,研究人员将装载抗炎小分子药物TPCA-1的血小板衍生细胞外囊泡经静脉注入ALI小鼠,图3展示了在肺炎组织处的炎性细胞因子水平和免疫细胞浸润水平,研究人员发现,相比于纯药处理,该靶向策略可以通过抑制肺部局部的炎症细胞浸润和降低局部细胞因子风暴,显著提高急性肺损伤的肺炎治疗效果。

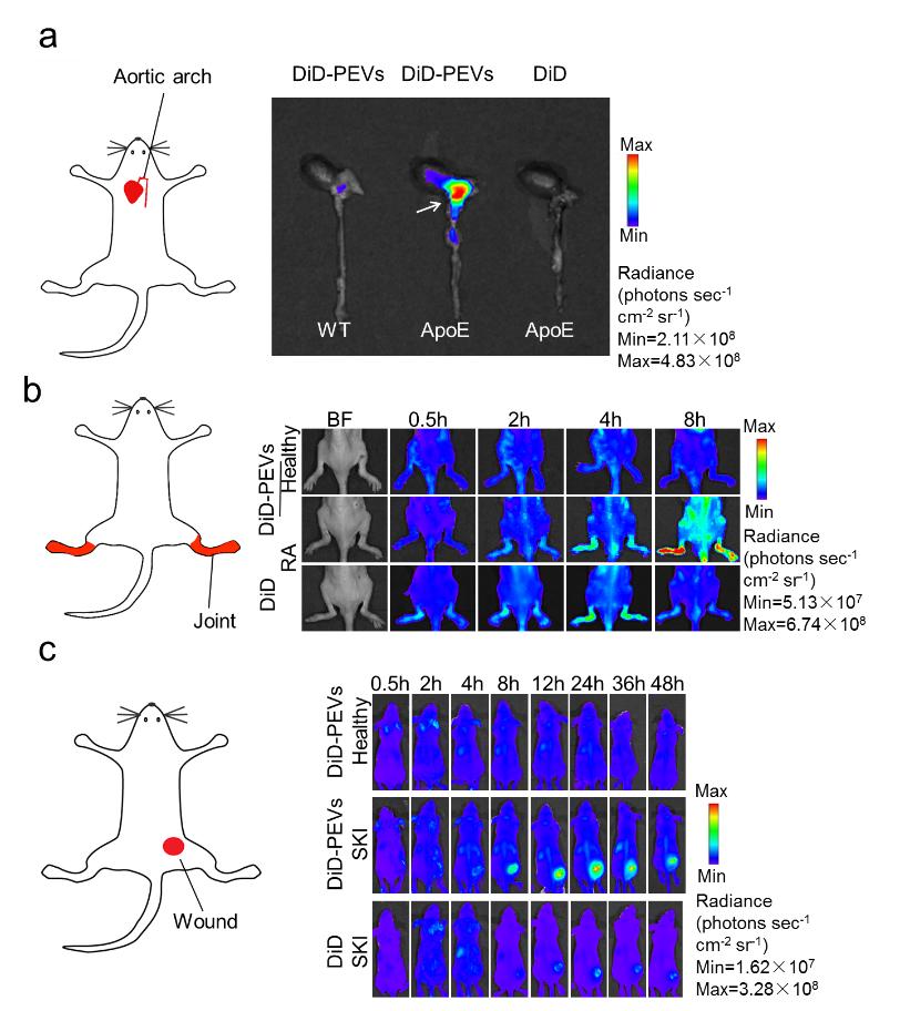
要点3:PEVs可以作为一个通用型递药平台,选择性地靶向各种炎症部位,包括慢性动脉粥样硬化斑块、类风湿性关节炎和与皮肤相关的伤口处
研究人员还发现,这种技术还可以选择性地靶向其他炎症部位,图4展示了在动脉粥样硬化斑块、类风湿性关节炎和与皮肤损伤伤口等处,荧光探针标记的PEVs可较有效的富集,相比于对照组,炎症部位展现出了较强的荧光信号。可见,PEVs可以作为一个通用型靶向炎症的递药平台,用于炎症部位的诊断或者治疗。

研究人员表示,将继续在动物模型上对这一新型给药策略的安全性和有效性进行系统性评估,探究其对治疗急性肺炎及其他一些炎症的临床前景。
小结
综上所述,作者利用血小板与炎症部位内在的亲和力,设计了用于肺炎靶向递送的血小板衍生细胞外囊泡(PEVs)药物载体。基于炎症的靶向递药策略可以调节局部炎症免疫反应,对潜在降低药物使用剂量进而减少毒副作用和全身的免疫抑制有重要意义。
第一作者:麻庆乐、范亲
通讯作者:汪超、顾臻
通讯单位:苏州大学、UCLA
参考文献
Ma et al. Calming Cytokine Storm in Pneumonia by Targeted Delivery of TPCA-1 Using Platelet-derived Extracellular Vesicles. Matter (2020)
https://doi.org/10.1016/j.matt.2020.05.017
https://www.sciencedirect.com/science/article/pii/S2590238520302502
来源:CellPress细胞科学


原标题:《【学术前沿】汪超/顾臻团队:新递药策略缓解细胞因子风暴 | CellPress论文速递》

