最新汇总!多地暑假时间确定!
近日,多地发布消息,公布中小学寒暑假时间。具体汇总如下:
上海市
小学7月1日起放暑假;初中7月8日起放暑假;高中7月15日起放暑假。
安徽省
铜陵市
2019-2020学年度第二学期期末工作时间安排。
义务教育阶段学校7月11日放暑假;
普通高中7月12—14日期末考试,7月18日放暑假。
幼儿园比照义务教育阶段,中等职业学校比照普通高中执行。
2020—2021学年度时间安排。
第一学期:8月31日报到,9月1日正式上课。义务教育阶段学校寒假时间为2021年1月28日(腊月十六)—2月27日(正月十六);普通高中寒假时间为2021年2月4日(腊月二十四)—2月27日(正月十六)。
第二学期:2021年2月28日报到,3月1日正式上课。义务教育阶段学校暑假时间为2021年7月4日—8月31日;普通高中暑假时间为2021年7月10日—8月31日。
宣城市
小学、幼儿园7月4日放暑假;
初中、高中7月12日放暑假。
义务教育阶段学校秋季学期8月31日报到,9月1日正式上课;高二、高三年级8月24日正式上课;
高一年级新生军训不得早于8月20日;幼儿园比照小学执行。
马鞍山市
7月5日,幼儿园、小学放暑假;
7月26—28日,初一、初二及高一年级进行期末考试;
8月2日,初中、高中放暑假。
合肥市
义务教育学校7月11日放暑假,普通高中7月18日放暑假。
义务教育阶段学校和高一年级秋季学期8月31日报到,9月1日正式上课,高二、高三年级8月24日正式上课。
幼儿园比照义务教育阶段,中等职业学校比照普通高中执行。
阜阳市
义务教育阶段学校、幼儿园、特殊教育学校于7月11日放暑假,普通高中于7月18日放暑假。
高二、高三年级和初三年级于8月20日开学,其它年级(含幼儿园、特殊教育学校)9月1日开学。
新生军训按有关规定执行。中等职业学校参照普通高中执行。
蚌埠市
义务教育学校7月11日放暑假,普通高中7月18日放暑假。
2020-2021学年度第一学期,学生8月30-31日报到,9月1日正式上课。
幼儿园暑假开始时间及新学期开学时间比照义务教育阶段学校;
中等职业学校、技师学院放假时间另行通知。
亳州市
义务教育阶段学校7月11日放暑假,普通高中学校7月18日放暑假。
幼儿园比照义务教育阶段,中等职业学校比照普通高中执行。
2020年秋季学期,全市中小学幼儿园9月1日正式上课。
广东省
广州市
一、2020年中小学春季学期于7月21日结束,于7月22日起放暑假,幼儿园参照执行。
二、各级教研部门要结合前期线上教育教学和返校复学工作实际,有针对性地指导各学校优化教学方式和计划,科学安排教学时间,合理把握教学进度,准确设置教学内容,并周密组织实施,保障教育教学质量。
三、中小学校各年级(含小学毕业年级)应在暑假前1至2周左右完成复习考试、假期前教育等工作。
中山市
中山市印发《2020年春季学期线下教学指导意见》,明确周末除高三年级可以安排1天用于复习备考外,其他年级不得开展补课活动;小学、初中七八年级、高中一二年级于7月13-17日期末考试,7月19日开始放暑假;降低期末测试的难度,小学难度控制在0.8左右,初中难度控制在0.7左右,高中难度控制在0.6左右。
东莞市义务教育阶段学校、普通高中学校、中职学校2020年春季学期暑假开始时间均为7月26日。
珠海市普通中小学暑假开始时间为7月26日,中小学各年级法定节假日不调课,除高三年级周末可以安排1天调课外,其他年级周末不得调课。
惠州市、河源市、茂名市义务教育阶段学校、普通高中学校暑假开始时间为7月26日,中职学校不得晚于8月1日。
清远市义务教育阶段学校暑假开始时间为2020年7月19日,普通高中学校暑假开始时间为2020年7月26日。
梅州市
小学、初中一二年级暑假起始时间调整为2020年7月19日;
普通高中一二年级暑假起始时间调整为2020年7月26日。
幼儿园参照小学、初中一二年级暑假起始时间执行。
初三、高三年级在中考、高考结束后放假。
山西省
太原市
1.小学各年级、初一、初二和高一、高二7月6日进入暑假。
2.高三年级和初三年级分别在高考和中考结束后进入暑假。
3.高二年级7月28—29日参加山西省2020年普通高中学业水平考试,暑假期间进行为期三周的暑期补课。
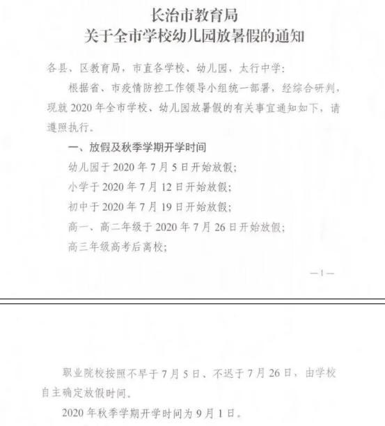
长治市

宁波市
小学及初中初一、初二于7月4日结束,7月5日放假;普通高中高一、高二于7月19日结束,7月20日放假;职高(技校)于7月9日结束,7月10日放假。
温州市
7月6日初中、小学暑假开始,7月21日普高、中职学校暑假开始。
湖州市
全市初中、小学、幼儿园本学期至2020年7月4日结束,7月5日起放暑假;普通高中本学期至2020年7月19日结束,7月20日起放暑假;中职学校本学期至2020年7月9日结束,7月10日起放暑假。
福建省
厦门市
小学暑假时间是7月4日到8月31日;
初中暑假时间是7月23日-8月31日;
高中暑假时间是7月29日-8月31日。
泉州市
1.普通小学:小学六年级7月6日学期结束、暑假开始,8月31日暑假结束。
小学三至五年级7月12日学期结束、暑假开始,8月31日暑假结束。
2.特殊教育学校:各学段统一7月6日学期结束、暑假开始,8月31日暑假结束。
3.普通初中:初中部2020年7月24日学期结束、暑假开始,8月31日暑假结束。
4.普通高中:高中部2020年7月30日学期结束、暑假开始,8月31日暑假结束。
5.中职学校:2020年7月30日学期结束、暑假开始,8月31日暑假结束。
福州市
小学阶段:7月1日暑假开始,8月30日暑假结束。
初中学段:七年级、八年级期末考试时间为7月13-15日,7月22日暑假开始。初三市质检时间6月10-12日。2020年中考时间为7月18日-20日。
高中学段:高一、高二期末考试时间为7月21-24日,7月28日学期结束,7月29日暑假开始。高三第三次市质检时间5月28-29日。
三明市
一、小学三至六年级:7月4日至8月31日暑假。
二、初中七至八年级:7月22日至8月31日暑假。
三、初中九年级:7月18日-20日中考。
四、普通高中一、二年级:7月29日至8月31日暑假。
五、普通高中三年级:7月7日-8日高考。
龙岩市
小学一至二年级、幼儿园,按照省教育厅通知时间执行;
小学三至六年级7月4日暑假开始,8月31日暑假结束;
特殊教育学校2020年7月4日暑假开始,8月31日暑假结束;
初一、初二年级7月26日暑假开始,8月31日暑假结束。
高一、高二年级7月31日暑假开始,8月31日暑假结束。
南平市
小学三至六年级和初中学段
1.小学三至六年级
暑假:7月4日暑假开始,8月31日暑假结束。
2.初中学段
暑假:7月22日暑假开始,8月31日暑假结束。
普通高中
1.暑假:高一、高二7月16日暑假开始,8月31日暑假结束。
四、特殊教育学校
暑假:2020年7月4日暑假开始,8月31日暑假结束。
莆田市
一、小学学段
小学三至六年级:7月4日暑假开始,8月29日暑假结束。
二、初中学段
7月25日暑假开始,8月29日暑假结束。
三、普通高中
8月1日暑假开始,8月29日暑假结束。
宁德市
小学三至六年级:7月18日开始
初一、初二年级:7月22日开始
高中一、二年级:7月30日开始
江西南昌
1、中职学校、初中、小学、幼儿园7月6日放假;
2、普通高中7月16日放假;
3、小学毕业考试6月29日,小学期末考试7月1日—2日;初中7月1日-7月3日;普通高中7月10日—7月13日。
4、本学期中小幼统一9月1日开学。
山东省
据山东商报报道,济南市教育局局长、党组书记王品木在接受记者采访时表示,高考延期后,我们的中考推到了7月中旬,其他年级上课也会到7月中旬。7月底前能放暑假,从目前看,几个省发布8月1日前放假,虽然我们还没定,但我认为是比较现实和符合规律的。建议在充分调研的基础上,制定统一的放假时间,不会超过8月1日。
向上滑动查看更多地方暑假安排

编辑 | 白国宁
校审 | 白国宁
监制 | 李 远
原标题:《最新汇总!多地暑假时间确定!》

