外卖也能高科技,人工智能全方位助力餐饮配送场景
机器之心产业研究 机器之能

作者 | 涂颖
一
互联网外卖餐饮业市场规模及现状
近年来随着互联网的不断渗透以及移动客户端的逐步发展,餐饮企业不断布局电商行业,使得我国外卖市场规模不断增长。数据显示,2019年我国在线外卖市场规模达5779.3亿元,较上年同比增长36.0%。经过近几年外卖服务的普及,目前我国在线外卖市场发展已进入稳定增长期。由于疫情倒逼传统行业加速转型线上,外卖市场产品及业态将更加丰富多样。在外卖市场供给与需求的双向作用下,外卖市场规模有望持续扩大,预计2020年市场规模将突破6500亿元。

餐饮业中的人工智能技术
运筹优化:运筹优化是从所有可行解中寻找最优良的解的方法。在外卖配送场景中,运筹优化是将商家与用户需求和运力供给做合理的配置,以达到效率最大化的核心技术。配送区域规划,骑手排班,骑手路径规划,订单智能调度等具体业务场景都需要应用运筹优化算法。
大数据技术:大数据技术是指从各种各样类型的数据中,快速获得有价值信息的能力。外卖平台借助用户的大数据刻画用户画像,辅助商家制定更精准的营销战略。同时,外卖平台也能够借助大数据的应用完成更精准的智能推送,推送用户最喜欢的菜品,提升用户的外卖体验。
机器学习:机器学习专门研究计算机怎样模拟或实现人类的学习行为,以获取新的知识或技能,重新组织已有的知识结构使之不断改善自身的性能。商家侧的商家上单、物料优化;用户侧的智能推荐,送达时间预估;配送中的实时调度分单系统等都需要用到机器学习技术。
物联网技术:物联网技术是通过信息传感设备,按约定的协议,将任何物体与网络相连接,以实现智能化识别、定位、跟踪、监管等功能。IoT技术被用于外卖平台智能装备系统中,通过骑手APP联动和智能语音助手的交互控制,形成IoT立体协同,以“人机耦合”的方式全面赋能骑手。
三
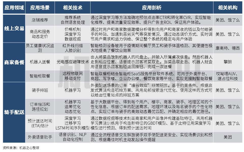
人工智能技术在餐饮业中的应用分布

人工智能在餐饮业中的应用案例简述
擎朗送餐机器人:疫情期间,擎朗无人配送机器人被应用在北京汉堡王等多家餐厅,承担从后厨到外卖取餐点的全流程配送以及餐厅内餐桌的菜品传送工作。该机器人通过激光雷达+深度视觉+机器视觉等多传感器融合技术实现室内高精准导航,能够在室内复杂环境长期稳定自由移动;通过红外实物感知系统检测托盘物品拿取状态,实现快速自动原路返回。
美团大脑:美团大脑是美团NLP中心构建大规模的餐饮娱乐知识图谱,它充分挖掘关联各个场景数据,用AI技术让机器“阅读”用户评论数据,理解用户在菜品、价格、服务、环境等方面的喜好,挖掘人、店、商品、标签之间的知识关联,从而构建出一个“知识大脑”。美团大脑已经在公司多个业务中初步落地,例如智能搜索推荐、智能金融、智能商户运营等。
饿了么方舟智能调度系统:系统主要基于四个开发平台:Spark平台,GPU深度学习平台,特征工程平台,AB测试平台,主要的业务方向有六个:智慧物流,智能调度,智能营销,智能客服,图像视觉,智能硬件。该系统替代了调度员大部分的工作,减少了人力介入的程度,实现了自动化、智能化派单。
美团骑手智能装备系统:美团外卖推出了智能装备系统,包括智能电动车、智能安全头盔、智能餐箱、智能语音助手和室内定位基站。五款新装备通过骑手APP联动和智能语音助手的交互控制,形成IoT立体协同,以“人机耦合”的方式全面赋能骑手。如配备全套智能装备系统,骑手在送餐全过程中,可简化近80%的手机操作,订单派发后接单速度提升50%。
四
人工智能技术在餐饮业应用的局限性
极端天气与交通堵塞时配送有时延:调度系统如何适应天气交通等突发因素的影响,并对订单分配,骑手路径规划等环节作出实时调整以最小化时延至关重要。
普通地图APP收录的路径不够精细:在实际配送场景中,由于一般的地图app对小路或小巷子的收录并不完备,使用这些地图导航出来的可能不是最优路径,会使骑手送达时间延长。
六
人工智能技术在餐饮业应用中的发展趋势
通过提高算力提升调度系统效率:如果能解决边缘计算中低功耗计算、不同设备的互相协同等问题,提高系统的算力,智能调度系统能更好地基于现实场景进行订单分配和骑手路径规划,从而最小化送达时间。
Offline 场景下“5G+IoT+AI”:未来线下配送将会基于物联网技术,可能会与交通网络互联,更好地感知配送时的交通畅通度,精准定位骑手与判断路径。
* 本文为「智周」系列报告「核心版」,相应「深度版」的推出计划将在后续公布,敬请大家关注。针对「人工智能在餐饮递送场景的应用」这一主题,有哪些方向或主题,你希望在报告深度版中读到详细的阐述与分析,欢迎留言,这将成为我们制作报告深度版的重要参考。
