这个学院开出17项举措助你就业!
原创 助力就业生毕业的 华东政法大学
集结就业工作小组
“空中双选会”
资源信息全面整合
硬核技能指导、职场干货
班导线上答疑解惑
就业工作室
……
为毕业生创造就业良好环境
商学院重拳出击!
“当整体水位处于比较低时,不要害怕自己不在高位,水涨船高,要对未来的发展有信心!”商学院院长高汉教授如是说。疫情当前,商学院多举措并行,点亮毕业生的未来之路。

学院毕业生人数总量大、专业多,在学业、心理、家庭经济等方面存在问题导致就业困难的学生基数也不小,加之今年的疫情,毕业生就业成为记挂在全院教师心头的难题。
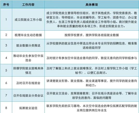
为此,学院重拳出击,制定2020年就业工作主要措施任务清单,细化17项任务,明确时间、责任到人,发挥合力促进就业。


自今年起,学院进一步做好就业数据统计,及时了解每位毕业生的现状,通过沟通交流,掌握全体毕业生基本情况,将学生就业情况划分为已就业、已经取得出国留学offer、待签约、实习中、考研待复试、考研不成功决定“二战”、就业困难、创业等不同种类,时时掌握学生就业现状。

同时,列出其中的困难学生、心理预警学生和湖北地区学生、少数民族学生,做到及时跟踪,了解他们所面临的困境和需要解决的问题。准确掌握家庭经济困难、少数民族、身体残疾等毕业生基本信息和就业意愿,建立帮扶台账,做到“一人一策”。
“这些数据的掌握让学院的就业大数据库进一步构建,方便我们掌握每一位毕业生的实时就业状态。”
在此基础上,学院发动全院力量,发动校友、社会导师、学院教师人脉等多方面力量,充分挖掘资源,寻找就业机会。学院发布的《给商学院校友的倡议书》在十几个校友群中被积极转发。“校友本身是华政毕业的,对学弟学妹有着天然感情,更重要的是,校友从事的职业大多也是法商结合职业,本身也与毕业生的诉求和兴趣相契合。”高汉解释道。
另一方面,学院教师和社会导师也为学生提供了不少就业机会。目前学院共有89位社会导师,涵盖券商、期货、银行等各领域各行业,掌握丰富的社会资源和行业人脉。“学院在中间积极做好联络沟通和寻求帮助的角色。”

今年3月,华政2020春季“空中双选会”开启。“从毕业生的心理和职场规律来说,第一份工作、第一个平台特别重要,我希望我们的毕业生一开始就能在一个‘有格局’的地方施展拳脚。”作为商学院明珠生涯工作室的负责人,洪颖滔积极联络、主动对接与学院对口的岗位,了解单位对人才的个性化需求,传递有效信息。

4月初,学院召开2020届本科毕业生就业工作推进会,会上,学生提出了很多就业方面的意见和建议。针对这些,学院高度重视,认真响应学生诉求,把服务工作做到极致。


毕业班辅导员耿言春说,自己除了将招聘信息发送到班级微信群中,更会对信息分类筛选,留意岗位的具体要求,将信息点对点地发给合适的学生,对于个别确有困难的学生,也会特殊关照。“比如来自西部地区的困难学生,我会给予他们更多关心,积极为他们申请学校补贴政策的资格。如果学生未能顺利签约,我会给他们更多鼓励和安慰,让他们重拾信心。”
“疫情确实给毕业生带来了很大困扰,但也并非毫无益处。”耿言春坦言,“它锻炼了毕业生的心理承受力,也增强了对外部信息的了解。”同时,疫情“被动地”让学生产生了大把空闲时间,这反而成为学生准备考证的好时机。“ACCA、CFA等含金量较高的证书会成为就业时的‘敲门砖’,如果能顺利通过法律职业资格考试,具备了商科和法学的双重背景,在就业市场上也会更有竞争力。”

无独有偶,“机会是给有准备的人的”也是毕业班辅导员朱秀蓉一直鼓励学生的话。她说:“今年带的毕业班,对我来说,既普通、又特殊。”一如往年,从大一到大四,一路带班至今,她与这群可爱的孩子们产生了浓厚感情;而疫情来袭,又让这一届毕业生的就业问题显得格外特殊。
“从他们入学开始,我就鼓励他们做好大学四年的规划,有计划地完成自己的学习任务,有针对性地考证与实习。”朱秀蓉坦诚地说,“在当前形势下,我鼓励学生先就业再择业。今年还在招人的企业,一定是优秀企业。我一直对学生说,多多关注全球经济形势,结合经济形态的周期性,以宏观战略性视角来合理规划自己未来职业发展。”


不止辅导员,学院要求所有老师积极做好就业信息的发布、对接工作,切实保障每一个获知的就业岗位都及时通知到学生。“我们可以说是‘全院出动’,包括领导班子、辅导员、专业教师、行政教师等,都行动起来,做好联通和服务工作。”高汉说道。
“法商结合”培养 生涯规划贯穿始终
自建院起,商学院就确立了“法商结合”的培养理念,并坚持将其贯穿课程体系。学院学生既要学法学主干模块课程,也要学习金融、经济等商科知识,包括学院教师大多也是“法学+商科”的复合背景。
“培养学生的复合型技能,一方面是提升他们的自身素质,让他们在求职中有更强竞争力;另一方面,也能让他们有更广的选择机会,求职意向可以更多元。”高汉说。

2018年10月底,商学院明珠生涯工作室成立,旨在为学生提供全程化生涯辅导。近两年内,不少帮助学生探索生涯的活动受到学生好评:生涯教育进思修课堂、生涯人物访谈、生涯训练营,生涯沙龙和讲座……

“找工作就像‘临门一脚’,是最后做的事。”谈起生涯规划,洪颖滔说,“其实,求职规划重在平时,是一个全程化的东西。”她认为,学生应该从大一就开始职业生涯探索:了解自己的专业,了解自己的职业兴趣,了解行业发展对人才需求的要求,积极进行岗位探索;并对照人才市场岗位资格要求,锻炼和提高自身职业素质能力。
疫情期间,工作室借助微信公众号平台发布就业指导信息
疫情期间,工作室创新服务模式,利用公众号推出各类职场技巧推文,给学生以远程指导。洪颖滔介绍,这些推文是在疫情期间特别策划的,非常实用。比如最新一期“微课堂”,推文主题是“面试中的经典一问——你的缺点是什么”,推文内含文字和视频,让学生有更好的阅读体验和借鉴。
“疫情对毕业生找工作的很大一个影响是,他们没有‘实战经验’,没有真正地求职过、面试过。”高汉说。因此,学院积极联络大型公司人力资源部负责人,召开毕业生线上会议,指导毕业生简历撰写、面试技巧等求职技能,并针对学生提问进行解答,以此提升毕业生的求职素养。


毕业生经验谈
充分掌握信息 做好充足准备
今年5月,金融工程专业的汉雅玲成功拿到中信证券浙江分公司的管培生offer。对她来说,成功求职离不开前期充足准备。

第二类渠道来自专门推送各大用人单位招聘信息的社交媒体账号,包括微信公众号、微博等,如央企招聘、求职第一课等。汉雅玲说,自己关注了很多相关账号,从中了解到不少平时不太熟悉但性价比很高的用人单位或岗位,从而有选择地进行投递。

第三类渠道是学校举办的“空中双选会”。“我在‘双选会’上投了几十份简历。”汉雅玲笑言,“‘双选会’是很好的机会,学校严格筛选参会企业资质,既节省了我们自己调查企业资质的时间,又能保障用人单位和岗位的真实性和安全性。”
对于还未顺利签约的毕业生,汉雅玲建议大家“不必过于惊慌,调整心态,认真对待每一份岗位的申请与面试”。她强调,一份干净整洁、能覆盖HR所需重点信息的简历尤为重要,在简历投递时,一定要“做好充足的准备”。

而对于学弟学妹,她鼓励大家在完成学业的基础上多多参与实践活动,“不仅能提升自己各方面能力,也为将来求职做好准备”。
练就过硬的专业知识
金融专业的桑骏于今年4月签约了一家央企,任职于集团总部投融资部,主要负责分析项目投融资风险、开拓金融市场、与国内外金融机构沟通建立合作等工作。
疫情给他带来的压力不小,听取了老师的意见后,他决定“先就业再择业”,把握住每一个机会。今年春招时,他“抱着试一试的想法投了简历,没想到真的成功了”。

谈到自己的面试经历,桑骏笑言“过程有些狼狈”:“在简历中,我写到学习过计量经济学,面试时HR问了我很多关于SPSS线性回归分析、马尔可夫模型等内容,十分专业,我答得也是‘绞尽脑汁’。”

在桑峻看来,初入大学的最好状态是“学习、娱乐两不误”。他建议学弟学妹多考些专业性证书,‘技多不压身’,有时间精力的话还可以参加辅修;多参加些社团活动或体育运动,能为你的大学生活增色不少;如果有机会,最好能有一份实习,“实习是真正帮助我们走出象牙塔、走入社会的第一步,也能帮我们明确以后工作的方向”。
“希望大家回首过去四年,能够感觉过得充实有意义,不要有‘如果能够重来该有多好’这样的遗憾,那么大学生活就值了。”

高汉:“在今年特定的情况下,在方方面面困难都来临的情况下,毕业生们一定要摆正心态,不要焦虑、不要恐慌,一步一个脚印地做好一点点工作。我期待着、也相信毕业生们一定会有非常美好的前程和未来!”
朱秀蓉:“云开雾散,晴空将来。今天的辛苦付出,终将会换来掌声雷动的未来。同学们,加油!”
耿言春:“栉风沐雨,砥砺前行!不负韶华!”
洪颖滔:“做自己喜欢的事情,成为自己喜欢的人,在璀璨的星空做闪耀的明珠!”
愿你成功!

胡晶华 叶齐
统稿 | 叶齐
审稿 | 宗璐璐
责任编辑 | 叶子芩
也可以看看这些
都是用
热爱
制作~
(点击图片可以看到哦!)
offer来了!华政园助力“破冰”ing!
▼
今天,华政人在“家门口”讲述上海解放故事!
▼
民法典 不仅仅华政人必须关注!
▼
原标题:《这个学院开出17项举措助你就业!》

