在济南,关于摩托车的那点儿事儿
上一周,很隆重的给大家介绍了。
他,又上线了~~~

最近很多人关心的问题~






摩托车注册需要哪些证明和凭证?
A:
1.车主带身份证(暂住人口需居住证)原件
2.有效期交强险保单(电子保险不需要出示)
3.购置税(电子税不需要出示)
4.购车发票
5.合格证原件
Q:
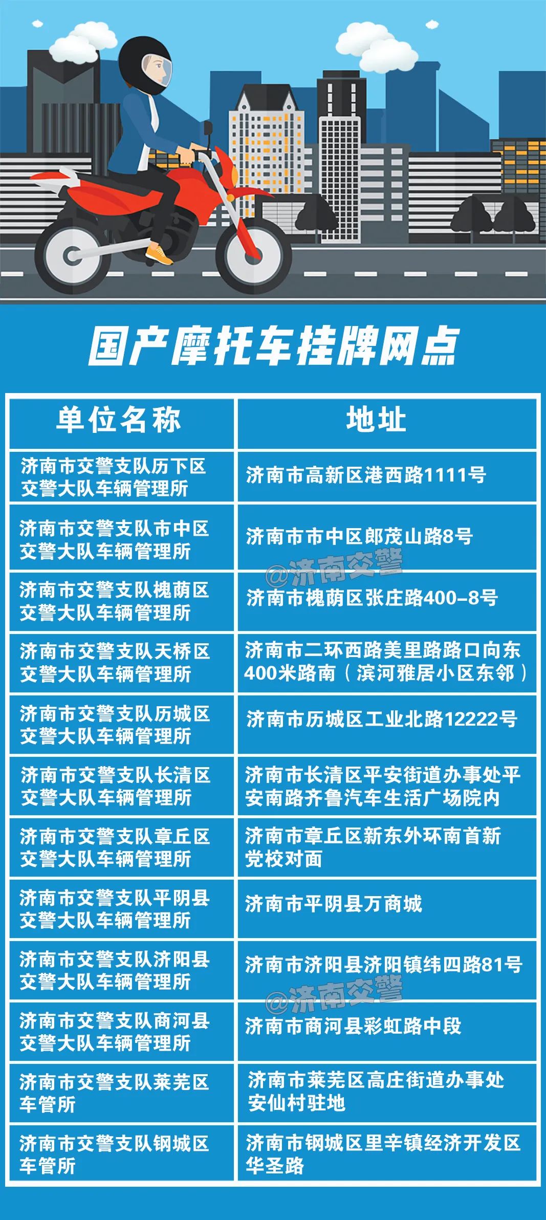
摩托车去哪儿挂牌呢?
A:


摩托车驾驶证如何申领呢?
A:
摩托车驾驶证的取得分为初学和增驾
由于增驾业务的特殊性,先给大家列举一下,无法办理摩托车增驾的情况:
1.已持有机动车驾驶证,实习期未满的;
2.已持有机动车驾驶证,申请增加准驾车型的,应当在本记分周期和申请前最近一个记分周期内没有记满12分记录。;
3.正在学习其他准驾车型机动车驾驶证的。
摩托车驾驶证办理流程:
1.体检
申请人需要到县级以上医院进行体检,通过体检检测申请人是否具有色盲、残疾、视力不佳等影响驾驶的问题,并出具《机动车驾驶人身体条件证明》。
2.报名
申请人可根据自己的实际情况到有培训资质的驾校报名,或直接到车管所报名。
考取摩托驾照和汽车驾照一样,都需要先在驾校报名,如已有驾驶技能,且技能比较完善,可直接到车管所报名考试。
本地户口的学员需提供身份证、4张1寸免冠白底彩照,并提供县级以上医院身体条件证明,外地户口的学员还需提供济南居住证,对于办理摩托车增驾的,还需提供驾驶证原件。
摩托车驾照分为D(三轮摩托车)、E(普通二轮摩托车)、F本(轻便摩托车),摩托车驾驶证可以初学取得,也可以增驾取得。
3.考试
科目一为理论考试50道题,满分100分,90分以上即考试通过。如成绩不合格需参加补考,两次都未通过的需交补考费,重新考试。
科目二分为:绕桩、单边桥、坡道起步。
科目三需要按照指定的路线驾驶一段距离,并根据路况做出相应的反应措施。
科目三安全文明考试(科四):理论知识考试,考试50道题,满分100分,90分以上考试通过。通过考试后进行半小时的安全文明驾驶常识教育,并宣誓领证。
Q:
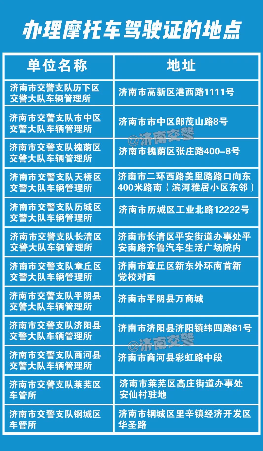
去哪里办理摩托车驾驶证呢?
A:
办理摩托车驾驶证的地点与办理国产摩托车注册登记的点相同。

为了自己的安全,骑车时要佩戴头盔哦~
万水千山,为你而来。
让群众满意是济南车管的追求,
为的是让每一名办事群众真切感受到
“济南车管”的温情、温度和温暖。
济南车管 与爱同行





如果你还有什么想了解的车驾管问题
欢迎下方留言哦~~
原标题:《在济南,关于摩托车的那点儿事儿》

