佛山选出10条精品旅游线路!太心动了,想立刻出发!
519,我邀游!
佛山是岭南知名旅游城市
既有千年古镇的历史底蕴
又有世界美食之都的美誉
祖庙、岭南天地、南风古灶
西樵山、南海影视城、盈香生态园
......
佛山大有可玩,处处皆是美景!

今天是5月19日中国旅游日,佛山市文化广电旅游体育局在佛山市图书馆举办2020年5·19中国旅游日“佛游味劲”惠民旅游月发布会,会上发布入围“佛游味劲·十大精品旅游线路”的20条线路,其中十条荣获“佛游味劲·十大精品旅游线路”。活动还颁发了“广东人游佛山”十大理由胜出者——“佛山网络推广大使”证书。

你的“心水”线路有没有获奖呢?
快来一起看看吧!
“佛游味劲·十大精品旅游线路”提名线路
非凡5A——佛山市禅之旅国际旅行社有限公司
佛山文脉·赏心盛宴——携程旅游(湖景路店)
寓学于乐·趣美佛山——佛山市南之旅国际旅行社有限公司
太子陪你叹佛山——佛山市顺德区太子国际旅行社有限公司
武林佛山——佛山广之旅国际旅行社有限公司
非遗传承·品味佛山——佛山市富盈假期国际旅行社有限公司
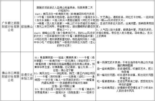
旅拍佛山——广东顺之旅国际旅行社有限公司
非遗文化体验之旅——佛山市口岸国际旅行社有限公司
文游佛山——佛山广之旅国际旅行社有限公司
顺德水乡·名胜之旅——佛山市明之旅国际旅行社有限公司







搜鲜“美食之都”——佛山市良机网国际旅行社有限公司
赏岭南味·探南药韵——佛山市凤眼天下国际旅行社有限公司
佛山味·你来品——佛山国旅国际旅行社有限公司
湾区情·佛山韵——佛山市中旅国际旅行社有限公司
精彩佛山·乐学畅游——佛山康辉国际旅行社有限公司
智游佛山——佛山市禅之旅国际旅行社有限公司
陶醉佛山——佛山市禅之旅国际旅行社有限公司
南粤名山·古韵乡情——佛山市富盈假期国际旅行社有限公司
岭南风韵慢游记——佛山市口岸国际旅行社有限公司
花季温泉养生游——佛山市口岸国际旅行社有限公司





此外,佛山市文化广电旅游体育局还联合佛山市旅行社协会和南方卫视向社会大众发出了“我要去佛山”的理由征集令,把佛山众多网红旅游打卡点推介给更多市民和网友,并评选出前10位推广胜出者成为此次的“佛山网络推广大使”,让他们带领网友们继续深度体验精彩佛山之旅。

听听他们怎么说↓
理由一:
逛华盖路步行街
一次性满足你对佛山美食的所有要求
作者:@开心菜菜慢生活

想学功夫的后浪们
就去佛山黄飞鸿狮艺馆吧。
作者:@谢坚深-英雄

来佛山不看祖庙等于白来,它见证了佛山的千年变迁。
作者:@李创ALEX

“文武双全” 的大佛山,最吸引我的是那正宗地道的粤菜佳味。
作者:@重庆渝帆

在古色古香岭南新天地,我可以逛足一整天。
作者:@wonder弯弯

我自驾,我作主! 盈香生态园,网红拍照打卡地。
作者:@魔力探店

三水荷花世界的荷花奇境让我最是迷醉!
作者:@一路南风

佛山均安蒸猪,原来猪肉可以这样吃!
作者:@琰棱

岭南周庄,逢简水乡。
作者:@天意人心

“天然大氧吧”西樵山,吸氧清肺最适宜。
作者:@张艺摄影

你心动了吗?
快快出发吧~
佛山新闻网报道
记者:麦靖怡、曹欣仪
5·20表白日即将到来,佛山新闻网全城征集表白,参与活动即有机会赢取精美礼品!戳下图了解活动详情↓↓↓


原标题:《佛山选出10条精品旅游线路!太心动了,想立刻出发!》

