官宣!夜市要回来了!元旦正式开街!
东南网是由中共福建省委宣传部主管、福建日报报业集团主办的福建官方新闻门户网站。
福州年内要新建或提升一批
市级夜色经济体验示范街区
2021年元旦开街
继福州市日前印发《关于进一步推动福州市夜色经济发展的指导意见》后,14日,经市政府今年第17次常务会议研究通过《福州市夜色经济体验示范街区建设提升专项行动方案》(以下简称《方案》)。
《方案》明确今年12月底前
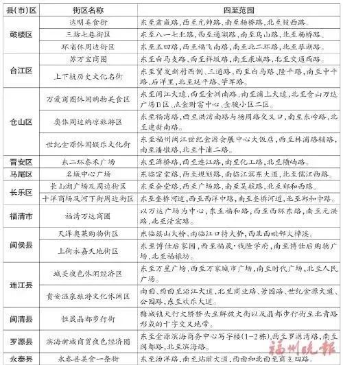
各县(市)区在现有20个
夜色经济街区的基础上
选择提升或新建1个
市级夜色经济体验示范街区

现有20个夜色经济街区
↓↓↓


从8个方面进行标准提升
设置两类街区
打造“深夜食堂”
《方案》明确
福州市级夜色经济体验示范街区
从街区规模、基础设施、
交通管理、数字升级、
多元业态、拓展服务、
组织机构、管理机制等
8个方面进行标准提升

福州市依据县(市)区经济体量大小设置A、B两类街区,从主商业街长度或商业经营面积、商铺数量、年客流量和年销售(营业)额等方面对街区规模作出不同建设提升要求。

实施夜景夜色、美化工程改造提升,完善公共基础设施配套,营造舒心、安全、便利的夜间消费环境,提高夜间消费场所辨识度和吸引力。鼓励各街区在灯光广告上有所创新,体现特色,凸显魅力。
在街区周边区域
按需增加夜间停车位
或设置临时停车区域、
出租车候客点、夜班公交线路等
有条件的街区实行分时段限行
打造夜间步行街,提升消费体验
在街区开展数字化升级改造,移动支付覆盖率不低于95%,争取打造夜色经济体验示范街区app或智慧管理平台,制作线上“夜间消费地图”,开展网上直播,创新城市夜间消费场景。

引导街区在打造基本业态的基础上,结合商圈定位,自主选择融合特色业态,引进国内外知名品牌、网红潮牌、头部企业等,培育形成各具特色的夜间地标。
街区内各类公共文化场所
将不早于22时闭门
街区内或周边
还将设置24小时便利店
打造“深夜食堂”
试点在夜间特定时段
放宽外摆摊位管制

建立统一管理标准,落实垃圾分类,推进网络餐饮行业规范提升,建立夜色经济街区企业台账。
分4个阶段推进实施
考评成绩靠前
最高可获500万元奖励
《专项行动方案》明确了
4个阶段的实施步骤
即日起至6月30日
为制定方案阶段
7月1日至11月30日
为建设提升阶段
12月考评验收
2021年元旦街区正式开街

福州市还建立了各项保障机制,全面推进夜色经济体验示范街区建设。比如:
❁ 建立福州市夜色经济发展工作成员单位联席会议制度,制定发展夜色经济工作计划并组织实施,协调处理促进夜色经济发展中的重大问题。
❁ 落实财政资金拼盘,发挥现有各项财政扶持资金作用,必要时另行安排专项资金,鼓励依托社会资金进行建设,由政府予以奖励。

❁ 优化行政审批流程,相关审批权限下放到各县(市)区政府。
❁ 严格督查考评验收,由市政府督查室、市效能办牵头按照责任清单,每月检查并通报工作进展情况,并列入2020年度绩效考评加分项。
根据安排,12月
将由专家组分组验收考评
各县(市)区街区建设提升情况
形成考评意见
对A类在考评中
获得前4名的县(市)区
给予总计不超过1200万元的奖励
其中
一等奖1个,奖励500万元
二等奖1个,奖励300万元
三等奖2个,各奖励200万元

获得前3名的县(市)区
给予总计不超过700万元的奖励
其中
一等奖1个,奖励350万元
二等奖1个,奖励200万元
三等奖1个,奖励150万元
被评为各组最后1名且工作不落实、实际成效差的县(市)区,还应向市政府作出书面检讨。
一起期待吧!
来源:东南网综合福州新闻广播、福州日报
相关推荐
感谢您的阅读
原标题:《官宣!夜市要回来了!元旦正式开街!》

