速看!杜阮镇2020年公办小学一年级招生简章公布!

公办小学一年级招生简章
根据《义务教育法》和《江门市蓬江区2020年义务教育阶段学校招生工作意见》等文件精神,结合杜阮镇实际情况,现将江门市蓬江区杜阮镇2020年公办小学一年级招生工作安排公布如下:
一、招生对象
年满六周岁(指2014年8月31日及此日之前出生)且有正常学习能力的杜阮镇户籍适龄儿童和符合入学条件的非杜阮镇户籍适龄儿童。
注:由于未满六周岁的儿童无法建立学籍和已经建立学籍的学生无法重复建立学籍的原因,所以2014年9月1日及之后出生的儿童或已入读过一年级的学生不能报名。若发现作假报读,则不足入学年龄的儿童劝退回幼儿园就读;已经读过一年级的学生劝退回原学校就读。
二、招生范围
(一)杜阮镇户籍的适龄儿童

父(母)在杜阮镇居住、有固定住址、有固定工作和稳定收入来源的非杜阮镇户籍的适龄儿童可申请报读(见下文中《非杜阮镇户籍的适龄儿童入读公办小学条件及审核资料明细表》)。
异地务工(经商)人员的随迁适龄儿童,需父或母同一方同时持有在杜阮镇内连续不间断居住一年或以上的《居住证》(至少在2019年9月1日前由杜阮镇派出所签发且至2020年5月30日仍有效的居住证)和在蓬江区依法、依时连续不间断缴纳社会保险费一年或以上(至少从2019年9月1日前开始连续缴交的社保缴费记录)才能申请报读。
(三)残疾儿童
患有视力、听力、智力等残疾且不能适应普通学校学习和生活的适龄儿童,要求入学者,家长可联系蓬江区特殊教育学校或江门市特殊教育学校入学。
蓬江区特殊教育学校地址:紫坭路26号, 联系电话:8256278;
江门市特殊教育学校地址:江门市龙湾西路21号,联系电话:3523713 3523715。
三、报名办法
(一)报名时间、地点和方式
1、杜阮镇户籍的适龄儿童
(1)网上报名时间:2020年5月13日至5月26日
(2)具体报名方式
①登录 http://59.37.160.34:9027/dy/ (或点击本方案后的二维码)进行预报名。
具体操作流程如下:登陆http://59.37.160.34:9027/dy/ “杜阮镇小学招生预报名系统入口”,点击“小孩户口(杜阮镇)新生报名”按钮,进入报名系统。
②按照报名系统的操作指引(详见附件2)如实填报基本信息,若填写的信息与后台数据一致,则通过验证可打印报名回执,完成报名手续,不需要到现场审核(5月22日后开始网上审核)。若填写的信息与后台数据不一致,报名系统将会自动进入数据手动核查流程,经核查无误且符合条件确认,通过验证的可打印报名表回执。
③填报的适龄儿童信息不通过的,家长需持报名流水号、审核资料的原件和复印件,于5月30日和31日上午到杜阮中心初中现场审核。
④杜阮镇户籍非学区适龄儿童因购房申请跨学区借读的,家长需持报名流水号、审核资料的原件和复印件,于5月30日和31日上午到杜阮中心初中现场审核。
⑤家长确认报名资料后,不再受理“户籍地址”的变更。
2、非杜阮镇户籍的适龄儿童
(1)报名时间安排
①网上预报名时间:5月13日至5月26日。
②现场确认报名资格:5月30日至5月31日上午进行(上午8:30—11:30 ;下午2:30—5:00)。
(2)具体报名方式
①登录 http://59.37.160.34:9027/dy/ (或点击本方案后的二维码)进行预报名。
具体操作流程如下:登陆http://59.37.160.34:9027/dy/ “杜阮镇小学招生预报名系统入口”,点击“小孩户口(非杜阮镇)新生报名”按钮,进入报名系统。
②按照报名系统的操作指引(详见附件2)如实填报基本信息并打印预报名表。
③持预报名表及审核资料的原件和复印件,于5月30日和31日上午到杜阮中心初中现场审核。符合条件确认通过的,家长领取报名表回执,完成报名手续。
④报名资料现场审核确认后,不再受理报名资料的变更。
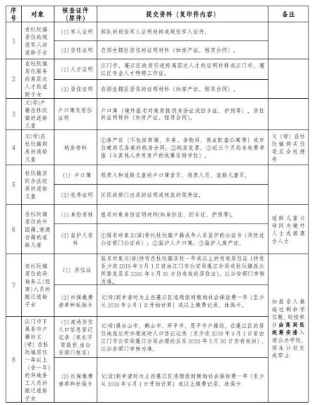
(二)提交证件资料明细
现场报名确认需提供有效的证件资料(包括原件和A4纸复印件)。
▲必备资料:
1、户口簿(首页、报名对象页、父母页共4页), 若适龄儿童与父母户籍不在同一《户口簿》的,要提供双方的《户口簿》;
2、报名对象出生证明(与父母同一户口簿的不需要)。
▲分类资料:
1、杜阮镇户籍的适龄儿童需提交的审核资料


1、2012年8月31日前出生的不接受报名。
2、已购买并获得房产证的二手房业主子女,该房产五年内安排一个就近入学的学位(适龄儿童亲生兄弟姐妹除外),否则统筹安排学位。
3、若外国籍、港澳台籍的适龄儿童父母是本区户籍或在本区购房,则可按序号3、4的条件办理报名手续。
4、提供的户口簿、房产证等有关资料必须真实有效,作假的将移交公安、房产等有关部门处理。
5、报名时必须提交齐全的报名资料,报名资料现场审核确认后,不再受理资料变更手续,家长领取报名回执(注意保存)。
6、家长报名后视为服从学位安排,不服从本镇学位安排的,适龄儿童家长可自行联系民办学校或回户籍所在地的学校就读,本镇不另作安排学校入读。
7、2020年1月份以后通过补缴社会保险费方式缴纳社会保险费的,将视为不符合条件。
8、家长所提供的居住证和社保缴费清单须为父或母同一方同时持有。
(三)现场填报时间及地点
家长应自行网上报名,确实不会在网上报名的,可在5月30、31日上午(上午9:00—11:30 ;下午2:30—5:00)携带有关资料原件和复印件到杜阮中心初中现场填报、审核资料确认。
(四)数据核查
家长在提交报名信息后,杜阮中心学校把已提交报名信息的适龄儿童信息进行分类汇总,然后再统一提交到相关部门进行核实,若发现有弄虚作假的,经查实者,取消报名资格。
(五)报名成功确认方式
家长以在《杜阮镇小学招生预报名系统》中能够打印或持有报名表回执和“系统”显示“报名成功,并确认报名资格”等字样的为确认适龄儿童报名成功标志。(可以采用屏幕截图保留)
四、录取办法
(一)录取原则。一是根据生源分布情况和学校招生计划,按照“人户一致,就近入学”、“人户分离,统筹安排”、“学位不足,相对就近”的原则进行学位分配。二是按照“先户籍生、后非户籍生;先购房生、后租住生的先后顺序安排就近入学。对本镇户籍不按规定时间办理报名手续的新生,不确保安排到原所属学区学校入学。
(二)积分入学。异地务工(经商)人员的随迁适龄子女报名后,如报名人数超过剩余学位数,则按积分由高到低统筹安排入读公办学校,招生计划完成即止。公办学校未能录取的,家长可自行联系民办学校或回户籍所在地的公办学校就读。家长报名后视为服从学位安排(学位安排与报名先后顺序无关)。
(三)录取通知。录取及学位安排以《入学通知书》为准。《入学通知书》于8月上旬由杜阮中心学校委托录取学校电话或短信通知家长领取。被录取的新生按指定时间到学校办理入学注册手续(注册时需提供儿童预防接种证查验并上交复印件),没依时注册的视为自动放弃学位。学校实行平衡分班,新生按学校有关要求依时入学。
五、注意事宜
家长不要轻信社会上一些可以帮助解决公办学校报名、可以安排小朋友到某某学校就读等谣言。有关招生情况的信息,以杜阮中心学校公布为准。
咨询电话:3661109
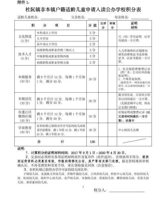
附件1:《杜阮镇非本镇户籍适龄儿童申请入读公办学校积分表》
附件2:蓬江区杜阮镇2020年公办小学一年级新生网上报名流程图


预报名二维码
有效时间:2020年5月13日至5月26日
蓬江区杜阮镇2020年公办小学一年级
预报名资料审核结果查询二维码
原标题:《速看!杜阮镇2020年公办小学一年级招生简章公布!》

