荣成市司法局关于对拟报名参加山东省基层法律服务工作者执业核准考试人员摸底统计的公告
2020-05-14 02:18
山东
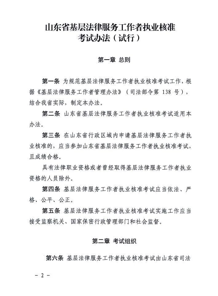
根据山东省司法厅要求,现对拟在荣成市范围内报名参加山东省基层法律服务工作者执业核准考试的人员进行摸底统计,请有报考意愿并符合《山东省基层法律服务工作者执业核准考试办法(试行)》中规定报名条件的人员,携带身份证、学历证书及其复印件,于2020年5月17日前到基层法律服务所报名。
附件:荣成市基层法律服务所名单
荣成市司法局
2020年5月11日
附件:











原标题:《荣成市司法局关于对拟报名参加山东省基层法律服务工作者执业核准考试人员摸底统计的公告》
特别声明
本文为澎湃号作者或机构在澎湃新闻上传并发布,仅代表该作者或机构观点,不代表澎湃新闻的观点或立场,澎湃新闻仅提供信息发布平台。申请澎湃号请用电脑访问https://renzheng.thepaper.cn。

