36所名校各显神通,超半数招生专业为A类,不一般的“强基计划”
原创 数据洞见未来 青塔

作为基础学科招生改革试点,强基计划旨在选拔培养有志于服务国家重大战略需求且综合素质优秀或基础学科拔尖的学生。
与原自主招生不同,强基计划从试点学校范围、招生专业、报考条件到入围高校考核方式、录取方式及培养模式等都有较大差异。
招生人数:平均招生百人左右
今年是强基计划正式实施的第一年,各方都异常重视。高校方面,为了保证这项计划达到预期目标,明显在招生人数上非常慎重。
截止到2020年5月9日,除北京师范大学暂未公布简章外,其余35所高校均公布了各自的强基计划招生简章。
从招生人数看,各大高校平均招生人数在百人左右,不足各高校每年本科招生计划的1/10左右。
35所高校中,按招生人数总人数划分,大致可以分为几类:210人,包括上海交通大学、中国科学技术大学、西安交通大学、南京大学等高校,相对来说,招生人数较多;180人,包括山东大学、哈尔滨工业大学和四川大学等;150人,包括北京航空航天大学、北京理工大学、南开大学、天津大学、武汉大学、中山大学等;120人,包括厦门大学、华中科技大学等;90人,包括中国人民大学、大连理工大学等;60人,包括吉林大学和国防科技大学等;30人,中国农业大学等四所高校。
除此之外,北京大学、清华大学、浙江大学和复旦大学尚未公布具体的招生计划,预计这几所高校招生人数会较多。
除了招生人数有所差异外,招生专业也略有不同。
像北京大学、清华大学、浙江大学、中国科学技术大学等高校可招生的专业相对较多。中央民族大学、电子科技大学、中国农业大学和中国海洋大学等可招生专业则较少。

招生专业:超半数依托A类学科
强基计划依托于国内36所顶尖高校,他们在基础学科领域都颇具实力。
从统计来看,各大高校强基计划招生共有184个,而这些专业中有101个所依托的专业为A类学科。这项学科,基本都有非常强大的师资力量,科研成果方面也稳居全国前列,依托这项专业,将为强基计划的实施提供强大的基础。
2020年,北京大学将数学类、物理学类、化学类、生物科学类、力学类、历史学类、考古学、哲学类、中国语言文学类(古文字学方向)和基础医学等优势基础学科纳入强基计划。值得一提的是,2020年北大强基计划招生专业均为学科评估“A+”。
浙江大学2020年“强基计划”招生专业有数学与应用数学、物理学、化学、生物科学、生态学、汉语言文学(古文字方向)、历史学、哲学、基础医学、工程力学10个专业,其中多数专业所在学科教育部第四轮学科评估被评为A类。
中国科学技术大学强基计划计划招生210人,招生专业为数学与应用数学、信息与计算科学、物理学、应用物理学、化学、生物科学、生物技术、理论与应用力学、核工程与核技术等九个专业。这些专业为中国科学技术大学服务于国家重大战略的优秀基础学科,实力雄厚,均入选世界一流学科建设名单,或在教育部第四轮学科评估被评为A+,或入选ESI学科排名全球前1‰。

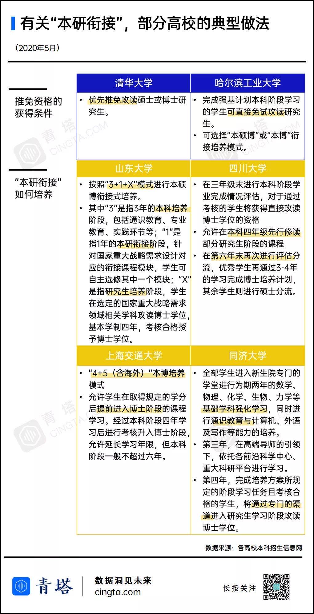
与以往自主招生被诟病的“只重招生不重培养”相比,强基计划最重要的特色还在于“选育衔接”。
目前,各校简章中都重点介绍了对强基计划所招收学生的“独特”培养方式,其中单独编班、强化交叉与通识教育、名师开小灶、本硕博衔接培养等特色鲜明,其中本硕博衔接培养等颇为吸引人。
清华大学明确,对于强基计划录取的学生实行,本研衔接且优先推免攻读硕博士的政策。哈尔滨工业大学明确,完成强基计划本科阶段学习的学生可直接免试攻读研究生,可选择“本硕博”或“本博”衔接培养模式,可在本科大四阶段提前修读研究生课程。硕士、博士阶段可选择在学校校本部、威海校区、深圳校区之间跨校区选择本专业或相关优势工科专业继续学习。对于本硕博如何衔接培养,各个高校也提出了自己的做法。
上海交通大学表示,对于强基计划录取的学生实现“4+5(含海外)”本博培养模式。
同济大学明确,全部学生进入新生院专门的学堂进行为期两年的数学、物理、化学、生物、力学等基础学科强化学习,同时进行通识教育与计算机、外语及写作等能力的培养。第三年,在高端导师的引领下,依托各前沿科学中心、重大科研平台进行学习。第四年,完成培养方案所规定的阶段学习任务且考核合格的学生,将通过专门的渠道进入研究生学习阶段攻读博士学位。

支持对外交流:机会多多
对外交流方面,各大高校对强基计划学子也拿出了足够诚意。
东南大学明确,本科阶段,全额资助强基计划学生整建制赴海外国际高水平大学学习交流一学期,为每位学生提供至少一次参加国际高水平竞赛、国际暑期学校、国际联合毕业设计等各类国际交流项目或活动的机会;博士阶段,全额资助每位学生赴海外国际一流大学联合培养一年。
本、硕、博阶段,至少全额资助参加国际学术会议各一次;邀请诺奖得主等学术大师为学生做学术讲座。
华东师范大学则表示,设立专项经费选派“强基计划”学生到知名高校交流,培养学生的国际视野和国际化能力。

作为一项高校人才培养改革计划,强基计划从诞生之日起,就吸引了全国的关注,可谓备受瞩目。
目前,各大高校强基计划已经开启报名,很快将进入正式招生和培养阶段。我们期待,未来强基计划能真正为中国培养众多优秀的基础学科拔尖人才。
阅读原文
原标题:《36所名校各显神通,超半数招生专业为A类!不一般的“强基计划”》

