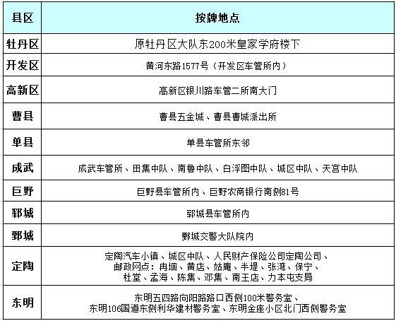
巨野:6月1日起,无牌二轮电车不得上路!
记者采访交警部门得知,距离安装电动车临时号牌大限仅有一个月时间,请还未安装的市民们尽快到各交警大队指定位置或网上申请办理。从今年6月1日起,所有未安装号牌(包括临时号牌)的电动车将不得上路行驶,否则将被查处。
根据此前公安交警部门公告要求,菏泽电动车集中登记挂牌自2019年12月1日起,至2020年5月31日结束。从2020年6月1日起不再办理未获得CCC认证证书的电动自行车登记挂牌业务,未悬挂电动自行车号牌或临时号牌的,不得上道路行驶。而根据我省工信、公安、市场监管等部门联合出台文件规定,我省对获得CCC认证证书的电动自行车,按照新标准查验脚踏功能、外形尺寸、整车质量以及CCC认证、车辆来历证明等信息,符合条件的电动车,可办理注册登记并核发号牌。对2019年4月15日之前购买的符合旧国标的电动自行车,经查验具备脚踏骑行功能,外形尺寸、整车质量等符合标准,车辆来历证明、合格证明等符合条件的,予以注册登记,核发电动自行车号牌。对于不符合以上两种情况的电动二轮车(电动摩托车除外),实行备案登记,发放临时号牌。临时号牌实施过渡期管理,有效期至2022年12月31日。过渡期满后,不得上道路行驶。
这也意味着,凡是未安装电动车号牌的市民只有一个月时间的宽限期,不安装正规合法号牌或临时号牌的电动车将寸步难行。
集中登记挂牌工作时间
自2019年12月1日起,至2020年5月31日结束!
2020年6月1日起,不再对旧标、非标二轮电动车登记挂牌。
2020年6月1日起,未悬挂电动自行车号牌或临时号牌的,不得上道路行驶。
特别注意
2023年1月1日起,使用过渡期临时号牌的电动二轮车将不得上道路行驶。过渡期内广大车主可以通过以旧换新、折价退车、拆解报废等方式积极主动置换和淘汰不符合标准的电动自行车。
如何办理电动自行车号牌
1、办理电动自行车正式号牌,需要到各登记服务网点、代办点现场办理,应携带车辆合格证、发票、个人身份证,并现场交验车辆;
2、办理临时号牌,可关注“菏泽交警”、“菏泽车管”微信公众号,在网上申领或到各登记服务网点、代办点现场办理。车主通过微信公众号自助申领的,填写车辆和车主信息,自助上传车辆合格证、发票、个人身份证、整车编码、车辆左后45°角照片,不需要交验车辆;现场办理的,需要携带车辆合格证、发票、个人身份证,并现场交验车辆。
本次电动自行车登记挂牌免费办理,号牌制作费用由同级财政承担。
哪些电动自行车可以挂牌?
(一)获得CCC认证证书的电动自行车,经核验车辆和资料
(二)符合条件的,予以注册登记,核发电动自行车号牌;
(三)2019年4月15日之前购买的符合旧标准的电动自行
车,具备脚踏骑行功能,且经核验车辆和资料符合条件的,予以注册登记,核发电动自行车号牌;
(四)对不符合上述两类情形的电动二轮车(电动摩托车除外),实行备案登记,发放临时号牌,有效期至2022年12月31日;但是存在以下情形电动自行车不予登记挂牌:
(1)车辆来历证明、产品合格证与车辆信息不符的;
(2)非法改装、拼装、篡改电动自行车的;
(3)电动自行车整车编码缺失、凿改的;
(4)属于电动二轮摩托车的;
(5)其他不符合法律、法规、规章规定的情形。

一、原绿牌可继续使用至2022年12月31日
根据《道路交通安全法》等法律法规规定,山东省电动自行车号牌是准予在山东省内道路上行驶的法定标志,各地前期推行的其他备案号牌发放工作一律停止。对各地已发放的绿牌按照尊重历史、群众自愿的原则组织换发全省统一号牌。群众不愿换发的,可继续使用至2022年12月31日。
二、 本次集中挂牌登记仅针对二轮电动自行车。三轮、四轮电动车、低速电动车、老年代步车等类型的车辆,待国家出台政策后,再按照规定开展相关工作。

一、对经查询未列入机动车产品公告,或未获得“CCC”认证的电动二轮车,外形、动力与摩托车十分相似的能否核发临时号牌?
答:不能通过外形来判断电动二轮车是“违标电动二轮车”还是电动摩托车。经核对车辆整车编码、合格证式样及《机动车产品公告》等,确认不属于公告摩托车车型的,可以核发临时号牌
二、整车编码弧形打刻或锈蚀无法完整拍照,应该怎么办?
答:对于整车编码弧形打刻的,可以拍摄两张或多张照片,能够确保完整识别即可,或采用拓印的方式获取完整的整车编码。对于整车编码部位锈蚀的,能够现场识别确认唯一性的可以办理;锈蚀严重无法识别的,先不予办理。
三、整车编码存在缺失、打磨、凿改等情形的能否办理登记挂牌?
答:上述情形无法确认车辆唯一性和合法来源,不予办理登记挂牌。
四、新国标电动自行车,无法通过扫描《合格证》二维码获取车辆信息的,如何办理?
答:涉嫌未取得CCC认证,原则上不予办理,建议车主与经销商协商解决。
经登录国家认监委网站(http:/cx.cnca.cn)等方式可以查询到认证信息,可以使用旧国标录入功能模块手工录入。
五、两辆电动自行车整车编码一致,登记时系统提示“该整车编码已存在”怎么办?
答:首先确认两辆车的数据是否信息采集录入错误,属信息录入错误的更正后办理。
无信息录入错误的,同一品牌且经核实确属厂家重复打刻的,在整车编码的前端加一位地市号牌代码字母处理,如:济南:A、青岛:B、淄博:C等。
六、对已经审核通过并发放号牌的,在业务抽查时发现不符合规定,应该如何处理?
答:抽查发现不合格情形可以通过补传照片整改的,监督管理岗负责联系车主重新补传照片,审核通过;
属于违规为电动摩托车、盗抢二轮车、非法改装二轮车、提供虚假的资料发放号牌的,应及时通知车主交回或上门追缴号牌,撤销登记信息,并倒查办理过程,落实责任追究。
七、部分车型号牌安装位置有不可拆卸的尾灯或异型螺丝,很难拆除,难以做到现场安装,怎么办?
答:告知车主找经销商协助安装,或加装辅助板架,或求助汽修厂自行处理。
八、正式号牌能否网上申请?现在是否可以提前实施带牌销售?
答:申请正式号牌需要进行实车核验脚踏骑行功能,必须现场办理。暂不实施销售网点带牌销售业务。
九、非法改装,用于载货的电动二轮车能否办理临时号牌?
答:座椅后部改装有超宽、超长的载货支架,明显用于运输货物的,不予办理。
十、代驾人员使用的可折叠电动自行车,没有安装号牌的位置和条件的可否办理?
答:可以办理,号牌安装问题由车主自行解决。
十一、共享电动自行车是否可以挂牌?
答:国家层面不鼓励发展共享电动自行车,三部委《关于加强电动自行车国家标准实施监督的意见》要求“按照国家有关政策要求,清理共享电动自行车”。如果地方政府支持发展的,可根据政府的相关文件办理,发放电动自行车号牌。
十二、已经在外省挂牌的是否还需要再挂牌?
答:已经悬挂外省号牌的,如果长期在我省使用,应当申请我省电动自行车号牌。
十三、整车编码不规范,有的不足10位,有的超过17位,怎么办理?
答:系统调整字符限制范围为:7至17位,超过17位的录入编码后17位,不足7位的在编码前边加“*”号代替。
十四、关于监督管理岗的设置。
答:各地要规范设置监督管理岗,加大事中、事后抽查力度,强化业务审核,规范业务办理,提高数据质量,及时发现并纠正违规办理发放正式和过渡期临时号牌问题。
来源:掌上菏泽

编辑:张兴宗
审核:许桂莲
如果您有什么值得关注的线索一定要告诉我们哦!
原标题:《巨野:6月1日起,无牌二轮电车不得上路!》

