车主注意!下午将迎来出行高峰,这些路段可能会堵↘
2020-04-30 16:31
广东
五一小长假将至
哪几天出行最方便?
哪些路段出行最顺畅?
小长假如何确保安全出游?
最全顺畅出行攻略!
各位小伙伴收好了!

今年“五一”期间
广东省公安厅交通管理局预判
4月30日、5月1日
省内各主要高速公路
将迎来出行高峰
省内短途出行方面:车流主要集中在珠三角往粤东、粤西、粤北各大旅游景点、度假区及各大城市周边农家乐、海滨公园等方向主干高速公路;
跨省出行车流主要集中在珠三角往湖南、广西、江西、福建方向各主干高速公路。


省公安厅交管局预测 :
“五一”假期道路的易堵时段为:
4月30日
16时至23时的出行高峰
5月4日、5日
15时至18时的返程小高峰
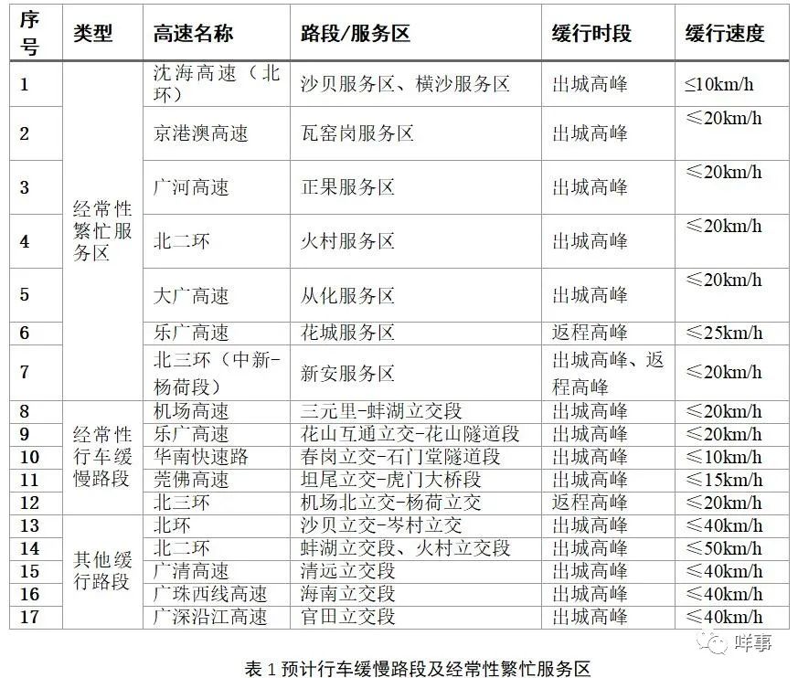
高能预警!
这些地方将是易堵点
↓↓
预测集中在珠三角周边高速公路,以广州、深圳、东莞、佛山为中心向周边地市辐射。
受疫情影响,机场高速、沙贝立交、虎门大桥、南沙大桥在“五一”期间除小长假前一天及最后一天外,总体通行将畅顺。
高峰期间易拥堵的路段主要有:
沈海高速(北惯出口至阳江服务区段)、沈海高速(巴江河特大桥至广清高速出入口段)、二广高速(石溪至下布隧道段)、二广高速(324国道出入口至269省道出入口段)、珠三角环线高速(四村立交至莲花山隧道段)、沈海高速广州支线(广州市边界至沙贝立交段)、广州环城高速(沈海高速广州支线出口至广清立交段)、广昆高速(富佛互通至蚬岗服务区段)、广州华南快速(石门堂隧道段)、京港澳高速(广汕公路出入口至京港澳高速出入口段)。


还有这些注意
↓↓











原标题:《车主注意!下午将迎来出行高峰,这些路段可能会堵↘》
特别声明
本文为澎湃号作者或机构在澎湃新闻上传并发布,仅代表该作者或机构观点,不代表澎湃新闻的观点或立场,澎湃新闻仅提供信息发布平台。申请澎湃号请用电脑访问https://renzheng.thepaper.cn。

