宁夏交警发布“五一”假期交通安全出行指引

致敬每一位劳动工作者
今年“五一”假期为5月1日至5月5日,放假5天。小长假期间阳光明媚、春暖花开,正值短途旅游和踏青访友的黄金时节。随着疫情防控形势持续向好,生产生活秩序逐步恢复,加之全国收费公路继续免收车辆通行费,预计小长假期间,宁夏境内本地中短途自驾游和客货运车流量将大幅攀升,特别是高速公路、城市主要道路和街区、景区周边道路易出现交通拥堵,肇事肇祸风险加大。

交通安全形势和特点进行分析研判
现发布交通安全出行指引
交通流量预判

小长假首个出行高峰:预计在4月30日(假期前最后一个工作日)16时至20时之间,受大量跨城市上班族返程回家、区内自驾游车辆出行影响,我区高速公路主要出入城市收费站及城市重要通道车流量将明显增多。
小长假期间出行高峰:预计在5月1日(小长假第一天)至5月4日(小长假第四天)上午8时至11时之间,本地境内中短途自驾出游车辆增多,长途客运和货运车流交织叠加,我区高速公路及景区周边道路、城市街区周边道路车流量将会增多,易出现交通拥堵。
小长假返程流量高峰:预计在5月4日(小长假第四天)至5月5日(小长假最后一天)15时至20时之间,受区内中短途自驾游返程车流与客货运车流交织叠加影响,我区高速公路和进出城市主要通道易出现交通拥堵。
易拥堵路段

1.易拥堵收费站:
银川南环、银川东、贺兰山路、平罗、沙湖北、吴忠、青铜峡、宁东主线、中卫、固原、泾源、泾河源、隆德、六盘山镇、花马池等高速公路收费站。
2.易拥堵高速公路:
福银高速:银川南至银川北立交路段、福银高速与京藏高速分岔口处(由北向南方向)、恩和枢纽至清水河枢纽段、桃山到同心段、桃山立交匝道处;
京藏高速:平罗至四十里店路段、青铜峡至吴忠(黄河大桥)路段、石喇叭立交路段(由南向北方向);
青银高速:银川东至河东机场路段、高沙窝至花马池路段。
3.车流量易饱和服务区:
京藏高速:关马湖服务区(东区)
福银高速:同心服务区、兴仁服务区
特别提醒:(1)因京藏高速新开通路段配套设施尚不完善,从银川往固原(由北向南)方向永宁服务区至同心服务区区间180余公里路段,以及从固原往银川(由南向北)方向同心服务区至关马湖服务区区间近130公里路段,尚无服务区无法停车加油及休息补给,请行经车辆提前做好长途行车准备。如油料充足,可通过新京藏线正常行驶;如油料不足或需休息调整,建议绕行福银高速(老京藏)在鸣沙、小洪沟服务区或在行经高速收费站下站补给休息。
(2)京藏高速宁蒙交界至银川北收费站(南北双向)区间100公里路段暂无服务区,区间内的惠农服务区和沙湖服务区因改扩建工程,暂时封闭未开通;行车途中如需休息或油料补给,请在行经高速公路收费站下站补给休息。
国省道路
车流量主要集中在城市重要高速公路出入通道、景区周边道路、商业街区周边道路,需要特别注意的是:
1.109国道:银川南绕城高速出口处、永宁望远段、石嘴山惠农区黄河大桥处、吴忠京藏高速立交桥(1285KM+500M)和1301KM旋风槽T型路口路段、中宁长山头高速路口与109国道交叉处,中宁石空镇十字路口路段及渠口街路段、同心兴仁十字路口(1463KM+500M)段和兴仁治超站(1468KM)路段。
2.344国道:石嘴山世纪大道与新110国道交叉路口(石银高速路口)路段、固原盐化工十字路口及杨朗治超站路段。
3.101省道:吴忠金积东门路段、固原盐化工十字路口和固胡路路段、海原李旺老街路段。
4.滨河大道:叶盛黄河大桥段。
高速公路施工路段

特别提醒:京藏高速公路平罗至四十里店段改扩建,具体绕行线路请关注宁夏交警或宁夏路网微信公众号内。
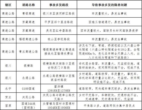
事故多发路段


交警提示

2.驾车出行前,请通过“宁夏交警”新浪微博或今日头条客户端(宁夏交警)、宁夏交通广播(FM98.4)、高德地图APP等渠道,及时了解最新路况信息,合理选择出行时间和路线。
3.出行前请提前关注微信平台国务院客户端小程序,小程序内新开通了高速应急服务功能,应急服务功能可以查找各个省份的高速公路收费站、服务区及服务区开放状态和服务事项,也可以查找所在高速各检疫站信息,并提供应急电话服务。
4.驾车出行时,请保证精力充沛,严格遵守交通法规,系好安全带,严禁超速行驶、分心驾驶(接打手机、驾车抽烟)、违法停车、超员超载、疲劳驾驶及酒后驾驶;遇交通拥堵时,要服从交警指挥,遵守行车秩序,切勿随意变道或争道抢行;行经转弯或坡道处,请勿违法超车或停车,严禁占用对向车道逆向行驶;在视距不良路段要及时鸣笛并减速慢行,做好避让停车准备;严禁占用高速公路应急车道,以免影响警用车辆及救援车辆执行任务。
5.发生交通事故或车辆故障需要停车时,务必谨记9字警句:“车靠边、人撤离、即报警”。即:立即开启危险报警闪光灯,将车辆移至不妨碍交通的地方停放(高速公路上要将车辆移动至紧急停靠带内),车辆难以移动的应当持续开启危险报警闪光灯,并在来车方向(高速公路上在来车方向150米以外)设置安全警告标志;车上人员立即撤离至安全地带或右侧护栏外;待安全撤离后及时报警(报警电话110,高速公路报警电话0951-12122)。
宁夏交警祝您:
假期愉快,出行平安!
原标题:《宁夏交警发布“五一”假期交通安全出行指引》

