诚聘英才 | 南昌大学2020年度人才招聘公告

学校地处“英雄城”南昌市,拥有前湖、青山湖、东湖、鄱阳湖4个校区,其中前湖主校区占地面积4321亩,校舍建筑面积150万平方米。

党和国家领导人、教育部和江西省委、省政府高度重视学校的建设与发展。2008年10月,习近平同志视察学校时深情寄语“南昌大学前景无限”。2016年2月,习近平总书记再次亲临学校视察,就高校科研创新和人才培养发表重要讲话,并勉励学校走创新发展之路,希望当代大学生珍惜韶华,用青春铺路,让理想延伸。


(数据截止时间:2019年11月)


杰出人才
1.招聘条件
①杰出人才:国际知名科学技术奖项获得者;或国家最高科学技术奖获得者;或中国科学院院士、中国工程院院士,或国外相同层次的院士;或人文社科领域国内外公认的拔尖人才;
②具有组织、策划重大科研计划项目的经验,并取得标志性研究成果,在经济社会发展重大战略问题研究上具备突出的统筹规划能力;
③对学科建设和科学研究工作有创新性构想,能够引领相关学科群保持或赶超国内领先、国际先进水平。
2.工作生活条件
①以杰出人才为核心,组建学术团队,配备工作秘书;
②提供必要的实验与办公用房;
③协商确定薪酬待遇、安家费、购房补贴、科研启动经费及支付方式;
④提供人才周转房一套;
⑤妥善安排配偶工作,根据实际情况不能解决配偶工作的,学校提供一次性生活补贴5~6万元;为子女提供小学至高中的一条龙优质教育资源;
⑥学校附属三甲医院提供优质的医疗保障服务。

学科领军人才
1.招聘条件
①学科领军人才I类:“国家海外引进计划”创新人才长期(全职)项目入选者;或“长江学者”特聘教授;或“国家特支计划”杰出人才和领军人才(含教学名师)入选者;或中科院“百人计划”(A类)入选者;或国家科技重大专项、重点研发计划(含原“973”、“863”计划)、国家自然科学基金委重大项目、创新研究群体、科学仪器研制项目、重大研究计划(集成类)的项目负责人;或“国家杰出青年科学基金”获得者;或国家科技奖励获得者(排名第1);国家教学成果一等奖获得者(排名第1);或国际权威科研大奖的获得者(排名前2);或在成果转化方面取得国际、国内公认杰出成就的知名学者;或就职于海外著名大学的教授、海外著名研究机构的资深研究员;中国社会科学院学部委员、荣誉学部委员;
学科领军人才II类:“国家海外引进计划”青年项目入选者;或“国家特支计划”青年拔尖人才入选者;或“国家优秀青年科学基金”获得者;或“长江学者”青年学者;或“百千万人才工程”国家级人选;或中科院“百人计划”(B、C类)入选者;或国家科技奖励获得者第2、3名;或在成果转化方面取得国际、国内公认重大成就的知名学者;或海外著名大学(研究机构)的终身教授(研究员)、特别优秀的副教授及相应层次者;或国家级重点学科负责人;或国家级科研平台负责人;或“2011协同创新中心”负责人;或教育部创新团队负责人;或人文社科领域公认的优秀学科领军人才以及相应层次者,或“五个一工程”获奖者,或入选中宣部文化名家暨“四个一批”人才,或茅盾文学奖获得者。
②已取得国内同行认可的重大科研成果;
③具有统筹学科发展规划,带领本学科保持和赶超国内先进水平的能力。
2.工作生活条件
①以学科领军人才为核心,组建学术团队,配备学术助手;
②提供必要的实验与办公用房;
③协商确定薪酬待遇、安家费、购房补贴、科研启动经费及支付方式。
④提供人才周转房一套;
⑤妥善安排配偶工作,根据实际情况不能解决配偶工作的,学校提供一次性生活补贴;为子女提供小学至高中的一条龙优质教育资源;
⑥学校附属三甲医院提供优质的医疗保障服务。

学科方向带头人
1.招聘条件
①现就职于海外知名大学助理教授及以上职位或其他相应职位者;或近5年在国际国内著名刊物上发表过具有重要影响的学术论文;或获得国家或省级重要的教学、科研奖项;或国家级重点学科各方向的带头人;或教育部及其它部(委)科研平台的负责人;或国家自然科学基金委创新研究群体的主要负责人;或教育部创新团队各方向的带头人;或主持国家级的重要科技项目、文化建设工程项目者;或为国家经济社会发展做出重要贡献者;
②具有发展潜力,对本学科建设具有创新性构想,具有保持或赶超本领域国内先进水平的能力。
2.工作生活条件
①根据科研工作需要灵活组建学术团队;
②提供必要的实验和办公用房;
③协商确定薪酬待遇、安家费、购房补贴、科研启动经费及支付方式;
④提供人才周转房一套;
⑤妥善安排配偶工作,根据实际情况不能解决配偶工作的,学校提供一次性生活补贴;为子女提供小学至高中的一条龙优质教育资源;
⑥学校附属三甲医院提供优质的医疗保障服务。














1.一般应具有高水平院校、科研院所、海外知名大学全日制研究生学历、博士学位或正高职称人员,且第一学历要求具有高水平院校全日制本科学历、学士学位,各学习阶段所学专业相近或相关,有海外学习或研究背景一年以上人员优先录用,业绩特别突出者可适当放宽。
2.除特别说明外,博士年龄原则上要求,理工医科32周岁以下,人文社会科学35周岁以下,业绩特别突出者年龄可适当放宽。正高45周岁以下。

1.报名时间
自即日起至2020年12月31日岗位招满为止。
2.报名方式
凡有意应聘者,请登录南昌大学人事处网站人才招聘系统http://zpjob.acabridge.cn/school/526 (学术桥)
报名,报名须先注册个人账号,再选择岗位投递简历及有关证明材料(含基本情况、教育背景、工作经历和业绩成果等)。

①应聘者将简历及有关业绩材料一道制成压缩包后上传,每个压缩包大小不宜超过5M;
②如需发送电子邮件可发至人事科邮箱,地址附后。投送要求:邮件主题及附件请注明:毕业院校、姓名学历、所学专业、拟应聘学院及具体岗位(例如:某某大学+王某某博士+中国语言文学专业+应聘人文学院教师岗位);
③请应聘者认真如实填写和提交相关材料,若因提供材料不实所引发的后果,由应聘者本人负责。
4.学校人事处联系方式
联系人:杨老师 吴老师
联系电话:(0791)83969074
E-mail: rscrsk@ncu.edu.cn

用人单位根据需要采取笔试、面试、讲课、专业技能操作考核等一种或多种形式进行考核,应聘者要求身心健康。择优录取,考核时间、地点由用人单位另行通知。

1.根据考核结果,按岗位招聘人数1:1的比例择优确定健康检查人员。
2.在我单位指定的地点进行健康检查,检查标准参照《江西省申报认定教师资格人员体检办法(试行)》(赣教发〔2010〕09号)和学校相关规定执行。

1.用人单位将拟录用人员基本情况、岗位等相关信息在本单位范围内进行公示,公示期一周。
2.用人单位将拟录用人员提交的应聘材料、考核材料、思想政治和业务能力考察公示材料、党政联席会议或领导班子会议的审核意见材料等报人事处,经人事处处长办公会审核后,校内公示三天(含思想政治和业务能力考察材料)。

1.考核、检查合格,并经公示无异议后,报学校审批通过,办理相关入职手续。
2.通过公开招聘招收的新进人员,符合学校文件规定的可按国家事业编制调入或接收,在本单位纳入编制管理。

No.1
高层次人才待遇
具体待遇面议。

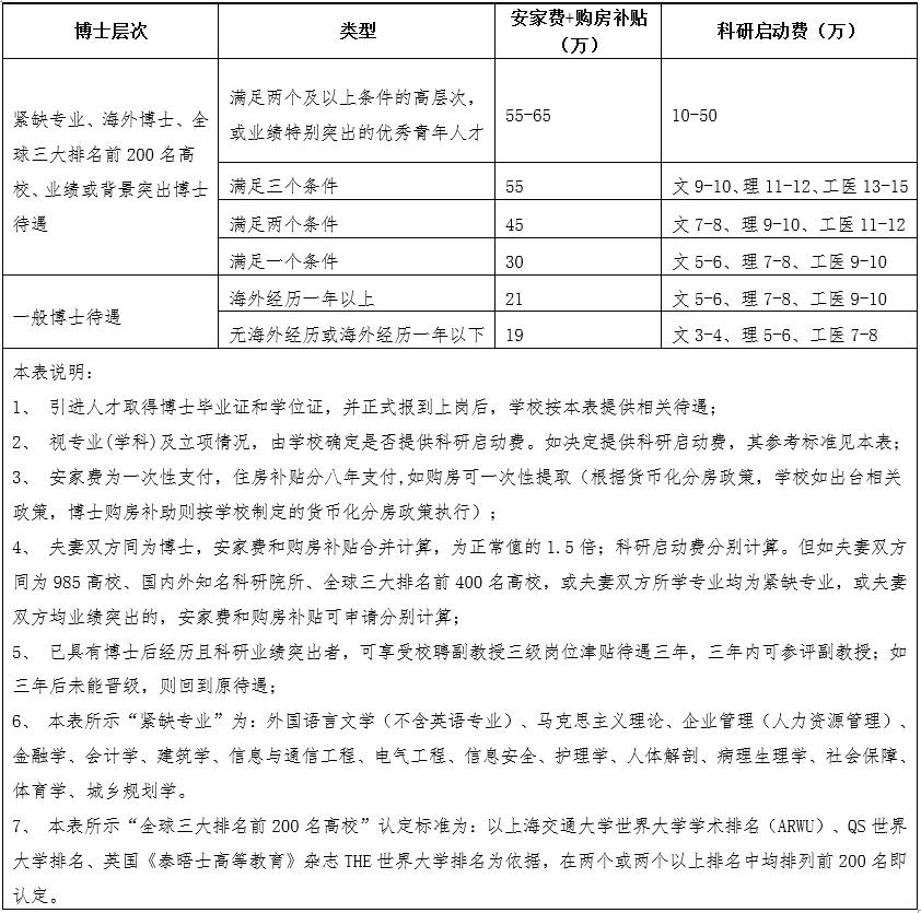
优秀博士人才待遇(税前)


博士后专职科研人员享受的有关待遇
学校现有材料科学与工程、食品科学与工程、机械工程、临床医学、环境科学与工程、生物学、管理科学与工程、化学工程与技术、力学、化学、马克思主义理论等11个博士后科研流动站。面向国内外公开招聘博士后专职科研人员,欢迎广大优秀博士毕业生来校开展博士后研究工作。
1.实行年薪制,年薪25-35万元,为期三年。具体待遇由申请人与设岗学院(部)商议。
2.享受学校在职非事业编制人员相同的社会保险。
3.学校提供过渡性住房一套。子女教育可参照学校教职工子女,在南昌大学附属中小学和幼儿园入学入托。
4.出站考核优秀者,可在当年按照工作程序录用为学校正式教师。其参加工作时间从进站之日起计算,博士后期间的科研成果可以作为将来职称评定业绩。
来源 | 人事处
原标题:《诚聘英才 | 南昌大学2020年度人才招聘公告》

