@邯郸人,机关+事业单位!最新招聘岗位来了
招聘速览
>河北经贸大学2020年招聘博士公告
>河北省儿童医院2020年公开招聘工作人员公告
>邢台市疾病预防控制中心应对疫情公开招聘工作人员公告
>邢台市桥东区2020年青年就业见习岗位
>威县第一中学招聘教师公告
>唐山银行2020年度社会招聘启事
>2020年任丘村镇银行员工招聘公告
>邯郸银行秦皇岛分行2020年校园招聘公告
>平乡县自来水供应公司2020年公开招聘工作人员公告
>秦皇岛市第四医院2020年度公开招聘编制外卫生专业技术人员招聘启事
>关于为遵化市公安局招聘劳务派遣警务辅助人员的公告
>中国铁路兰州局集团有限公司招聘2020届大学本科及以上学历毕业生公告(二)
>中国铁路沈阳局集团有限公司招聘2020年大专(高职)毕业生公告(二)
河北经贸大学2020年招聘博士公告
一、学校基本情况
河北经贸大学是河北省重点建设的骨干大学,是一所以经济学、管理学、法学为主,兼有文学、理学、工学和艺术学的多学科财经类大学。
二、招聘基本条件
1.拥护党和国家的各项方针政策,遵纪守法,具有较强的责任心、良好的道德品质和踏实勤恳的工作态度。
2. 热爱教育事业,恪守学术规范,遵守师德规范,愿为学校的建设与发展服务。
3.具有较为扎实的基础理论功底,在校学习期间成绩优良;具有较强的教学科研能力和良好的专业素养,能够履行相应岗位职责。
4.身心健康,具备胜任工作的心理和体能素质。
5.符合岗位工作应具备的学历学位、学科专业、年龄及相应的各项资格条件、证书要求。
6.符合事业单位公开招聘工作人员的有关条件和要求。
三、招聘岗位条件
招聘岗位及条件见附件1。

被录用的人员享受河北省事业编制待遇;专职教师和科研人员根据引进层次可以享受15万至150万的购房补贴,5万至100万科研启动费,内聘高级职称等待遇,配偶符合学校规定,可以正式在编解决配偶工作问题。
五、招聘程序及招聘方式
1.报名。应聘专职教师和科研人员的博士请将招聘教职工信息登记表(附件2)发至相应用人部门的邮箱,并附所发文章的电子版,已经取得博士毕业证和学位证的,同时将博士毕业证和学位证电子版一并发送;应聘行政岗和辅导员岗位的博士请将招聘教职工信息登记表(附件2)发送至rscqz@126.com。
2.选拔方式。本次招聘采取单位选聘形式,教师和科研岗位的选拔形式为试讲,主要测试应聘者的授课能力、专业知识、业务能力和科研能力,试讲由相关教学单位组织;行政岗和辅导员岗的选拔形式为面试,由人事处会同相关用人部门组织。若上级组织人事部门对人才招聘有具体要求的,执行其规定及学校的相关要求。
学校为应聘的博士报销来回路费,并统一安排住宿。
六、有关要求
根据《事业单位人事管理条例》(中华人民共和国国务院令第652号)相关规定,拟录用人员或引进的人才必须与学校订立聘用合同,期限一般为5至8年。属于特殊情况的,按双方协议或相关文件执行。
本公告由河北经贸大学人事处负责解释。
招聘咨询电话:0311-87655645;18931993309(微信同号)
联系人:王坤
详情登录
https://rsc.heuet.edu.cn/info/1068/2634.htm
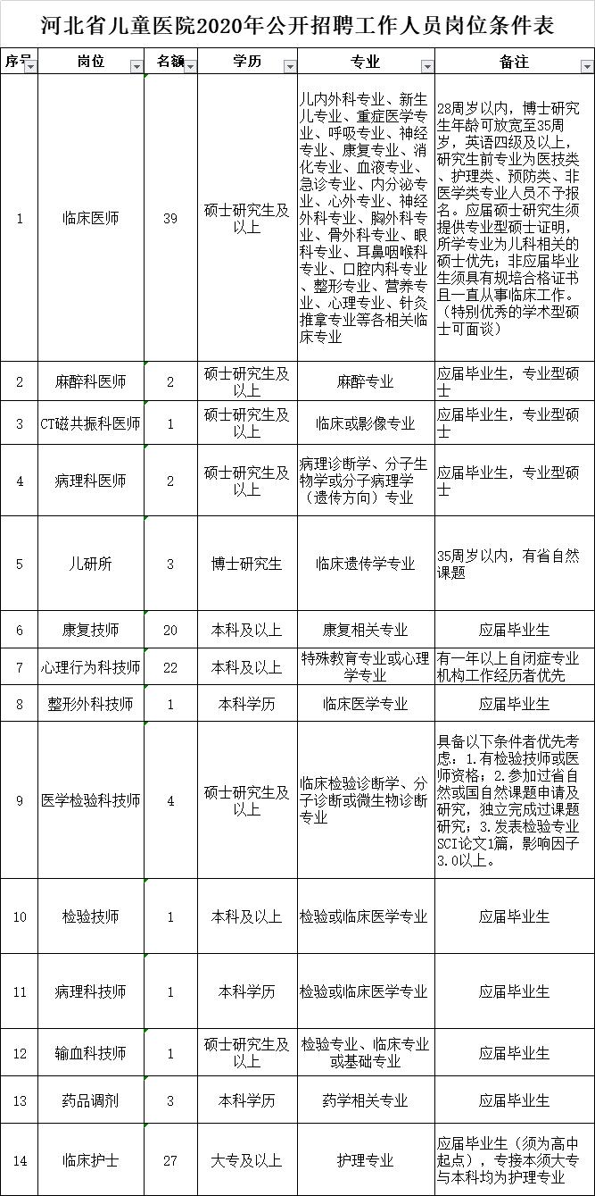
河北省儿童医院2020年公开招聘工作人员公告
根据我院工作需要,经院党委会研究,现面向社会公开招聘工作人员。现将有关事项公告如下:
一、招聘原则
坚持德才兼备,贯彻民主、公开、竞争、择优的原则,实行公开招聘,在考试、考核的基础上择优聘用。
二、招聘岗位及要求
详见河北省儿童医院2020年公开招聘工作人员岗位条件表(附件1)

1.报名方式:报名采取网上报名方式,由河北省儿童医院组织人事处受理。
2.报名时间:即日起至2020年4月17日17:30分止。
3.招聘范围:
招聘对象须为全国普通高等学校非定向毕业生(不含委培、部队院校);其中岗位要求为应届毕业生的,仅限2020年全国普通高等学校毕业生(不含两年择业期内的未就业非应届毕业生),2020年8月前须取得报到证、毕业证书以及与最高学历对应的学历学位证书。
报名人员在校期间所修课程必须全部合格。
4.报名者须符合以下条件:
(1)具有中华人民共和国国籍,遵守中华人民共和国宪法和法律;
(2)具有良好的品行和职业道德,符合岗位要求的工作能力和正常履行职责的身体条件;
(2)具有报考职位所要求的学历、专业和要求的基本条件;
(3)所有岗位学历要求的学习经历均须为国办院校统招全日制学校,社会力量办学、对口招生的除外。
5.报名材料及提交方式
报名者须将以下材料的电子版、扫描件或照片,按照下列顺序发送至电子邮箱seyzzrsc @163.com,报名资料不全者资格审核不予通过。
应聘者须如实提交有关信息和材料,凡本人填写信息不真实、不完整或填写错误的,责任自负;弄虚作假的,一经查实即取消考试资格或聘用资格。
(1)报名者须下载并填写《河北省儿童医院2020年公开招聘工作人员报名表》(附件2),附近期免冠一寸照片,申报岗位一栏须写清岗位序号及岗位名称;(Word文档)
(2)身份证正反面;(扫描为一个PDF文档)
(3)研究生及以上学历人员须提供硕士研究生学历前的毕业证和学位证、研究生期间的学生证、研究生课程成绩单(加盖印章)、英语四六级考试合格成绩单;(扫描为一个PDF文档)
(4)大专和本科学历人员提供普通类高中毕业证、入学招生底册(从学校档案室或河北省教育考试院获取并加盖印章)、大专或本科学生证、大专或本科成绩单、英语四六级合格成绩单(其中专升本或专接本人员须提供专科毕业证);(扫描为一个PDF文档)
(5)规培合格证书(应届硕士毕业生须提供培养单位加盖公章的专业型硕士证明);(扫描为一个PDF文档)
(6)非应届毕业生须提供工作单位开具的工作证明;(扫描为一个PDF文档)
(7)有资格证书的提交相关资格证书。(扫描为一个PDF文档)
四、注意事项
(1)本次公开招聘每位考生只能报考一个岗位,请写清楚具体报考的岗位。
(2)本次公开招聘考试将以河北省儿童医院官方网站(http://www.hbpch.com/)发布公告、电话或短信的形式通知,请考生关注我院官网,认真填写联系方式,并保持所留联系电话的畅通,以便通知有关事宜,招聘过程中,未能进入下一环节的考生,将不再电话告知。
(3)本次招聘不接受其他形式报名,填写个人信息务必真实准确,一旦提交无法修改。
五、咨询电话
组织人事处:0311-85911097 联系人:隋老师
详情登录
http://www.hbpch.com/yydt/show-106.html
邢台市疾病预防控制中心应对疫情公开招聘工作人员公告
为满足事业单位用人需求,根据《河北省事业单位公开招聘工作人员暂行办法》(冀人社发〔2011〕9号)和《河北省人力资源和社会保障厅关于转发
<关于切实做好新型冠状病毒感染的肺炎疫情防控期间事业单位人事管理工作有关问题的通知>的通知》(冀人社发〔2020〕2号),结合邢台市疾病预防控制中心2020年度招聘计划和疫情防控期间岗位空缺情况,经批准,面向社会公开招聘工作人员12名,现将有关事项公告如下:关于切实做好新型冠状病毒感染的肺炎疫情防控期间事业单位人事管理工作有关问题的通知>一、招聘原则和方式
按照德才兼备的用人标准和民主、公开、竞争、择优的原则面向社会公开招聘工作人员。通过面试、考察等程序择优聘用。
二、招聘条件、岗位、人数
(一)应聘人员应具有以下基本条件
1.户籍在邢台地区范围内;
2.遵守宪法和法律,具有良好的品行和职业道德;
3.普通全日制本科及以上学历(不含专接本),本科年龄要求25周岁以下(1994年3月19日以后出生),硕士研究生年龄要求30周岁以下(1989年3月19日以后出生),博士研究生年龄可放宽至40周岁以下(1979年3月19日以后出生);
4.具有与招聘岗位要求相适应的专业技能条件和身体条件;
5.志愿加入到抗击疫情工作中;
6.岗位要求的具体条件详见《2020年度邢台市疾病预防控制中心应对疫情公开招聘工作人员岗位信息表》(附件1)。
凡涉及到年龄、户籍、工作时间等需要确定时间的,计算日期截止到2020年3月19日。
三、招聘程序
(一)发布信息
2020年3月19日在邢台市人力资源和社会保障局网站、邢台市卫生健康委员会网站、邢台市卫生健康委员会和邢台市疾病预防控制中心微信公众号发布招聘公告。
(二)网上报名及资格审查
1.报名时间为2020年3月20日9:00至2020年3月26日24:00。报名截止时间前,未能将报名信息或按要求修改后的报名信息发送至指定邮箱的,报名信息无效。
2.报考人员通过E-mail方式报名,每人限报考一个岗位,填写《2020年度邢台市疾病预防控制中心应对疫情公开招聘工作人员报名表》(附件2)连同资格审核相关证明材料扫描压缩打包(压缩文件务必以“姓名+岗位代码+报考专业”的格式命名)发送至指定邮箱(xtcdchr@163.com) (邮件主题为“姓名+岗位代码+报考专业”)。对报名信息不完整、填写错误或未发送到指定邮箱造成未能成功报名的,责任自负。请考生保持报名时所留联系电话的畅通,以便及时接到通知(一般在24小时内通知审核结果)。
资格审核需提交的材料包括:
(1)2020年度邢台市疾病预防控制中心应对疫情公开招聘工作人员报名表;
(2)有效居民身份证(二代)正反面;
(3)户口本(户主页和本人页);
(4)毕业证;
(5)学位证;
(6)学信网打印的《教育部学历证书电子注册备案表》;
(7)以“姓名+岗位代码+报考专业”命名的近期清晰彩色标准证件照;
(8)取得职称资格证的,须提供资格证原件,其它证明材料无效;
(9)岗位要求的其他证明材料。
3.报名实行严格的自律机制,考生必须对提交审核的报名信息的真实性、完整性负责。拟聘用人员上岗时,以上证件和材料均需提供原件进行核查。与网上报名时填报情况不一致,不符合应聘条件的考生,取消其聘用资格,对严重弄虚作假行为要追究其责任。
(三)面试
采取结构化面试的方式进行(面试时间、地点另行通知)。面试成绩实行百分制,采用“体操打分”方法,去掉一个最高分和一个最低分,其他分数的平均分(保留小数点后两位)为面试成绩。面试成绩相同的,按以下顺序进入考察、体检:①有相关专业工作经验;②中共党员;③取得相关专业技术资格级别较高;④学历学位较高。如果以上条件均相同,都进入考察,根据考察结果择优聘用。面试合格分数线为60分,低于60分者为不合格,不得进入考察、体检。
(四)考察、体检
面试结束后,在邢台市人力资源和社会保障局网站公布面试成绩,按照招聘人数与考生1:1的比例按面试成绩由高到低的顺序确定进入考察人选。进入考察环节的拟聘用人员需立即上岗,48小时内不能到岗的考生取消聘用资格,后续人员按面试成绩由高到低依次递补。对拟聘人员在工作中进行考察,考察不合格的不予聘用;考察合格的,参照公务员招录体检标准统一组织体检,由于个人身体原因体检不合格的,不予办理聘用手续,后果由考生个人承担。
(五)公示、聘用
根据考察、体检结果确定拟聘用人员名单,由市卫生健康委报市人力资源和社会保障局审核后,在邢台市人力资源和社会保障局网站公示7个工作日。经公示无异议的,或有异议经核实不影响聘用的,按规定程序办理招聘手续。
凡考生未在规定时间内按要求参加证件审核、面试、考察、体检等情况的,均视为自动放弃应聘资格;资格审核贯穿招聘工作全过程,在任何环节,发现考生不符合招聘条件,弄虚作假的,取消应聘资格,问题严重的要追究责任。
四、其他事项
在公开招聘过程中发现的违纪违规行为,按照《事业单位公开招聘违纪违规行为处理规定》(人社部令第35号)处理。
严格执行《事业单位人事管理回避规定》(人社部规〔2019〕1号)相关规定,应予回避的人员必须予以岗位回避和履职回避。
咨询电话:0319-8319009,0319-8319008
监督举报电话:0319-5215893
2020年3月19日

https://mp.weixin.qq.com/s/8vhnEvigmteZLQeWDlY3hA
邢台市桥东区2020年青年就业见习岗位
报名范围:
1.毕业2年内离校未就业全日制普通高校毕业生。
2.16-24岁失业青年,失业青年名下无注册营业执照。
见习待遇:
见习期间,每月可领取不低于当地最低工资标准的基本生活补助,见习单位为见习生购买人身意外伤害保险,见习期限为3-12个月。
报名材料:
1.《就业创业证》证号。
2.毕业证原件、复印件3份
3.身份证原件、复印件3份
4.填写《邢台市就业见习申请表》3份,均粘贴照片(申请表可登录邮箱下载:xtqdjyjx@163.com,邮箱密码:abc123)
报名地址:
桥东区顺德南路与新兴东大街交汇巨业大厦8楼桥东区就业服务局
报名时间:3月18日起
联系电话:3283322



https://mp.weixin.qq.com/s/bHAzc1x2lHvKo8utWC6ykA
威县第一中学招聘教师公告
一、招聘学科及人数
语文5人,数学2人,英语3人,物理1人,化学1人,生物6人,政治2人,历史1人,地理5人。
二、招聘条件
1.身心健康,热爱教育事业,事业心和责任感强,遵纪守法,品行端正。
2.全日制普通高校毕业生,要求大学本科及以上学历,具备与应聘岗位相对应的专业及教师资格证书、普通话证书等。
3.大学学习期间成绩优秀,担任学生干部的优先。
4.年龄不超过35岁,有从教经验者优先。
三、报名和录用方法
1.有诚意自愿到我校应聘的教师填写《威县第一中学招聘教师报名表》(见附件),应聘者请将填好的《报名表》、本人简历及各种荣誉证书照片发至邮箱zq****@126.com。邮件主题注明:应聘学科+姓名+毕业学校。
2. 简历初审通过后,安排面试、试讲。
四、待遇
1.经学校考核后聘任的教师,与学校签订聘用合同,合同期一年,合同期满经双方同意可续签合同。
2.被录用教师前3个月享受实习工资,实习期满后,经考核合格者,与正式在岗教师在同样参加工作时间、同样学历的情况下享受相同的工资和其他福利待遇,办理相关保险。
3.一经通过县人事部门组织的入编考试,可入事业编制,享受县财政待遇。
联系方式:
地址:河北省威县第一中学
邮编:054700
咨询电话:0319-6162002 189****1912 13932915637
邮箱:zq****@126.com
联系人:赵老师
详情登录
https://hbwxyz.30edu.com.cn/article/bf728d60-dc9c-44c4-87fd-877c1ad490d2.shtml
唐山银行2020年度社会招聘启事
唐山银行股份有限公司(以下简称“唐山银行”)成立于1998年,是一家区域领先的国有控股股份制商业银行。
现根据我行发展需要进行2020年度社会招聘,具体招聘信息如下:
一、招聘岗位

自本招聘启事发布之日起至2020年3月22日。
三、报名方式
应聘人员网申报名请扫描下方二维码进入“招聘岗位”栏,点击招聘岗位进行申请:
注:本次报名不接受纸质简历,请通过PC端或移动端在线投递!报名审核通过者,我行将通过电话或短信方式通知笔面试时间,请保持手机畅通,并及时查看公告。
四、应聘流程
投递简历→简历筛选→(在线)笔试→初面→终面→拟录用通知→入职体检→正式录用。
五、管理待遇
1.正式录用人员与我行签订三年期劳动合同,试用期六个月。
2.薪资待遇详见招聘岗位,转正一年后并入我行薪酬考核体系,保险福利待遇同我行正式员工。
六、其他
1.所有个人资料必须真实准确,如有虚假信息,将取消申请人申请资格。
2.当您的联系方式变更时,请及时更新信息,这是我们跟您联系的重要渠道。
3.我行招聘不收取任何费用,谨防上当受骗!
4.招聘进程等更多信息请持续关注唐山银行官网!
详情登录
http://www.ts-bank.cn/tsbank/ppgs/cpyc/shzpgg/468848/index.html
2020年任丘村镇银行员工招聘公告
任丘村镇银行股份有限公司是经中国银行保险监督管理委员会批准设立的新型地方性金融机构。我行以“立足城乡、服务三农、支持中小微企业”为宗旨,积极支持任丘市地方经济和社会事业发展。现根据发展需要,面向高校公开招聘德才兼备、爱岗敬业、勇于创新、严于律己的业务岗位人员。招聘条件及要求如下:
一、招聘条件
招聘条件应聘人员原则上需具有任丘市户籍,特别优秀的可适当放宽至其他地市户籍。
二、招聘岗位
(一)综合柜员(5人)
1.年龄28周岁以下,毕业三年以内(含三年),境内外高等院校全日制大学专科及以上学历,特别优秀者可适当放宽条件;
2.身体健康,品行端正,无不良记录;
3.形象良好,具有较强的沟通表达能力,良好的团队意识、服务意识和责任意识,服从单位安排。
(二)客户经理(15人)
1.年龄30周岁以下,毕业五年以内(含五年),境内外高等院校全日制大学专科及以上学历,具有相关从业经验者可适当放宽条件;
2.身体健康,品行端正,无不良记录;
3.具有较强的工作责任心和吃苦耐劳精神,具备良好的沟通能力、组织协调能力和团队合作意识。熟悉金融法律和信贷业务,具有金融从业经历的人员优先。
三、招聘程序
(一)官网报名
1.应聘者登录我行官方网站(www.renqiubank.com),点击重要公告—《2020年任丘村镇银行员工招聘公告》,下载并按要求完整填写《任丘村镇银行员工招聘报名表》,连同身份证、毕业证、学位证、学信网打印的《教育部学历证书电子注册备案表》、户籍证明、专业技术职称证书、工作证明等扫描件打包压缩文件,文件名称以“应聘者姓名”命名,发至任丘村镇银行招聘邮箱(rqczyhzhaopin@163.com)。
2.报名时间
2020年3月16日至2020年4月15日。
(二)初选。我行将对应聘者进行初选,并确定参加考试人员名单。
(三)考试。初选人员参加我行统一组织的笔试和面试。
(四)体检。我行将组织考试通过人员进行体检。
(五)录用。我行将择优录用应聘者。相关说明:本行将通过短信或电话与应聘者联系,请保持通信畅通。未通过审核者,本行不再告知。本行对应聘资料保密,恕不退还。
四、入职管理
本次招聘人员初期为劳务派遣人员,具体管理将参照《任丘村镇银行劳务派遣人员管理办法(暂行)》执行。任丘村镇银行将为聘用人员提供在当地同行业具有竞争力并具有成长性的薪酬福利待遇。派遣人员达到预备期条件且在我行工作满一年后,经考核合格可转为我行正式员工。
五、其他事项
1.应聘者应保证所提供资料的真实性,对弄虚作假者一经发现不予聘用。
2.任丘村镇银行有权根据岗位变化及报名情况等因素,调整或取消个别岗位的招聘工作,并对本次招聘享有最终解释权。
3.本公告未尽事宜由任丘村镇银行负责解释。
联系人:黄女士、郭女士
联系电话:0317-3376209
详情登录
http://www.renqiubank.com/plus/view.php?aid=321
邯郸银行秦皇岛分行2020年校园招聘公告
一、招聘岗位:综合柜员
二、招聘对象:2020年应届本、硕毕业生
三、工作地点及招聘人数:
市区10人左右。
本次招聘为定向招聘,录用后需在所报支行、柜员岗位工作不少于5年(除行内公开选拔外)。要求户籍或生源地来自秦皇岛地区,或共同生活的父母、配偶在秦皇岛地区有固定工作和居住地。
四、应聘条件:
(一)全日制本科及以上学历,经济类、管理类、计算机类相关专业(不含专接本、专升本、民办、自考);
(二)在校期间品学兼优,无受处分、考试作弊等不良记录,遵纪守法,诚实守信,具有良好的个人品质和职业道德,无违法违纪等不良记录;
(三)身体健康,有较强的语言表达能力;
(四)不抽烟、不酗酒、无网瘾,无不良嗜好;
(五)考生本人或直系亲属(配偶、父母)在我行没有不良记录(贷款逾期欠息,被开除辞退,主动离职等)。
五、应聘方式:
(一)登录邯郸银行网站www.hdcb.cn下载并完整填写《邯郸银行秦皇岛分行应聘报名表》和《邯郸银行秦皇岛分行报名信息一览表》。
(二)将《邯郸银行秦皇岛分行应聘报名表》《邯郸银行秦皇岛分行报名信息一览表》电子版和学习期间成绩单扫描件用WinRAR软件打包成压缩文件,按照“xx支行-校招-姓名-毕业院校-专业”格式命名,例如:秦皇岛市区-校招-张三-北京大学-金融学,发送至邮箱:handanbanklc@163.com。
(三)此次招聘采用网上报名的方式进行。
六、时间安排:
(一)报名时间:2020年3月13日(周五)8:00至2020年3月26日(周四)18:00。
(二)根据疫情情况安排笔、面试时间等,相关信息请应聘者及时关注我行网站并随时保持通讯畅通。
七、招聘程序:包括报名、初选、笔试、面试、证件审核、体检、培训、签约录用等步骤。
八、其他事项:
(一)邯郸银行承诺坚持公开、公正、公平优选人才,应聘人员不得为谋求受聘请托各种关系,一经发现即取消应聘资格;
(二)应聘人员应对应聘信息的真实性负责,如与事实不符,我行即取消其录用资格;
(三)我行未委托任何单位代理招聘工作,不对应聘者收取任何费用;
(四)联系电话: 0335-4018085
详情登录
https://www.hdcb.cn/hdyh/html/1/3/35/1290.html
平乡县自来水供应公司2020年公开招聘工作人员公告
平乡县自来水供应公司是平乡县人民政府所属的国有独资企业。因工作需要,现面向社会公开招聘工作人员9名,具体事项公告如下:
一、招聘原则
坚持德才兼备和民主、公开、竞争、择优的原则,采取考试与考察相结合的方法择优聘用。
二、招聘计划及岗位
本次招聘工作人员共9名,具体工作岗位为给排水人员2名、设备管理人员5名、水质化验人员2名。

(一)应聘人员应具备以下基本条件
1.具有中华人民共和国国籍;
2.年龄在30周岁以下(1990年3月18日以后出生),研究生学历的可放宽到35周岁以下(1985年3月18日以后出生);
3.遵守宪法和法律;
4.具有良好的品行和职业道德;
5.具备与招聘岗位要求相适应的其他资格条件(详见招聘岗位具体条件要求);
6.适应岗位要求的身体条件。
(二)不在招聘范围人员
1.现役军人。
2.试用期内的公务员和事业单位人员。
3.在读的全日制普通类高校非应届毕业生。
4.未经本单位及其主管部门同意报考的公务员和事业单位工作人员。
(三)公开招聘工作实行回避制度
报考人员不得报考聘用后即构成回避关系的招聘岗位,回避关系参照《邢台市事业单位公开招聘工作人员实施办法》第四十条关于“凡与聘用单位负责人员有夫妻关系、直系血亲关系、三代以内旁系血亲或者近姻亲关系的应聘人员,不得应聘该单位人员的秘书或者人事、财务、纪律检查岗位,以及有直接上下级领导关系的岗位。”聘用单位负责人员和招聘工作人员在办理人员聘用事项时,涉及与本人有上述亲属关系或者其他可能影响招聘公正的,也应当回避。
四、招聘程序
(一)发布公告
2020年3月18日通过邢台人事考试网(http://www.xtrsks.com)面向社会公开发布招聘信息。
(二)网上报名和资格审查
1.报名时间:2020年3月21日9:00至3月25日17:00。
交费时间:2020年3月21日9:00至3月26日17:00。
2.报名办法:采取网上报名、资格初审、网上缴费、网上打印准考证的方式进行,每名报考人员只能报考一个岗位。报名网址:邢台人事考试网(http://www.xtrsks.com)。
3.网上报名、初审、缴费、打印准考证的基本流程:
(1)考生开始报名前,须完全了解本次招聘政策和拟应聘岗位条件,认真阅读《报名须知》并同意《诚信承诺书》,然后参照“考生操作指南”按步骤进行具体操作。
(2)网上报名实行严格的自律机制,必须承诺履行《诚信承诺书》,对提交审核的报名信息的真实性负责,在资格复审时,凡发现网上填报的信息与实际情况不一致的,取消应聘资格。
(3)按照规范填写或选择表项,上传的电子照片要符合要求,否则将被报名系统自动拒绝。报考信息通过审核后才能进行交费操作,交费成功即完成报名。
(4)考生“提交审核”后信息将被锁定,在未反馈审核结果前不能修改。一般情况下,审核员24小时内会在报名系统上回复审核结果。“审核未过”的,可根据提示的未过原因,修改信息或改报岗位并重新提交审核;“审核通过”的,将不能再修改,进入交费程序。
(5)考生务必牢记报名和交费截止时间、打印《笔试准考证》时间、笔试时间等重要时间信息。凡是在规定时间未完成相关操作的,将被视为自动放弃。同时,报名和考试期间务必保管好个人的证件和信息,因个人原因造成丢失、被他人盗用和信息被恶意篡改而影响报名和考试的,责任自负。
(6)报名缴费只能通过“支付宝”支付,报名考务费每人100元。
4.开考比例:岗位报考人数与招聘人数比例原则上不低于2:1,报考人数达不到开考比例的,经领导小组研究同意,岗位报考人数与招聘人数的比例可适当调整。
5.准考证打印:缴费成功的考生于2020年3月28日9:00——17:00登陆网上报名系统根据提示自行下载打印《笔试准考证》。
(三)笔试
1.笔试共一场,一张试卷,采取闭卷的方式进行,满分为100分。笔试内容为公共基础知识和职业能力测验。
考试不指定考试辅导用书、考试范围等。目前社会上出现的假借招聘考试命题组、专门培训机构等名义举办的辅导班、辅导网站或发行的出版物、上网卡等,均与本次考试无关。敬请广大报考人员提高警惕,切勿上当受骗。
2.笔试时间为2020年3月29日上午9:00至10:30,地点和有关要求详见笔试准考证。应聘人员按照准考证上确定的考试地点、考场参加考试时,必须同时携带准考证和有效期内二代身份证,缺少证件的考生不得参加考试。(若疫情不允许集中考试,以通知为准)
3.成绩查询。2020年3月30日考生可登陆邢台人事考试网(http://www.xtrsks.com)查询笔试的成绩、进入面试人选名单及最低控制分数线。对达到笔试最低控制分数线的考生,分职位依据笔试成绩从高分到低分按计划招聘人数与进入面试人选1:1.5的比例确定面试人选,比例内末位笔试总成绩并列的都进入面试人选;达不到1:1.5比例的,笔试最低控制分数线以上的考生全部进入面试。笔试有作弊、缺考或成绩为0分等情况的考生,不得进入面试。
(四)资格复审
进入资格复审的人员按照招聘岗位要求出具能够证明自己资格条件的证件和材料。具体为:户口本首页及本人页、有效期内的二代身份证、笔试准考证、报到证、毕业证、学位证、学信网《教育部学历证书电子注册备案表》以上材料均需要提供原件及复印件一份。在网上报名时填报情况不实、不符合应聘条件的考生,取消其应聘资格,对严重弄虚作假行为要追究责任。因资格复审不合格出现的比例内空缺,在报考同一岗位笔试最低控制分数线以上的考生中按笔试成绩从高到低依次递补。
(五)面试
1.面试时间和地点。面试时间、地点以面试通知书为准,面试时考生必须携带有效期内二代身份证和面试通知书方可参加面试。面试成绩满分100分。
2.面试方式。采取结构化面试方式进行,主要测试应聘人员的综合素质、语言表达能力和专业素质。面试实行百分制,面试成绩采用“体操打分”方法,去掉一个最高分和一个最低分,其他分数的平均分为面试成绩。面试成绩设定合格分数线60分,达不到合格分数线不得进入下一个环节。
3.总成绩合成。总成绩=笔试成绩×60%+面试成绩×40%(总成绩保留到小数点后两位)。
(六)体检
依据报考岗位总成绩,按1:1确定拟聘人选进行体检,比例内末位总成绩出现并列的,按以下顺序确定进入体检:中共党员,笔试成绩较高者,学历(学位)较高者,烈士子女,烈士配偶,具有基层工作经历或基层工作经历较长者。
体检不合格者,由同一岗位符合条件人员从高分到低分依次递补,体检费用由个人承担。体检参照公务员录用体检标准执行。
(七)考察
体检合格的,对其进行政治思想表现、道德品质、业务能力、工作实绩等情况考察,并对其资格条件进行复查。考核不合格的,取消拟聘人选资格,并从最低合格分数线以上报考同一岗位的人员中从高分到低分依次递补。
(八)公示
根据考生的笔试、面试、体检、考察情况,审核汇总后,在邢台人事考试网(http://www.xtrsks.com)进行公示,公示期为3个工作日。
(九)聘用
1.对公示期满无异议的,按程序办理相关手续,签订劳动合同,确定劳动关系。
2.合同期限3年(试用期半年)试用期计算在合同期限内。试用期满考(十)待遇
基本工资1800元+岗位工资300元+工龄工资每年30元,依法缴纳企业养老、医疗、工伤保险。
特别提醒:凡考生未在规定时间内按要求参加笔试、证件审核、面试、体检、考察、报到等情况的,均视为自动放弃应聘资格;资格审查贯穿招聘工作全过程,在任何环节,发现考生不符合招聘条件,弄虚作假的,取消聘用资格,问题严重的要追究责任。
技术咨询电话:0319—3170526
详情登录
http://www.xtrsks.com/ren.php?id=261&tdsourcetag=s_pctim_aiomsg
秦皇岛市第四医院2020年度公开招聘编制外卫生专业技术人员招聘启事
为了满足医院发展需要,现面向社会招聘编外卫生专业技术人员5名,现将有关事项公告如下:
一、招聘人数、岗位和条件要求
拟招聘外科医生5名,需取得执业医师资格,两年以上工作经验,主治医师及以上职称者优先,副主任医师及以上职称人员待遇面议,其他招聘条件请电话咨询。
二、招聘程序
(一)报名时间
2020年3月16日至2020年4月17日。
(二)报名
1、报名方式:网上投递简历。
2、提交材料:非应届毕业生需提供:毕业证、学位证、执业证、身份证等证件;应届毕业生需提供:就业协议书、执业证、身份证(报到时需要持毕业证、学位证、执业证);硕士研究生及以上需要提供本科学历相关材料;对证件或材料不齐者不予受理。
3、接收简历邮箱:214914176@qq.com。
4、报名咨询电话:0335—3938108,秦皇岛市第四医院人事科。
5、医院地址:河北省秦皇岛市海港区光明路64号
6、医院网址:www.qhdszlyy.com
详情登录
http://www.qhdszlyy.com/news/html/?870.html
关于为遵化市公安局招聘劳务派遣警务辅助人员的公告
为充分发挥公安机关在各项重点工作中的铁军作用,为创建国家全域旅游示范区营造安全稳定的治安环境,为打造“平安遵化”创造良好的营商环境,经市政府批准,为市公安局招聘30名劳务派遣警务辅助人员。
一、招录条件
面向社会招录,年龄18-25周岁,男性,身高170厘米以上,体重90公斤以下,高中及等同以上学历,遵化籍户口。退役军人、警察类或政法类院校毕业生以及有岗位所需专业资质和专业技能的人员优先。
二、福利待遇
劳务派遣警务辅助人员工资待遇为每人每月1900元(含保险个人部分),并按河北省社会平均工资的60%为基数缴纳养老、工伤、失业、医疗、生育等社会保险。
三、招录程序
此次招录按报名、笔试、体能测试、面试、体检、政审六个环节进行。
1、报名
报名时间2020年3月16日-3月22日,此次招聘采用网上报名方式,报名人员将《报名表》(注:报名表在“遵化市人民政府网”自行下载)填写完整后发送至邮箱rlzysc6613132@163.com。
2、笔试
笔试采用闭卷考试方式,笔试部分满分100分,占总成绩的60%。笔试时间、地点,另行通知。
3、体能测试
按照考生笔试成绩从高到低,以1:1.5的比例确定体能测试名额。比例内末位出现并列时,并列人员全部进入体能测试。体能测试成绩占总成绩的20%,体能测试项目为1000米跑和俯卧撑。具体标准参照《河北省公安机关人民警察体育锻炼达标标准》。
4、面试
体能测试后全部考生进入面试,面试成绩占总成绩的20%。面试主要测试考生的综合素质和相关专业能力,采取现场作答的方式进行。
5、体检
面试结束后,依据考生综合成绩从高分到低分,按体检人数与实际招聘人数1:1比例确定体检人选。因体检不合格出现的人选空额,按综合成绩从高到低依次递补。
6、政审
体检合格的考生,由户籍地派出所政审。因考生政审不合格出现人选空额,按综合成绩从高到低依次递补。
四、聘用
经考核、政审合格的考生,由遵化市公安局委托遵化市利民劳务派遣有限公司实施劳务派遣管理。
五、咨询电话:8019532 8019538
详情登录
https://mp.weixin.qq.com/s/QiwJSKo0aFgm6eqTQZdgPg
中国铁路兰州局集团有限公司招聘2020届大学本科及以上学历毕业生公告(二)
中国铁路兰州局集团有限公司因工作需要,招聘全日制普通高等院校2020届大学本科及以上学历毕业生,现将有关事项公告如下:
一、招聘岗位及人数
本次招聘人数为45人,具体招聘岗位、专业要求及工作单位见附表。

应聘毕业生应当同时具备以下基本条件:
1.列入国家招生计划、具备派遣资格的全日制普通高等院校大学本科及以上学历2020届院校毕业生。
2.品行端正,遵纪守法,热爱铁路事业。
3.符合岗位要求和专业条件,应聘专业以主修专业为准。服从工作分配。
4.未与其他单位签订就业协议。
5.具备正常履行岗位职责的身体条件。无色盲、色弱,符合公务员录用体检通用标准或铁路行业职业健康检查规范,其中机车乘务岗位符合铁路机车车辆驾驶人员健康检查规范。
三、招聘方式及程序
1.报名。应聘毕业生请于2020年3月13日—2020年3月31日通过中国铁路人才招聘网(http://rczp.china-railway.com.cn)网上报名(不接受登门或电话报名),按照网上报名流程,注册用户、激活邮箱、登录招聘系统,填写基本信息、教育经历、外语和计算机能力、社会实践经历、奖励情况等,同时上传身份证、毕业生应聘登记表、推荐表、成绩单、就业协议、学籍在线验证报告(学信网打印,验证期应至2020年5月31日以后)。每位应聘毕业生按所学专业限报1个招聘岗位。
2.资格审查。报名结束后,根据招聘条件、基本情况及上传资料等进行资格审查。依据在校学习成绩、专业匹配、身体条件、获奖等情况择优确定考试考核人选,学校生源和教学质量较好的毕业生优先。
3.考试考核。本次考试考核采用互联网线上线下相结合的方式进行。请接到通知的毕业生准备好已上传资料的原件及二级甲等及以上医院健康体检报告,按指定的时间、地点参加集团公司组织的线上、现场考试考核。
4.确定拟录用学生。根据线上、现场考试考核情况择优确定拟录用学生名单。
5.公示签约。拟录用学生在中国铁路人才招聘网公示无异议后,正式签订就业协议。
在各招聘环节中,对未能进入下一环节的应聘毕业生恕不通知。
四、其他事项
1.应聘毕业生须对提供的信息材料真实性负责。发现弄虚作假、作弊行为以及其他违反招聘规定的,取消应聘资格。
2.医院出具的体检报告必检项目为:身高、血压、辨色力、视力、听力、心电图、胸片、血常规、尿常规、肝功能、肾功能。
3.此次招聘不委托第三方招聘,也不在招聘过程中向应聘毕业生收取任何费用,请提高警惕,谨防受骗。
4.应聘毕业生须保证注册邮箱正常使用。
5.本招聘公告由中国铁路兰州局集团有限公司人事部负责解释。
6.咨询电话:0931—4921791,咨询时间:工作日8:30--11:30,14:30--17:30。
详情登录
http://rczp.china-railway.com.cn/lztlj/lzzpxx/public.jsp?jmetazpxxid=NTU5NA==
中国铁路沈阳局集团有限公司招聘2020年大专(高职)毕业生公告(二)
中国铁路沈阳局集团有限公司根据工作需要,现招聘2020年全日制普通高等院校大专(高职)学历毕业生。具体事宜公告如下:
一、招聘岗位、专业、人数及工作地点
详见附表。

1.列入国家招生计划,2020年毕业且具备派遣资格的全日制大专(高职)学历毕业生。
2.在校期间所学专业为铁路方向或所学课程中包含铁路专业课程,符合招聘岗位对专业的要求。
3.热爱铁路事业,在校表现良好,品行端正,遵纪守法。
4.身心健康,无色盲色弱,具备履行岗位职责的身体条件。
5.服从单位对岗位及工作地点的安排和调整,能够适应偏远工作环境及夜班作业。
三、招聘流程
1.网上报名。应聘人员请于2020年3月9日至3月31日登录中国铁路人才招聘网(http://rczp.china-railway.com.cn)进行网上报名。
2.审核筛选。中国铁路沈阳局集团有限公司依据招聘条件对报名人员应聘资格进行审核,择优确定面试人选。未进入面试考核环节的应聘毕业生恕不通知。
3.面试考核。本次招聘采取分期分批面试考核方式选拔录用。具体面试时间、地点将根据当前新冠肺炎疫情防控情况及与相关院校联系后确定,并通过中国铁路人才招聘网站内信息或委托所在院校就业部门通知。接到面试通知人员须按指定时间、地点参加面试,否则视为放弃应聘。面试时,应聘人员须携带以下资料:《毕业生应聘登记表》(网上下载,本人签字)、毕业生就业推荐表、成绩单、就业协议书、身份证、近三个月内体检报告(二级甲等及以上医院常规项目体检,血压、辨色力、视力、听力、心电图、胸片、血常规、尿常规、肝功能、肾功能为必检项目)等材料原件。
4.结果公示。拟录用毕业生名单通过中国铁路人才招聘网公示。公示期满无异议人员,中国铁路沈阳局集团有限公司与其签订就业协议。
四、其他事项
1.本次招聘必须网上报名,不接受上门、邮寄或他人代交简历。
2.应聘人员应保证所提供信息及材料的真实性,如有不实,一经发现,取消应聘资格。同时,保证提供的联系方式畅通,及时关注报名网站通知信息及个人邮箱。因通信不畅造成的后果招聘单位不承担责任。
3.本次招聘不向应聘人员收取任何费用,不举办也不委托任何机构或个人举办任何形式的辅导培训班。请应聘人员提高警惕,谨防受骗。
4.本公告由中国铁路沈阳局集团有限公司人事部负责解释。
5.咨询电话:024-62024851
咨询时间:报名期间工作日上午8:30-11:00;
下午2:00-4:30
详情登录
http://rczp.china-railway.com.cn/shenyangtieluju/syzpxx/public.jsp?jmetazpxxid=NTU1NA==


原标题:《@邯郸人,机关+事业单位!最新招聘岗位来了》

