【最新】沪16区陆续公布小学、初中网上“校园开放日”安排!

幼升小和小升初的家长们赶紧一起来看看,有没有你想了解的学校吧!
闵行区
2020年闵行区初中、小学网上“校园开放日”一览表↓
公办学校
(排名不分先后)


(排名不分先后)

2020年徐汇区小学网上“校园开放日”一览表↓
(点击查看大图)

2020年徐汇区初中网上“校园开放日”一览表↓
(点击查看大图)

2020年松江区初中、小学网上“校园开放日”汇总表↓
学校名称网址松江区中山小学www.zsxx.sjedu.cn松江区中山第二小学www.zsex.sjedu.cn松江区中山永丰实验学校www.yfxx.sjedu.cn松江区实验小学http://www.syxx.sjedu.cn松江区第二实验小学www.desyxx.sjedu.cn松江区第三实验小学http://www.dssyxx.sjedu.cn松江区岳阳小学http://www.yyxx.sjedu.cn松江区方塔小学http://www.ftxx.sjedu.cn上海师范大学附属外国语小学http://www.ssdwyfx.sjedu.cn松江区九亭小学www.jtxx.sjedu.cn松江区九亭第二小学http://www.jtdexx.sjedu.cn松江区九亭第三小学http://www.jtdsxx.sjedu.cn松江区九亭第四小学http://www.jtsx.sjedu.cn松江区九亭第五小学http://www.jtwx.sjedu.cn松江区泗泾小学www.sjxx.sjedu.cn松江区泗泾第二小学http://www.sjdexx.sjedu.cn松江区泗泾第三小学http://www.sjsx.sjedu.cn松江区泗泾第五小学http://www.sjwx.sjedu.cn松江区民乐学校www.mlxx.sjedu.cn上海市三新学校http://www.sanxinxx.sjedu.cn松江区仓桥学校http://www.cqxx.sjedu.cn松江区天马山学校www.tmsxx.sjedu.cn松江区车墩学校http://www.cdxx.sjedu.cn松江区洞泾学校www.djxx.sjedu.cn松江区古松学校www.gsxx.sjedu.cn松江区李塔汇学校http://www.lthxx.sjedu.cn松江区小昆山学校http://www.xksxx.sjedu.cn松江区华阳桥学校www.hyqxx.sjedu.cn松江区五厍学校http://www.wsxx.sjedu.cn松江区叶榭学校www.yxxx.sjedu.cn松江区张泽学校http://www.zzxx.sjedu.cn松江区新桥学校www.xqxx.sjedu.cn松江区新闵学校www.xmxx.sjedu.cn上海外国语大学松江外国语学校http://www.sjfls.sjedu.cn上海外国语大学松江实验学校http://www.sjfls.sjedu.cn东华大学附属实验学校http://www.dhfx.sjedu.cn华东政法大学附属松江实验学校http://www.hzfx.sjedu.cn上经贸大附校http://www.sjmdfx.sjedu.cn泗泾实验学校www.sjsyxx.sjedu.cn上海师范大学附属松江实验学校http://www.ssfx.sjedu.cn松江区佘山学校http://www.ssxx.sjedu.cn松江区佘山外国语实验学校http://www.sswgy.sjedu.cn松江区泖港学校www.mgxx.sjedu.cn松江区新浜学校http://www.xbxx.sjedu.cn松江九峰实验学校http://www.jfzx.sjedu.cn松江区民办茸一中学http://www.ryzx.sjedu.cn上海领科双语学校http://www.ulink.sjedu.cn上海赫德双语学校https://www.hdschools.org/zh_cn/shanghai上海外国语大学西外外国语学校www.xw.sjedu.cn松江二中(集团)初级中学http://www.ezcz.sjedu.cn松江四中初级中学www.szcz.sjedu.cn松江区第六中学http://www.sjlz.sjedu.cn松江区九亭中学www.jtzx.sjedu.cn松江区九亭第二中学http://www.jtez.sjedu.cn华东师范大学松江实验中学http://www.hsdzx.sjedu.cn松江区第七中学http://www.sjqz.sjedu.cn松江区立达中学www.ldzx.sjedu.cn
黄浦区
2020年黄浦区初中、小学网上“校园开放日”汇总表↓
(点击查看大图)

2020年静安区初中网上“校园开放日”汇总表↓
(点击查看大图)



(点击查看大图)



2020年普陀区小学、初中网上“校园开放日”汇总表↓
(点击查看大图)

2020年杨浦区初中网上“校园开放日”汇总表↓
(点击查看大图)

(点击查看大图)

2020年长宁区初中网上“校园开放日”汇总表↓
(点击查看大图)

(点击查看大图)

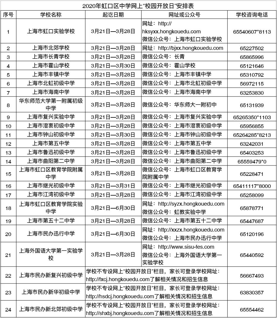
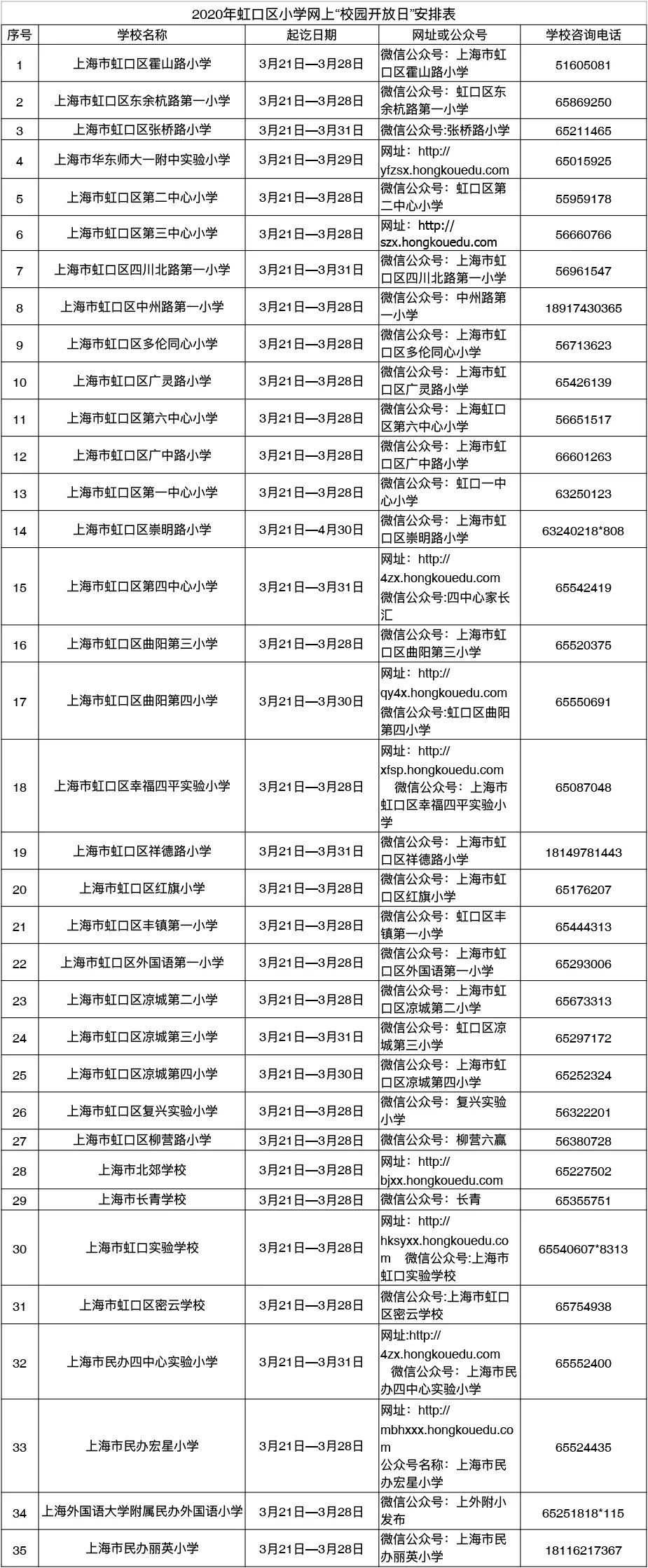
虹口区
2020年虹口区初中网上“校园开放日”汇总表↓
(点击查看大图)

(点击查看大图)

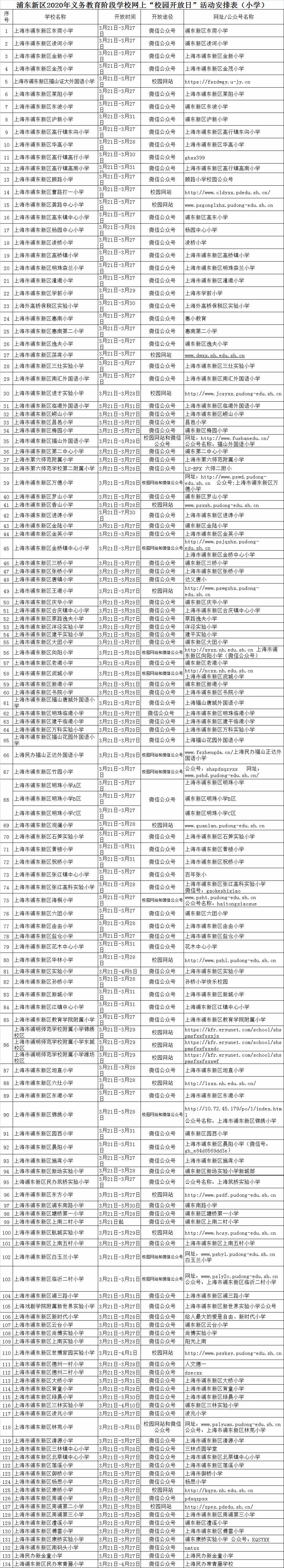
2020年浦东新区初中网上“校园开放日”汇总表↓
(点击查看大图)

(点击查看大图)

2020年青浦区初中、小学网上“校园开放日”汇总表↓
(点击查看大图)

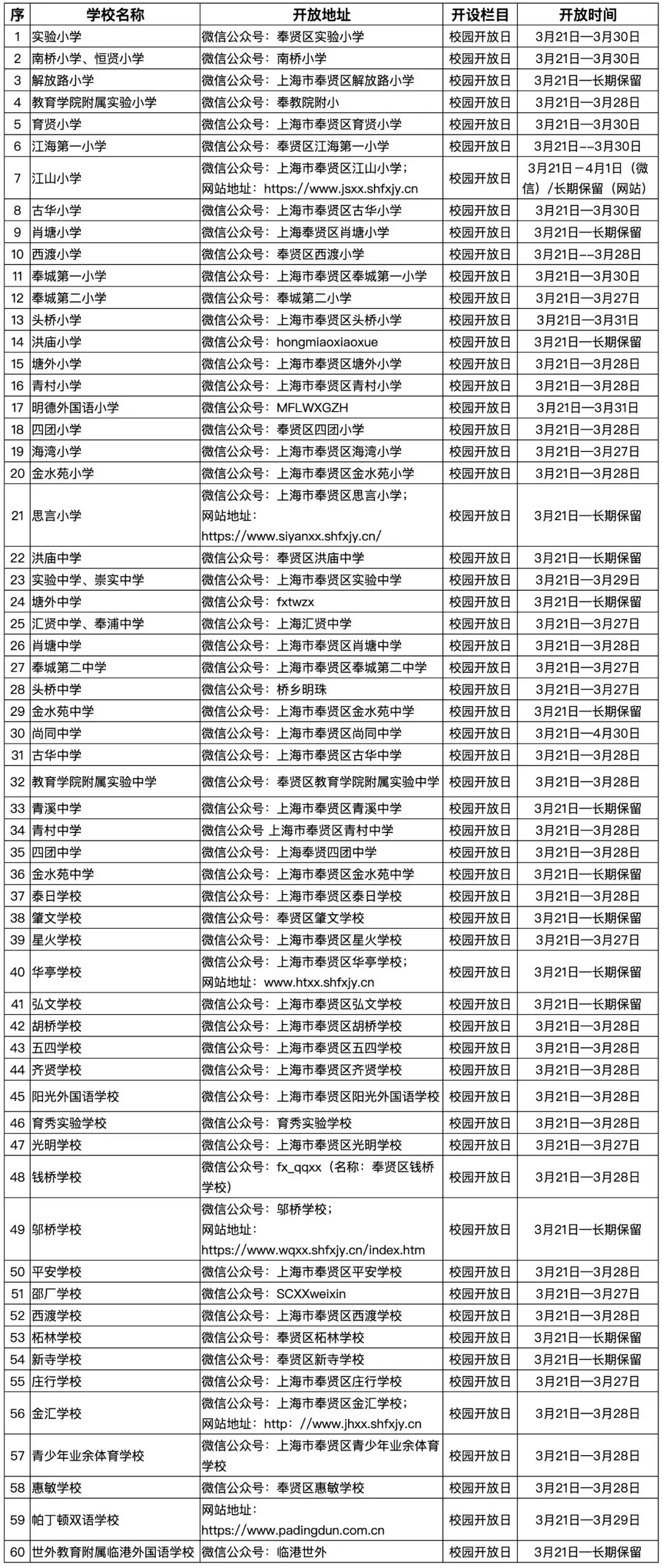
2020年奉贤区初中、小学网上“校园开放日”汇总表↓
(点击查看大图)

2020年金山区初中、小学网上“校园开放日”汇总表↓
(点击查看大图)



来源:上海发布
欢迎各位小伙伴们踊跃投稿,将身边有价值,有趣的内容发给我们。如果录用将酌情给稿费哦!投稿邮箱:Daaipuxing@126.com,注明:微信投稿+姓名+联系方式。
关注“大爱浦兴”官方微信
了解浦兴社区动态

原标题:《【最新】沪16区陆续公布小学、初中网上“校园开放日”安排!》
