铁路官方招聘,近万个职位等你来!
春季是高校毕业生求职的黄金期
随着复工复产逐步推进
全国很多铁路企业
开启了新一轮的招聘工作
大专以上、多个专业均可报名
多数不限户籍、无需笔试
感兴趣的小伙伴们快来看看
线上报名走起来!
1
中国铁路沈阳局集团有限公司
招聘2020届大专(高职)毕业生1593人
一、招聘岗位、专业、人数及工作地点

1.列入国家招生计划,2020年毕业且具备派遣资格的全日制大专(高职)学历毕业生。
2.在校期间所学专业为铁路方向或所学课程中包含铁路专业课程,符合招聘岗位对专业的要求。
3.热爱铁路事业,在校表现良好,品行端正,遵纪守法。
4.身心健康,无色盲色弱,具备履行岗位职责的身体条件。
5.服从单位对岗位及工作地点的安排和调整,能够适应偏远工作环境及夜班作业。
三、报名时间
2020年3月9日至3月31日
四、咨询电话
024-62024851
咨询时间:报名期间工作日
8:30-11:00 14:00-16:30
2
中国铁路呼和浩特局集团有限公司
招聘2020届大专(高职)毕业生666人
一、招聘岗位

1.遵纪守法,品行端正,热爱铁路事业。
2.身心健康,视力良好,无色盲色弱。
3.2020年应届毕业,具有派遣资格的全日制普通高等院校大学专科(高职)毕业生。
4.符合招聘岗位要求的学历、专业等条件,在校期间所学专业方向为铁路方向或所学主要课程中包含铁路专业课程。
5.服从单位对岗位的安排和调整,能够适应偏远地区工作及夜班作业环境。
二、报名时间
2020年3月8日至4月30日
三、咨询电话
0471-2242731 2241131
咨询时间:报名期间工作日
8:30-11:30 14:30-17:30
3
中国铁路呼和浩特局集团有限公司
招聘2020届本科及以上学历毕业生197名
一、招聘岗位

1.遵纪守法,品行端正,热爱铁路事业。
2.身心健康,视力良好,无色盲色弱。
3.2020年应届毕业,具有派遣资格的全日制普通高等院校大学专科(高职)毕业生。
4.符合招聘岗位要求的学历、专业等条件,在校期间所学专业方向为铁路方向或所学主要课程中包含铁路专业课程。
5.服从单位对岗位的安排和调整,能够适应偏远地区工作及夜班作业环境。
三、报名时间
2020年3月8日至4月30日
四、咨询电话
0471-2242731 2241131
咨询时间:报名期间工作日
上午8:30-11:30 下午14:30-17:30
4
中铁快运股份有限公司2020年招聘
2020届全日制普通高校毕业生35人
一、招聘岗位

1. 列入国家招生计划、具备派遣资格的全日制高校毕业生;经教育部留学服务中心认证、处于派遣期的留学回国人员。
2. 品行端正,遵纪守法,身心健康,具有良好的团队合作精神,热爱铁路事业。
3. 学历、专业符合报考岗位要求,具备岗位所需的专业素养和能力要求。
4. 学习成绩优良,能按时取得相应的学历学位证书。
5. 吃苦耐劳,服从工作分配,能够胜任基层生产一线岗位,适应艰苦工作环境。
三、报名时间
截至2020年3月31日
四、咨询电话
010-51864416
咨询时间:报名期间工作日
9:30-11:30,14:30-17:00
5
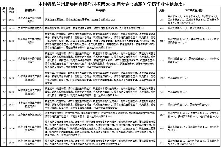
中国铁路兰州局集团有限公司
招聘2020届大专(高职)毕业生1232人
一、招聘岗位

1.列入国家招生计划、具备派遣资格的2020年应届全日制普通高等职业院校大专(高职)学历毕业生。
2.符合招聘岗位要求的条件,在校期间所学专业为铁路相关方向或所学主要课程为铁路主专业课程。
3.品行端正,遵纪守法,热爱铁路事业,专业对口,学习成绩优良;服从工作分配。
4.身体健康,无色盲、色弱;具有正常履行岗位职责的身体条件,符合公务员录用体检通用标准或铁路行业职业健康检查规范。
5.机车乘务岗位符合铁路机车车辆驾驶人员健康检查规范,车务调车岗位符合车务调车岗位要求的身体条件。
三、报名时间
截至2020年3月31日
四、咨询电话
0931-4921791
咨询时间:报名期间工作日
8:30-11:30 14:30-17:30
6
中国铁路青藏集团有限公司
招聘大专(高职)毕业生1979人
一、招聘岗位


1.遵纪守法,品行端正,热爱铁路事业。
2.符合招聘岗位要求的专业条件,列入国家招生计划、具备派遣资格,2020年和2019年毕业的全日制普通高等院校大专(高职)学历毕业生。除岗位代码为20023、20026、20028、20034外,其余招聘岗位必须在校期间所学专业为铁路方向或所学主要课程中包含铁路专业课程。
3.身体健康,无色盲、色弱,无传染病,具有正常履行岗位职责的身体条件,符合公务员录用体检通用标准。
4.服从集团公司对岗位的安排和调整,能够适应集团公司管内高原气候和沿线艰苦地区工作环境及夜班作业。
三、报名时间
2020年2月28日至6月30日
四、咨询电话
0971-7192757
咨询时间:报名期间工作日
8:00-12:00 14:30-18:00
7
中国铁路青藏集团有限公司
招聘大学本科及以上学历毕业生314人
一、招聘岗位

1.遵纪守法,品行端正,热爱铁路事业。
2.符合招聘岗位要求的专业条件,列入国家招生计划、具备派遣资格,2020年和2019年毕业的全日制普通高等院校大学本科及以上学历毕业生。
(1)岗位代码20001-20015:要求铁路主专业毕业生在校期间所学专业方向为铁路专业方向或所学主要课程中包含铁路专业课程,相近专业为高质量院校毕业生;
(2)岗位代码20016-20021:要求为高质量院校和专业排名在全国前列的院校毕业生。
3.身体健康,无色盲、色弱,具有正常履行岗位职责的身体条件,符合公务员录用体检通用标准和铁路行业职业健康检查规范。
4.服从集团公司对岗位的安排和调整,能够适应集团公司管内高原气候和沿线艰苦地区工作环境及夜班作业。
三、报名时间
截至2020年3月31日
四、咨询电话
0971-7192757
咨询时间:报名期间工作日
8:00-12:00 14:30-18:00
8
中国铁路南宁局集团有限公司
招聘2020届高校毕业生152人
一、招聘岗位

1.符合招聘岗位要求的专业条件,列入国家招生计划、具备派遣资格的2020届全日制普通高等院校本科及以上学历毕业生;或有国内高质量院校本科学习经历,并具备派遣资格的归国硕士研究生。
(1)应聘序号为1-13的岗位:要求铁路主专业毕业生在校期间所学专业方向为铁路专业方向或所学主要课程中包含铁路专业课程,相近专业为高质量院校毕业生;
(2)应聘序号为14-20的岗位:要求高质量院校和专业排名在全国前列的院校毕业生。
2.遵纪守法,品行端正,认同铁路文化,热爱铁路事业,服从单位工作安排。
3.身体健康,无色盲、色弱、传染病等影响履行岗位职责的情形,符合对应岗位要求和公务员录用体检通用标准,并以入职前我单位组织的体检结果为准。
三、报名时间
截至2020年4月10日
四、咨询电话
0771-2722731
咨询时间:报名期间工作日
9:00-11:00 15:00-17:00
9
中国铁路乌鲁木齐局集团有限公司
招聘大专(高职)毕业生2531人
一、招聘岗位





1.列入国家招生计划,具备派遣资格的全日制普通高校2020年应届大专(高职)毕业生。
2.遵纪守法,品行端正,身心健康,身体条件符合具体岗位要求。
3.热爱铁路事业,认同铁路企业文化,具备良好的敬业精神和团队合作精神。
4.符合招聘岗位要求的专业条件。
5.服从单位对岗位及工作地点的安排和调整,能够适应戈壁沿线工作环境,胜任轮班制工作。
三、报名时间
截至2020年4月10日
四、咨询电话
0991-7952191
咨询时间:报名期间工作日9:30-12:30
10
中国铁路西安局集团有限公司
招聘本科及以上学历毕业生305人
一、招聘岗位



1.遵纪守法,诚实守信,品行端正,热爱铁路事业。
2.列入国家招生计划、具有派遣资格的全日制普通高等院校本科及以上学历2020年应届毕业生。
3.学习成绩优良,素质能力全面,专业对口(以主修专业为准),能够按期取得相应的学历证书。
4.具有良好心理素质,身体健康,符合岗位相关要求。
5.服从招聘单位对岗位的安排和调剂。
三、报名时间
截至2020年3月31日
四、咨询电话
029-82322731
咨询时间:报名期间工作日
8:00-12:00 14:30-18:00
11
中国铁路南昌局集团有限公司
招聘2020届本科及以上学历毕业生540人
一、招聘岗位


1.品行端正,遵纪守法,热爱铁路事业 。
2.在校期间所学专业方向为铁路专业方向或所学课程中包含铁路专业课程;或就读院校为生源和教学质量优秀的国家重点建设工程高校。
3.身心健康,视力良好,身体条件符合招聘岗位要求;无色盲色弱,无癫痫、精神病、抑郁症等病史,无运动功能障碍及其他不适应岗位工作要求的身体疾病或缺陷。
4.列入国家招生计划,具备派遣资格的2020年应届全日制普通高等院校毕业生。
5.学习成绩优良,符合招聘岗位要求的学历、专业等条件。
6.服从单位对岗位的安排和调整。
三、报名时间
截至2020年3月31日
四、咨询电话
0791-87021951
咨询时间:报名期间工作日
8:00-12:00 14:00-18:00
12
中国铁路上海局集团有限公司
首次尝试线上招聘模式
近日,中国铁路上海局集团有限公司面向2020届毕业生举办线上招聘会,通过网上初试、复试等方式,择优招聘机车司机、车站值班员等一批生产岗位员工,破解疫情下毕业生的应聘就业难题。网上招聘会首日共签约160余名高校毕业生。
这也是全国铁路系统首次尝试毕业生线上招聘模式。

为统筹做好疫情防控和毕业生招聘工作,上海局集团公司在全国铁路首次组织开展线上招聘,运用互联网技术和信息化手段,分批分类组织开展网站报名审查、网络视频面试、线上笔试等,实现疫情期间“零接触、不跑路”网上招聘签约,为毕业生铺就“足不出户”的求职之路。
去年11月,上海局集团公司在互联网发布了2020届毕业生的招聘公告,通过校园现场招聘签约75%的岗位,后因疫情影响暂停了所有现场招聘,尚有25%的岗位没有招录。

“传统招聘方式中,毕业生从初试到复试再到签约,需要来回奔波较长时间,而线上招聘解决了交通住宿花费多、等候时间长、纸质材料繁琐等一系列的问题。尤其在疫情期间,毕业生不出家门就能参加面试考试。”上海局集团公司招聘主管人员说,“线上面试较好满足了我们对毕业生在专业知识及综合素质方面的考察要求。但一些对身体条件有特殊要求的岗位,线上面试还较难全面准确考察应聘者。”
以上就是小编呕心沥血为小伙伴们整理的铁路企业招录信息,感兴趣的朋友请在报名截止时间前登录中国铁路人才招聘网(http://rczp.china-railway.com.cn)进行网上报名(首次登录需进行网上注册)。每位应聘毕业生按所学专业限报1个招聘岗位。
具体招聘流程、面试考核形式、时间及地点将根据疫情防控情况及时与相关院校联系后确定,通过中国铁路人才招聘网站内信息或由所在院校就业部门通知应聘人员。
战“疫”进行时
就业不打烊
小伙伴们还在等什么?
快搬起小板凳行动起来吧!
来源:中国铁路人才招聘网、中国新闻网
封面:乔谦
原标题:《铁路官方招聘,近万个职位等你来!》

