广东省为什么没有百强县
原创 大象公会Elephantia 大象公会
虽然广东的经济总量一直力压江苏,但百强县排行上却只有惠州博罗县一个靠后的独苗。这是为什么?
文|海下
长三角和珠三角,哪个才是中国最发达、最有前途的地区?
这也许是网络上最热门的地域PK话题。争论的范围早已不止于少数城市对比,往往扩大到包括周边乡镇的整个地域,最小单元往往会停留在县区一级。
在中国绝大多数地区,县城已是中国城市经济的末梢,是区域经济研究者能掌握到信息的最小城市。中国的县城也有自己的风云榜:百强县排行榜。
从90年代起,国家统计局一共发布了九届「全国百强县(市)社会经济综合发展指数」,但第十届却被取消了。不过,仍有若干民间或者半官办民的机构对县域经济竞争力测评排序,弄出多个版本的百强县排行。

2019年,几家机构的百强县排行略有出入,但引人注意的大体走不出以下三点:
第一,百强县最主要的集中地在东部地区的浙江、江苏、山东,三省占据了百强县席位的大半壁江山;
第二,在多份榜单里,苏南地区在排名前十的城市中独占六个席位,第一不是江阴就是昆山,有的统计显示昆山市连续15年位居百强县榜首;
第三,作为国内经济第一强省的广东,虽然在经济总量上一直力压江苏,但百强县排行上却只有惠州博罗县一个排名靠后的独苗。
然而,20年前的排行榜并非如此,珠三角的县和县级市一度非常繁盛。以2000年的百强县排行为例,南海和顺德力压苏南一干豪强,摘得第一第二。

http://www.zj.gov.cn/art/2010/12/9/art_5497_209447.html
广东从百强县排行上消失了,更准确地说,县城从整个珠三角消失了。
顺德、南海已不再是县级市,珠三角最为繁荣的地带——深圳与广州——都只有市辖区,次双核佛山和东莞也是如此,甚至存在东莞、中山这样地级市直接管理街道、镇的「直筒子市」。

珠三角的核心地带没有行政意义上的县,遍地都是地级市辖区,在广东,甚至于全国都是特例。而在珠三角核心城市以外,县和县级区又再度出现,与核心六城的内部行政单元有着巨大不同。
这是为什么?
县的衰落,市的崛起
本文的县城指代的是两种行政单元:县和县级市,对于东部尤其是长三角的县级区划居民而言,他们居住的地方也已经高度城市化,「县城」听起来非常古怪,总有种暗示他们住在农村的意思,尽管这确实是这个称谓的本意。
从横向的行政等级看,市辖区、县级市、县、自治县、旗都是同一级别的行政区,他们之间的微妙差异在于各自的纵向属性不同。
如下表所示,中国的政区体系分为城市型、地域型和民族自治型三种。从80年代这套制度设计的初衷来看,市辖区和县级市都算是城市系统,只是前者是正儿八经的城市,而后者还带着新鲜的乡土气息。而县则明显以农村为主,自治县和旗则是民族区域自治系统。


1970年代初形成的行政层级,是中央——省——地区——县——人民公社,奉行城乡对立的二元思维,依据「市县分立、城乡分离」「城市工业、农村农业」的原则,只在少数人口高度集中、工商业发达的城市区域才单独切出一块狭小地域成立「市」,归属市政府管理。地区政府机关也会和市政府驻扎在同一座城市里。

随着改革开放,政府希望发挥城市在经济发展中的引领作用,中国的行政区划体系也发生了调整,突出表现在市管县体制的确立和城市型政区的扩展上。
40年以来,行政区划调整历经了三个阶段:
1980年初,以撤地区设县(市),地市合并为主,也就是把上文中提到的地区撤销,其所管理的县都交给该地区的城市。由于和之前的地区是同一级别,所以就叫做地级市。
1980年代中期至1990年代中后期,撤县设市达到高潮。当时中国有着大量原本管辖农村的县,因为发展乡镇企业而繁荣起来,于是这些县也就被升格为了县级市,其地位在地级市之下。
从地区变为地级市,从县变为县级市,在当时看来是一件体面的事,对于提高地域知名度、增加国家对城市建设的投资、提高城市社会地位等方面有多种好处。更重要的是,市级政府有了更大的经济管理权限和财政支持,当地官员在激励下得以发动积极性,积极拉动当地经济增长。
1980年代的珠三角,正崛起了顺德、南海、中山和东莞四座县级市,当时的报刊称为「四小虎」。
当年的「四小虎」,以珠江口为界,大体上分为两种经济发展模式:
珠江东岸的东莞,与香港形成「前店后厂」的关系,成为承接香港加工制造业转移的主要基地,20世纪80年代中后期据说有6万家香港企业向内地转移,其中4万家选择了东莞。
而珠江西岸隶属佛山市的顺德、南海两地以及中山,依托香港的资讯、订单、技术,内外结合,大力培育乡镇企业,其产品迅速占领了大量国内市场。
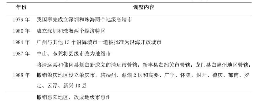
在此背景下,第一波设立地级市的风潮很快吹到珠三角。中山、东莞率先由县级市升格为地级市,1988年又撤销肇庆地区设立地级市肇庆市,撤销惠阳地区设立地级市惠州市。

1990年代,第二波升为县级市的红利到来,珠三角城市在1992-1994年内达到撤县设市高潮,三年内共设县级市16个。1992年,南海、顺德这两个经济强县也如愿升格为市。

此外,县政府的职能重点在于乡村发展,而县级市的职能重点是城市建设,在此意义上,撤县设市是一次由乡到城的身份转换。
例如,1980年代从乡村土地出让兴办加工业腾飞的顺德,一度因市容糟糕遭到抨击,央视一位主持人曾称「顺德是中国最好的农村,最差的城市」。而正式变成城市,意味着可以进行大规模的现代化市政建设,对改善城市形象,减轻考核压力都意义巨大。

长途电话区号独立、车牌号独立、政府部门不再与佛山市对口,顺德期待着升格为地级市,一步步走向完全独立。
但上层政策的转变,很快断送了他们的希望。
珠三角县城消亡史
两波政策红利使得全国出现了大量的县级市。截至1998年底,中国县级市数量达437个,其中近350个为县改市。
县域经济之间的竞争促成了中国的经济增长奇迹。但相伴随出现的是县(市)之间恶性竞争、区域基础设施缺乏协调和经济资源难以配置等问题。地方官员都希望在GDP考核的政绩锦标赛中胜出,为寻求经济高速发展而竞相涌入某一行业,造成了大量重复建设。
1980年代,全国各地受到吹捧的行业是彩电、冰箱等高档耐用品制造业,各地迅速涌现大量盲目建设的电视机厂、冰箱厂。到1990年代,汽车、钢铁、玻璃等高投入的制造业和高档消费品行业又受到追捧,又是一波跃进。

互相设置行政壁垒造成市场分割,以及降低地价恶性招商引资、被上级视为互相拆台的事件,更是屡见不鲜。
在长三角,1994年中心工业园区落户苏州后,苏州工业园区及其周边的地价大幅度上涨至每亩20万元左右,昆山也有15万元;而紧邻的苏州县级市吴江市则将地价直接压到每亩5万元,无锡的部分市县甚至降到了每亩2到3万元,甚至提出免收土地转让费。
另一个让中央不满意的原因,是县改市对城镇化的拉动作用不如预期。
县级行政区原本有着大量农业人口和农业用地,县改市的另一重要目的是推动农村地区的城镇化,但很多县变成市之后经济辐射能力却跟不上,「城不像城、乡不像乡」,对城镇化的带动并不明显。

在此背景下,中央开始对县域收权。「撤县建市」改革于1997年停止,又开始了反方向的操作。
到世纪之交,全国又开始了「撤市设区」的改革尝试。所谓「撤市设区」,就是撤销地级市辖下的县和包括县级市,将其纳入地级市的辖区直接管理,以加强地级行政区域内部的经济整合。
据统计,2000年1月至2004年8月,中国共有32个城市迸行了34次行政区划调整,共撤并县(市)43个。撤县(市)设区的城市绝大多数集中于东部沿海省份,共有24个城市撤县(市)。
在长三角,众多县级市被并入中心城市,如苏州的吴县市、无锡的锡山市、常州的武进市等,但也由于空间位置的相对疏离和种种政治博弈,很多县级市都保留了下来。


但在珠三角,「撤市设区」的改革却特别彻底。
在2002年,广东省第九次党代会提出了建设经济强省的发展目标,并明确提出行政体制改革,要求其通过改革促进发展资源的优化配置,促进产业整合发展,推动区域经济一体化进程。
在此背景下,广州市撤销了县级番禺市和花都市,设立广州市番禺区、花都区;
2001年,珠海市撤销斗门县,设立斗门区,并且新设立珠海市金湾区;
2002年,撤销县级新会市、南海市、顺德市、三水市、高明市,分别设立江门市新会区,佛山市南海区、顺德区、三水区、高明区;撤销佛山市城区和石湾区,设立佛山市禅城区;
2003年,撤销县级惠阳市,设惠州市惠阳区……

但顺德和南海的情况仍有些特殊,因为要统辖他们的佛山市市区经济实在太弱。2000年,佛山市区的经济总量仅仅是南海和顺德之和的四分之一。

尴尬的融合之路
合并来得太过突然。3年前,顺德刚刚被列为广东省率先基本实现现代化的试点市,并获得大部分地级市的权利,顺德距离地级市的独立建制已经不远。

此时的佛山市中存在一个地级市政府所在城区(佛山主城区,即禅城)、一个准地级市(顺德)、一个具有千亿元的县级市(南海)和两个经济相对落后县级市(三水、高明),行政单位高度碎片化,市一级政府根本无力在全市范围内做统筹安排。
与此同时,佛山所代表的珠三角西岸正被东岸拉开差距。
1980年代到90年代初,珠江口东岸的深圳、东莞、惠州,和珠江口西岸的佛山、中山、江门、珠海,经济总量大致相当,但自90年代中期以后,珠三角东区由于深圳、东莞的高速发展,IT产业群迅速成型,成为全球最重要的IT制造基地。而珠三角西区则由于家电业在90年代末的滞胀而相对不振,珠江口两岸东强西弱的局面定型。
此时佛山的整合,更多是出于全省均衡发展的考虑,尤其是希望通过佛山带动开发广东省西部地区。另一方面佛山通过撤市设区,也有快速与广州形成广佛同城大都市圈的规划。

行政区划调整后的佛山市实力大涨。市辖区的户籍人口和GDP分别激增到2002年的6.9和7.4倍,市辖区GDP的省内排名从第九上升到第三。
各项权力更是向市政府不断集中。比如财政上,顺德区要上缴一定比例的财政收入,城市规划土地出让和人事安排等核心管理权限也被转移到了市一级。
但相比于其他市辖区,顺德还是有着巨大的自主权。从2007年下半年到2012年,顺德需要上缴的一般预算内地方税收收入上交比例仅10%(广州市本级集中比例接近50%,深圳达到60%),土地出让金上交比例低于20%(市辖区体制下,土地出让权与收入一般集中在市级政府)。

撤市设区初期,佛山地区开展大规模公共基础设施建设投资,提出在5年内投资高达1929亿元的十大工程,直接带动了包括顺德在内的整个佛山地区的短期经济增速,但并未长期、全面带动佛山地区整体制造业等经济增长。
不仅是顺德,学界对全国撤县(市)设区的研究普遍表明,行政区划调整带来的经济增长只有短期效应,随后逐年下降,在行政区划调整五年之后,其作用力基本消失。顺德的人均GDP增长率等指标的峰值都出现在2002年区划调整后的2-3年,随后出现下降,而人均财政支出与收入的增长率也表现出与全国总体样本一样的趋势。


广东省政府在2009年赋予顺德区行使地级市管理权限,并于2011年正式确定顺德区为广东省直管县试点,但顺德的经济增速却未有明显提高,与1999-2002年相比已风光不再。这在2008年全球经济危机之后尤为明显,原因也很简单,包括顺德在内的整个珠三角都面临着传统产业升级的问题,这不是刺激区县一级政府积极性就能解决的。
治大国如烹饪小鲜,通过调整地级市、县级市和省的行政关系,细细拿捏各级政府财政分配和管理权限的平衡,以刺激不同层级政府的积极性,同时还兼顾区域内的整体协调发展,这是中国地方治理自古以来都少不了的秘传心法。

然而这屡试不爽的行政调整,在今天,恐怕已经不再如往日一般奏效。
参考文献:
[1]卢吟咏,谢涤湘:《行政区划调整与珠江三角洲城市群发展研究》
[2]钱金保,邱雪情:《「撤县设区」如何影响财政收支?——基于激励视角的再研究》
[3]叶冠杰,李立勋《行政区划调整与管理体制改革对经济强县经济发展的影响——以广东省佛山市顺德区为例》
[4]刘君德,靳润成,周克瑜:《中国政区地理》
[5]李郇,谢石营,张丞国:《佛山管治尺度重整对产业空间分散化的影响》
[6]韩永辉,黄亮雄,舒元:《县域行政区划改革的绩效分析——以「撤市设区」为切入点》
原标题:《广东省为什么没有百强县|大象公会》

