一次超声刺激,快速逆转小鼠抑郁状态!港理工孙雷团队揭示声遗传学调控mPFC-DRN通路新机制
传统的抗抑郁治疗面临三大瓶颈:起效慢,药物通常需要2-4周甚至更久才能见效;精准度低,药物作用全身,副作用多(如体重增加、性功能障碍);有创性,深部脑刺激(DBS)等需手术植入电极,风险高。
是否存在一种无创、精准、快速的手段,帮助大脑重启情绪调节通路,走出抑郁困境?

2026年4月17日,来自香港理工大学孙雷教授团队做了一项专门研究,标题为《 Rapid rescue of despair behaviors by sonogenetic neuromodulation of the mPFC-DRN pathway 》,相关成果发表在《Molecular Psychiatry》期刊上。
该研究首次将声遗传学(sonogenetics)技术用于抑郁治疗,通过低强度超声精准激活mPFC-DRN情绪调节通路,实现了快速逆转小鼠绝望行为的效果,为抑郁无创精准治疗提供全新环路靶向方案。

如何无创、精准地遥控大脑深处的一条特定通路?
研究团队采用声遗传学技术,这是一种新兴的无创神经调控方法,核心原理是:
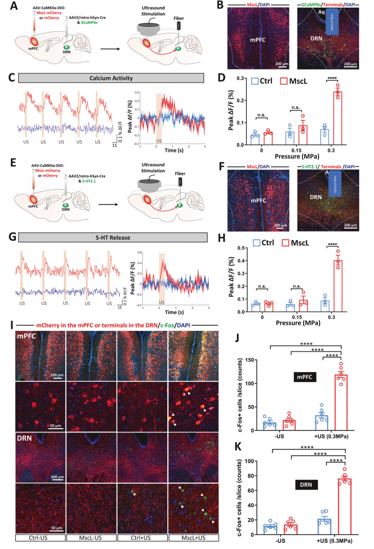
利用病毒载体,在目标神经元上表达超声敏感离子通道(MscL-G22S),然后通过低强度超声隔空激活这些神经元。
研究首先聚焦小鼠内侧前额叶皮层(mPFC)中投射到中缝背核(DRN)的兴奋性神经元。结果显示,0.3 MPa的低强度超声刺激,可以亚秒级、可逆、重复地激活目标通路,DRN神经元钙信号和5-羟色胺释放均显著升高,而对照组无反应。c-Fos染色也显示,只有超声+病毒组小鼠的mPFC和DRN神经元被特异性激活,听觉皮层等非靶区无激活,说明该技术具有极高的空间特异性。

激活这条回路,能快速逆转抑郁行为吗?
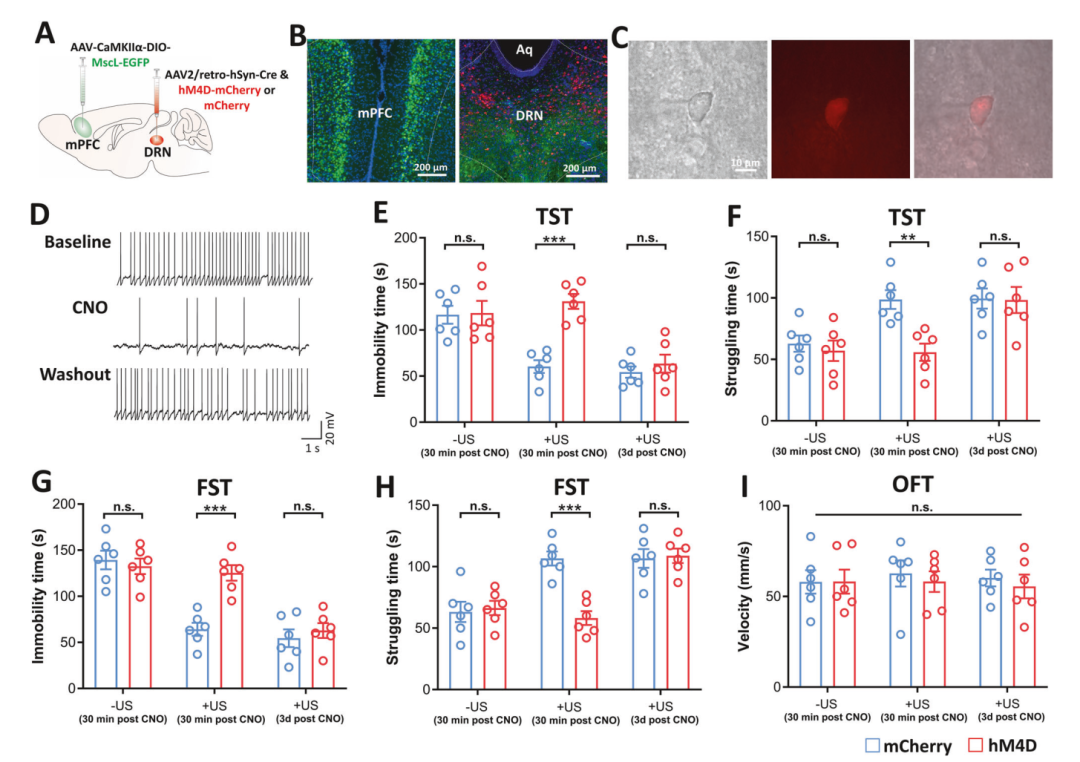
研究者先通过慢性束缚应激(CRS)建立抑郁小鼠模型,这些小鼠在悬尾实验和强迫游泳实验中表现出典型的绝望行为(不动时间显著增加)。
然后,对MscL病毒组小鼠进行超声刺激(0.3 MPa,持续20分钟,其中最后6分钟与行为测试同步)。结果显示,MscL+US组小鼠的不动时间显著缩短,挣扎时间显著增加,而对照组(无病毒/无超声/广谱激活)均无此效果。旷场实验显示各组运动能力无差异,排除行为干扰。
因此,mPFC-DRN 投射通路的精准靶向是快速改善抑郁相关行为的必要条件。

下游的DRN中,到底是哪种神经元在起作用?
为了证实抗抑郁效果确实是通过激活mPFC-DRN通路实现的,研究者用化学遗传学(hM4D)抑制了DRN神经元的活性。
结果显示,当DRN神经元被抑制时(CNO注射30分钟后),超声刺激无法再改善小鼠的绝望行为(不动时间与对照组无差异)。3天后药物代谢,抑制作用消失,超声效果恢复。特异性抑制DRN中的5-羟色胺能神经元,同样可完全阻断抗抑郁效果。
因此,DRN的5-羟色胺能神经元是声遗传学抗抑郁效应的必需下游节点。

超声刺激会不会损伤大脑?
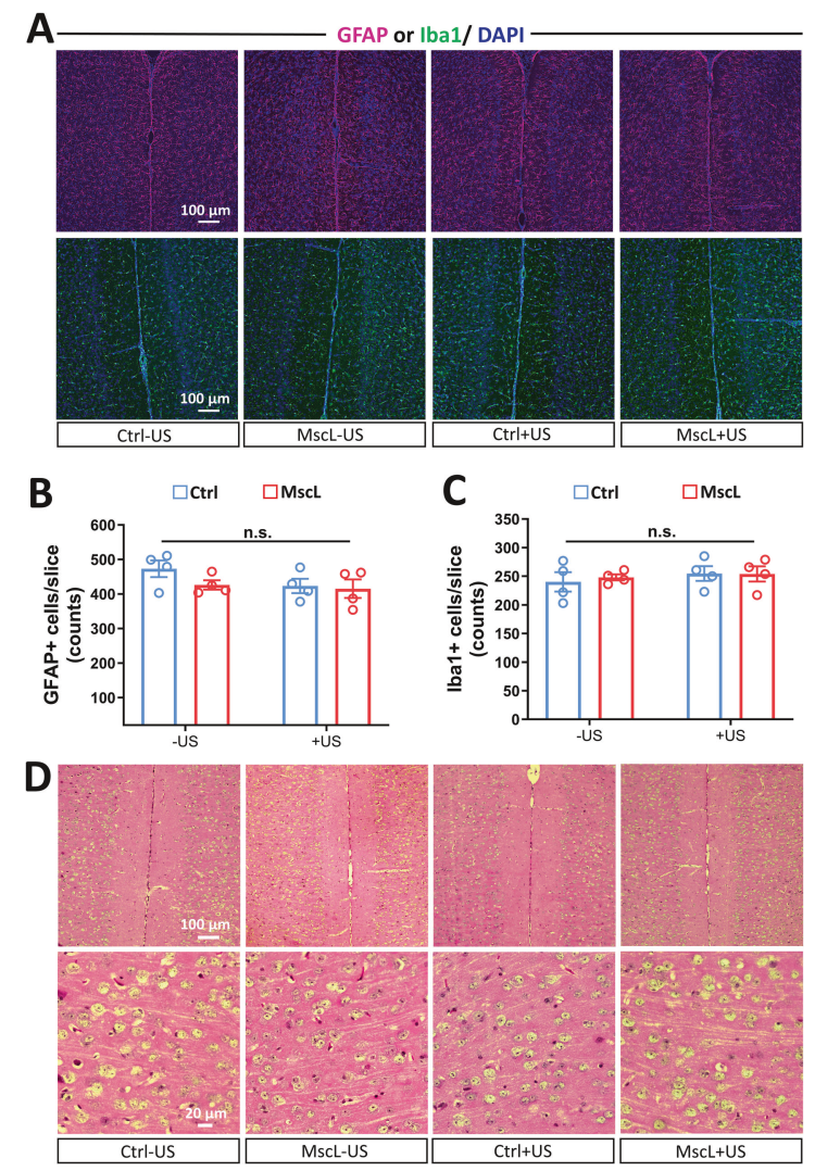
研究团队从神经炎症和组织结构两个维度进行系统评估,因此研究者进行了Iba1(小胶质细胞标记)和GFAP(星形胶质细胞标记)免疫染色,以及HE组织染色。
结果显示,0.3 MPa超声刺激20分钟后,小胶质细胞和星形胶质细胞无异常激活,无明显神经炎症。神经元形态完整,无坏死、水肿或组织损伤。即使将超声强度提升至0.5 MPa(远高于有效参数),仍未出现病理改变。
因此,本研究采用的低强度超声声遗传学方案安全无创,无明显脑损伤与炎症风险,具备临床转化潜力。

全文总结
本研究首次证实声遗传学无创激活mPFC-DRN 神经环路,可快速提升 DRN 神经元活性与 5 - 羟色胺释放,显著改善抑郁小鼠绝望行为;明确 DRN 5 - 羟色胺神经元是效应关键,且该技术无明显组织损伤与炎症反应,弥补了传统抑郁治疗起效慢、精准度低、有创等缺陷。
虽然目前的实验仍需一次微创的病毒注射作为基础,但这项技术最大的突破在于,它让后续的治疗过程摆脱了药物和开颅手术,仅需体外的超声波即可精准调控大脑深处的神经环路。
小编寄语:
一次刺激,20 分钟即刻起效—— 这在精神科药物治疗史上,几乎是难以想象的突破。
孙雷教授团队这项研究,依托声遗传学技术证实mPFC-DRN 通路是逆转绝望行为的核心靶点,而中缝背核(DRN)内的5 - 羟色胺能神经元是这一快速抗抑郁效应的关键执行者。在0.3 MPa 低强度超声条件下,超声波可无创穿透颅骨,精准激活目标神经环路;经严格病理评估,全程未造成任何脑组织损伤、神经元死亡或神经炎症,安全性可靠。
该研究为抑郁症治疗建立了全新范式:无需开颅植入、无需全身用药代谢,仅通过一次精准超声调控,就能以无创、精准、安全、快速的方式,重新唤醒大脑情绪调节功能,恢复稳态。

原文链接:
https://doi.org/10.1038/s41380-026-03616-1
原标题:《一次超声刺激,快速逆转小鼠抑郁状态!港理工孙雷团队揭示声遗传学调控mPFC-DRN通路新机制》

