“表格式”刑事判决书上线,敦化法院以“小表格”推动“大改革”
在司法责任制改革与案件繁简分流机制的双重推动下,探索简案快办,促进公平与效率的更高水平统一,是解决影响司法效率和制约司法能力的最优解。敦化市人民法院作为“表格式”刑事判决书改革试点单位,优化创新,以“模块化、要素化”的表格式判决书,为传统裁判文书“瘦身减负”,用更直观的形式、更精简的篇幅、更高效的产出,释放刑事审判新效能。
从“速裁”到“简易”,一表看懂判决书
01
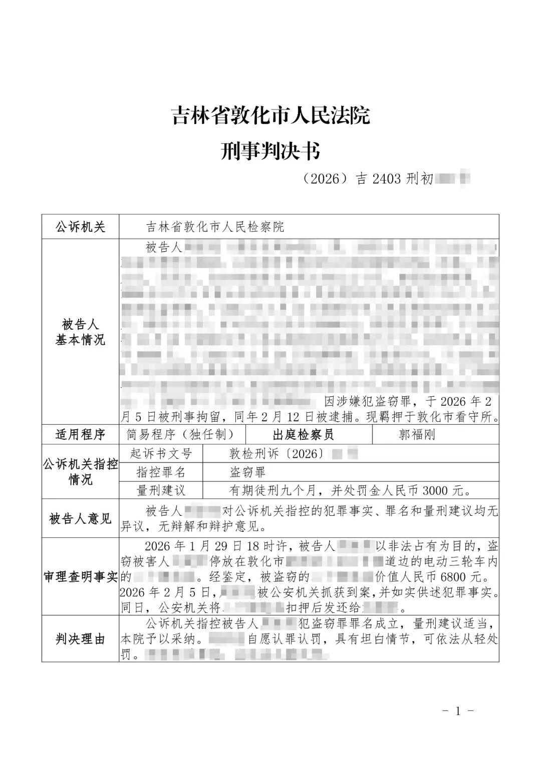
2026年4月15日,敦化法院对一起适用简易程序审理的盗窃罪案件,首次发出了“表格式”刑事判决书。被告人对指控事实、罪名及量刑建议没有异议,自愿认罪认罚,同意适用简易程序且签字具结。这是敦化法院实现“简案快审、繁案精审”改革精神的生动实践。
早在2019年,敦化法院就正式开展刑事速裁工作。对于犯罪事实清楚、证据充分、犯罪情节较轻、被告人自愿认罪认罚且同意适用快速办理机制的速裁程序刑事案件,推出“表格式”刑事判决书。如今敦化法院作为“表格式”刑事判决书改革试点单位,不再局限于速裁刑事案件,而是不断拓宽案件适用范围,对可能被判处三年以下刑罚的适用简易程序的简单刑事案件,也依法使用“表格式”判决书,为简易案件提速增效赋能。
与传统刑事判决书“大而全”的叙述模式不同,“表格式”判决书将判决书的核心内容进行提炼、整合和重组,以表格为载体,将被告人基本情况、公诉机关指控、被告人意见、审理查明事实、判决理由、法律依据、判决结果、权利告知等关键要素,分门别类、清晰排列。法官只需在预留的空格内,准确填入案件的核心要素信息,如罪名、量刑情节、刑期、罚金数额等,即可快速生成一份格式统一、结构清晰、信息完整、说理清晰的裁判文书,真正做到了从“长篇大论”到“一表看懂”的瘦身改革!
“小表格”推动“大改革”,标准规范促正义
02
简化的是形式,强化的是规范。推行“表格式”判决书不是对裁判质量的妥协,而是以标准化手段提升办案质效、促进司法公正的再升级。
一方面,“表格式”判决书的每个栏目都经过精心设计,确保案件所有必要的定罪量刑要素无一遗漏,法官在庭审和阅卷时能更精确地提炼关键事实和争议焦点,并且对于定罪量刑的核心理由,表格中设有专门区域进行简要但精准的阐释,确保裁判的正当性能够清晰呈现,满足释法说理的基本要求;另一方面,“表格式”判决书的模块化设计,使得同类案件的判决书在格式和核心要素上保持一致,减少了因法官个人写作风格差异带来的表述不一,统一裁判标准,促进类案同判。
提质增效,按下释放司法效能“快捷键”
03
“表格式”判决书是司法文书改革的一项重要创新。对于速裁程序和简易程序案件,摒弃传统冗长的段落式判决书,将核心信息提炼并填入预设的表格中,使其变得高度简洁、清晰和规范。
原标题:《“表格式”刑事判决书上线,敦化法院以“小表格”推动“大改革”》

