生态环境法典关联民法典的16处规定
2026-04-17 11:00
黑龙江
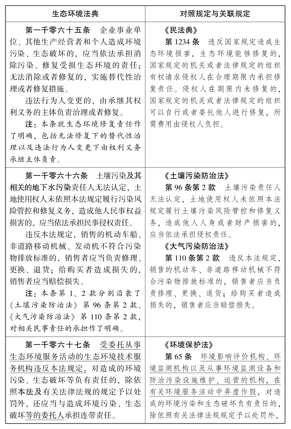
本文以《生态环境法典》为基础,聚焦两部法典的核心衔接点,梳理出16处关联地方,并节选《生态环境法典一点通》一书相应内容如下(点击图片可放大浏览):
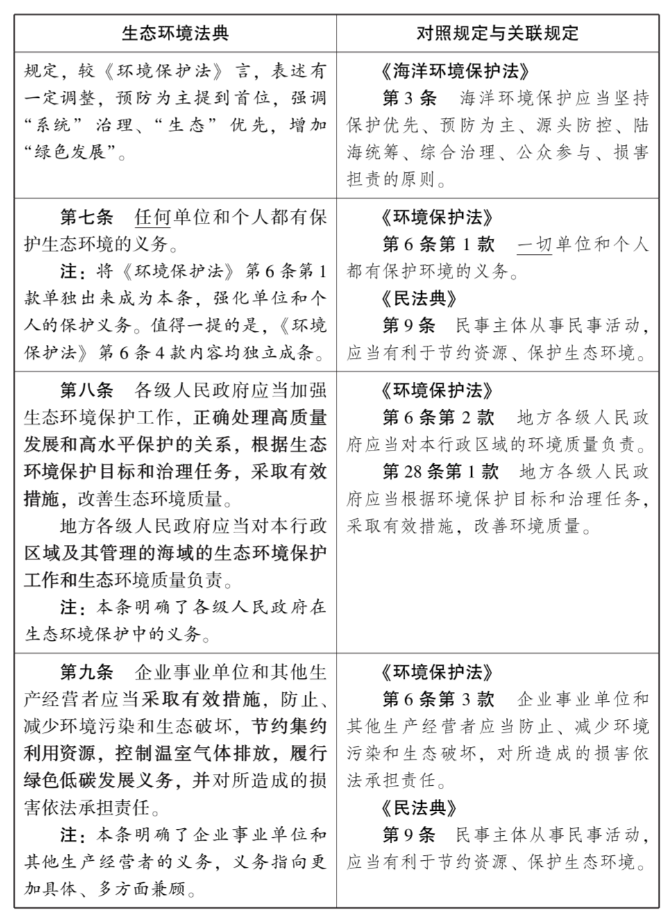
生态环境法典第7条、第9条关联 民法典第9条
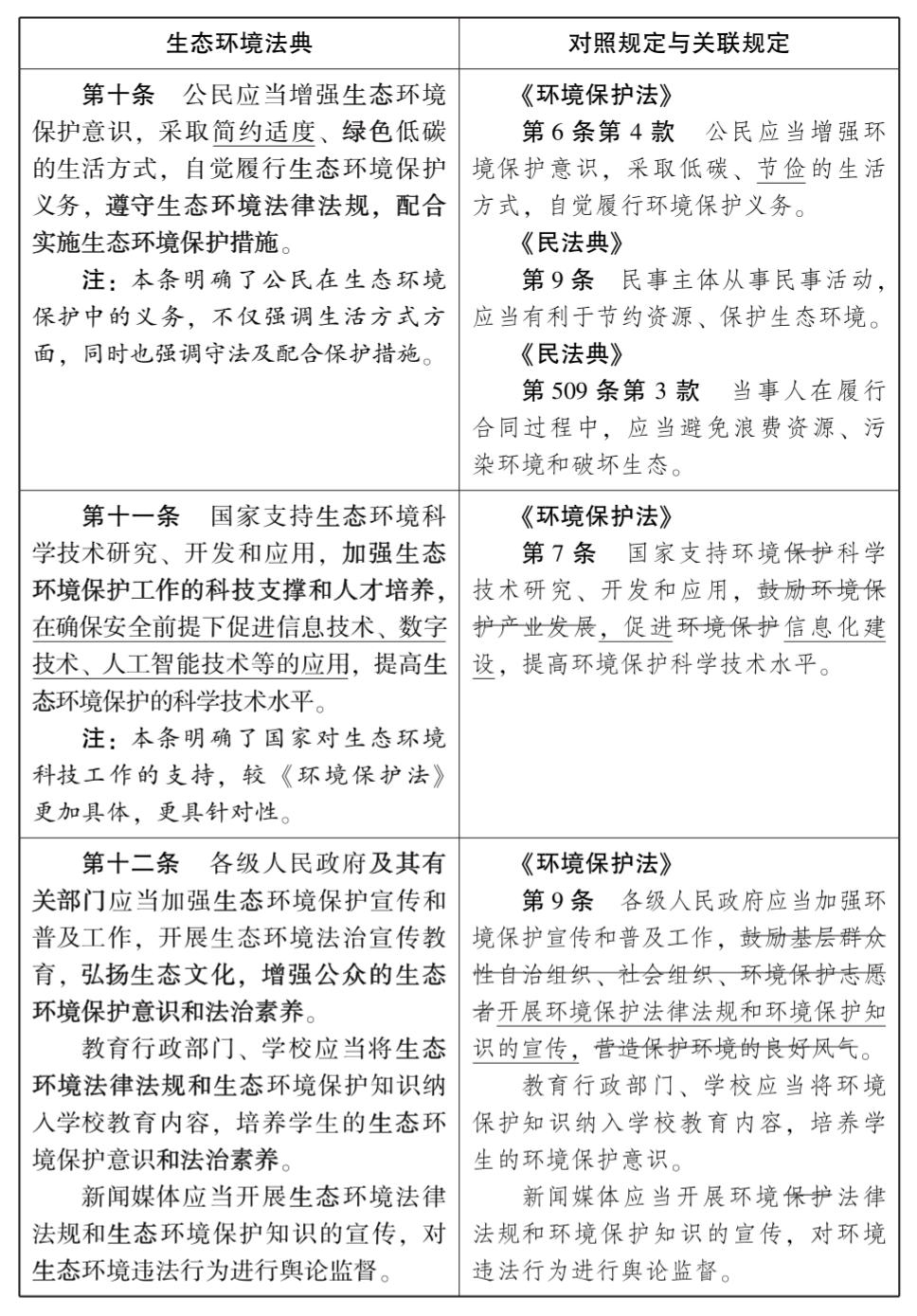
生态环境法典第10条关联 民法典第9条、第509条第3款
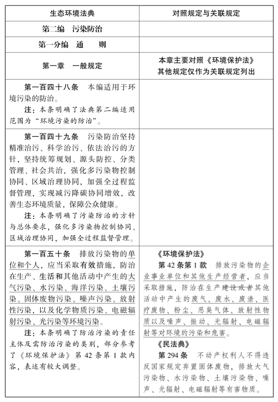
生态环境法典第150条关联 民法典第294条
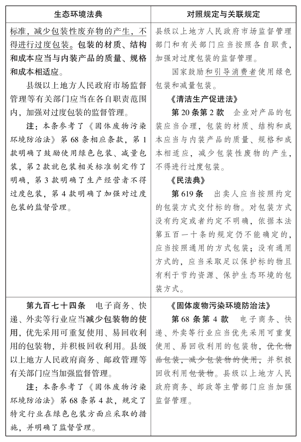
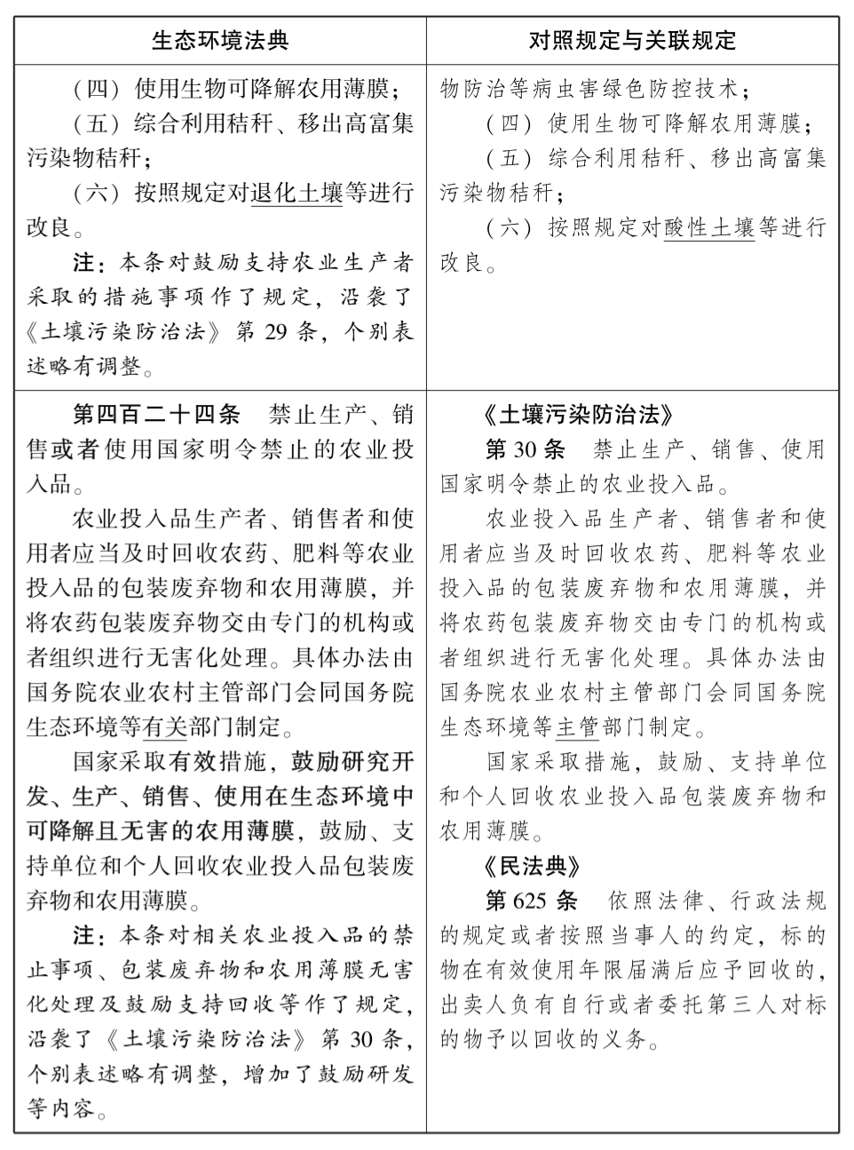
生态环境法典第424条关联 民法典第625条
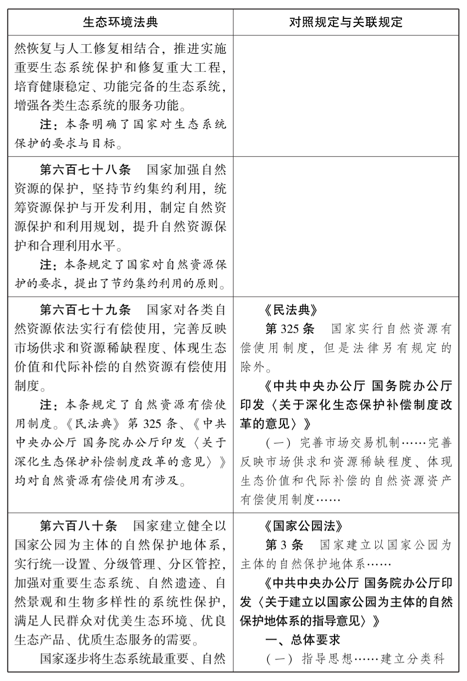
生态环境法典第679条关联民法典第325条
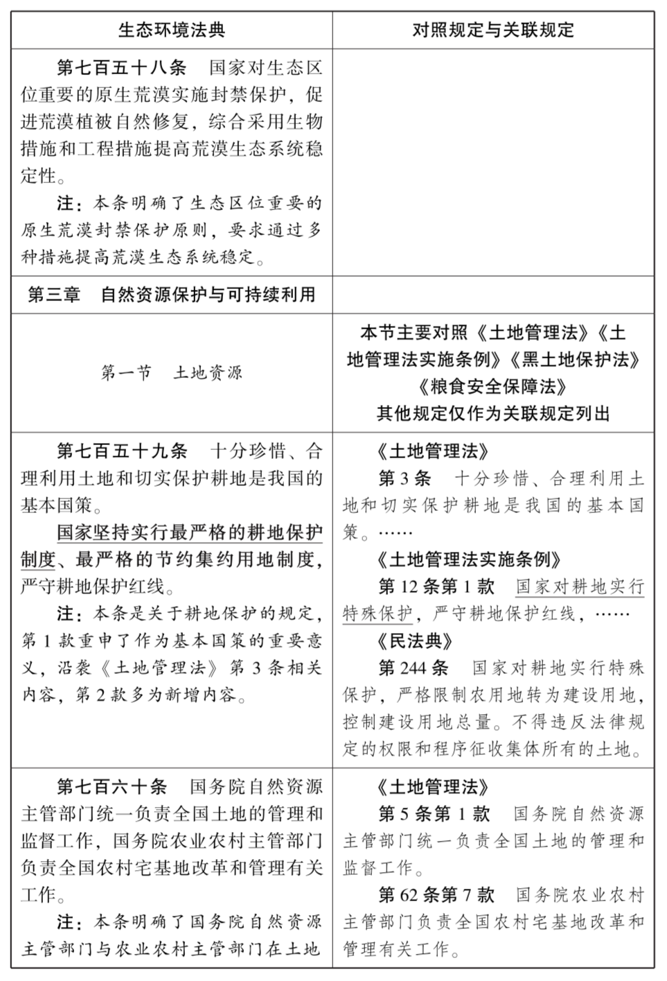
生态环境法典第759条关联 民法典第244条
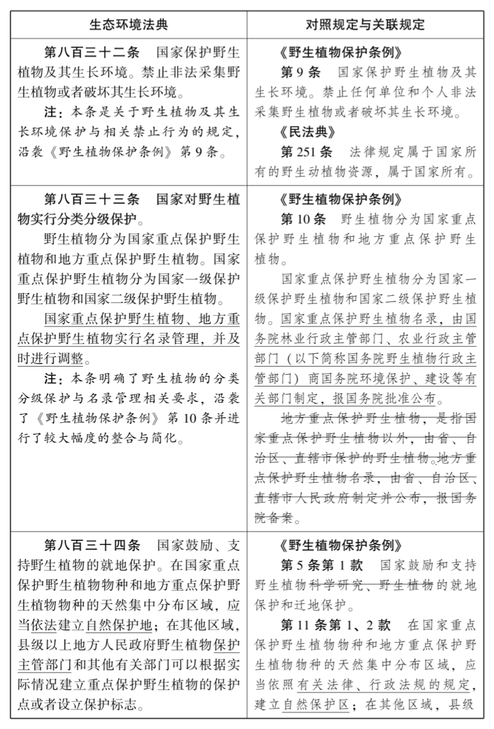
生态环境法典第832条关联 民法典第251条
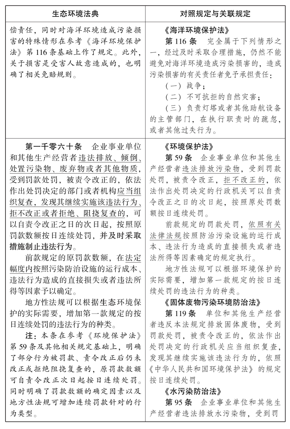
生态环境法典第973条关联 民法典第619条
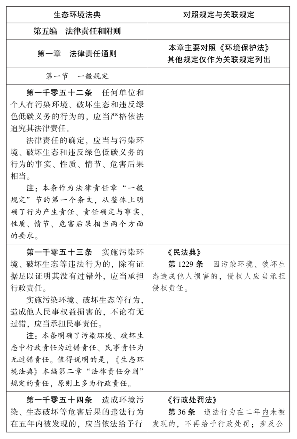
生态环境法典第1053条关联 民法典第1229条
生态环境法典第1054条关联 民法典第188条
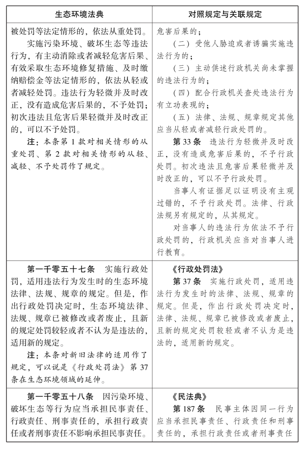
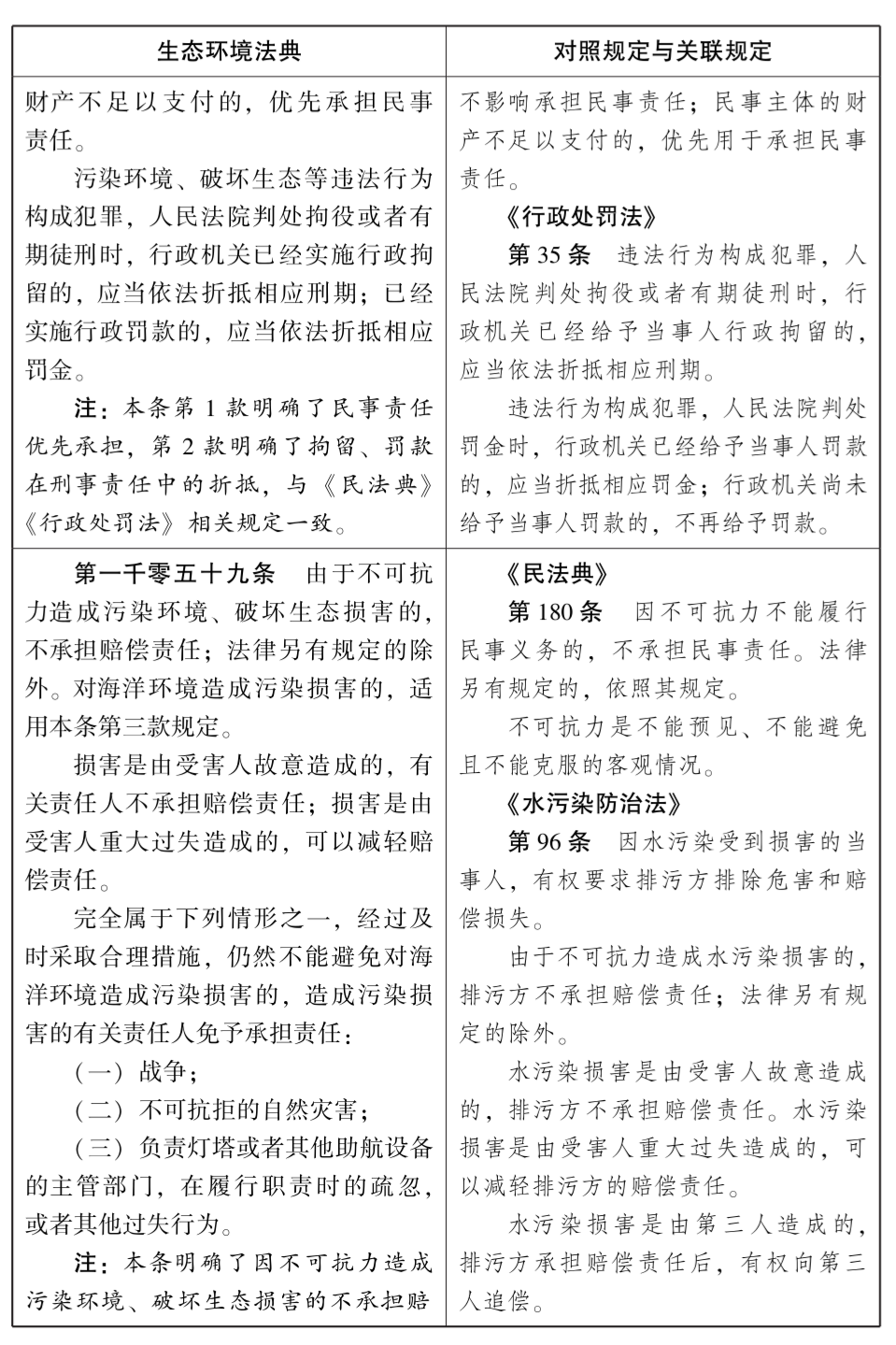
生态环境法典第1058条关联 民法典第187条
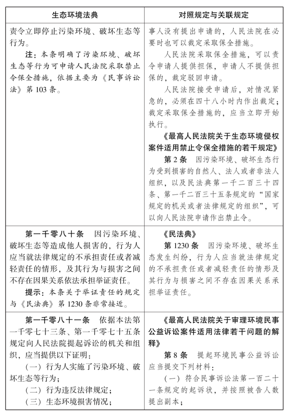
生态环境法典第1059条关联 民法典第180条
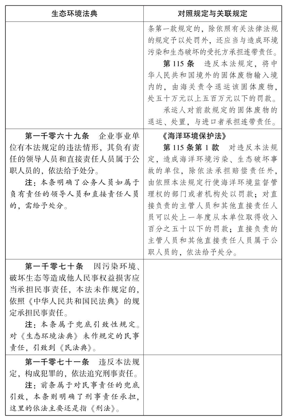
生态环境法典第1065条关联 民法典第1234条
生态环境法典第1070条关联 民法典相关责任条款
生态环境法典第1080条关联 民法典第1230条
原标题:《生态环境法典关联民法典的16处规定》
特别声明
本文为澎湃号作者或机构在澎湃新闻上传并发布,仅代表该作者或机构观点,不代表澎湃新闻的观点或立场,澎湃新闻仅提供信息发布平台。申请澎湃号请用电脑访问https://renzheng.thepaper.cn。

