Nature Biotechnology:史俊炜团队开发新型碱基编辑器,用于体内癌症功能基因组学筛选
编辑丨王多鱼
排版丨水成文
癌症功能基因组学是一种强大的方法,用于识别对肿瘤发生、维持和进展至关重要的基因的特定作用。这些遗传筛选通过深度测序将遗传扰动与癌症表型的定量分析联系起来,从而能够大规模地剖析治疗靶基因。无论是在体外还是体内进行的 CRISPR 功能基因筛选,都有助于揭示细胞自主性和非细胞自主性的癌症依赖性,并已被广泛用于大规模的靶点识别。然而,这种方法在体内疾病模型中存在技术挑战。
近年来,基于 CRISPR 的碱基编辑器(Base Editor)通过实现高效且高通量的分子和机制研究,扩展了功能基因组筛选,提供了超越传统 CRISPR 筛选方法所能获得的见解。然而,目前的碱基编辑器依赖于完整的脱氨酶,这种脱氨酶能够在不依赖 Cas9 和 sgRNA 结合的情况下独立地突变 DNA 或 RNA,从而导致细胞出现非特异性毒性,这限制了功能基因筛选,尤其是在体内。此外,累积的细胞毒性、基因编辑效率降低以及缺乏可诱导性,共同限制了碱基编辑器的应用,迄今为止,尚未有在体内利用碱基编辑器进行功能基因筛选的成功案例。
2026 年 4 月 15 日,宾夕法尼亚大学医学院史俊炜团队(任荻秋、王熵墒为论文共同第一作者)在 Nature Biotechnology 期刊发表了题为:Inducible, split base editors for in vivo cancer functional genomics 的研究论文。
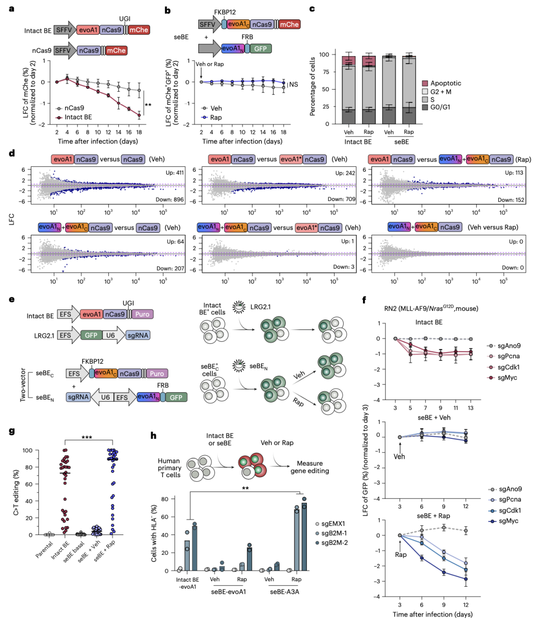
该研究开发了一种小分子诱导的分体式工程化碱基编辑工具——seBE(split-engineered base editor),其可实现高效率、低毒性且具备时间可控性的碱基编辑,为体内癌症功能基因组学筛选提供了全新技术方法 。

利用碱基编辑器(BE)进行癌症功能基因组学研究,在分子表征和新靶点发现方面具有巨大潜力。然而,传统的碱基编辑器使用完整的 DNA 脱氨酶作为突变剂,这往往受到控制有限和非特异性毒性的影响。
在这项新研究中,研究团队开发了一种小分子诱导的分体式工程化碱基编辑工具——seBE(split-engineered base editor),通过将脱氨酶活性置于小分子控制之下,seBE 显著降低了细胞毒性,并实现了稳健且可诱导的体内功能基因组学筛选。

诱导型 seBE 显示出较低的脱靶毒性以及更高的编辑效率
在体外使用约 11000 个 sgRNA 和体内使用约 3700 个 sgRNA 进行的高密度 seBE 遗传筛选,揭示了癌症治疗靶点中已知和此前未知的功能缺失突变(指基因突变导致所产生的蛋白质功能减弱或完全消失,从而无法正常执行功能)和显性负突变(指一个等位基因突变产生的突变蛋白质不仅自身功能丧失,还会干扰或抑制由另一个正常等位基因产生的蛋白质的功能)。
研究团队进一步针对癌症免疫治疗中的关键调控因子 Adar1 进行的更深入的 seBE 筛选,鉴定出多个功能缺失突变,临近已知的自身免疫疾病致病位点,并通过体内肿瘤模型及分子生物学实验得到验证 。筛选同时找到了一个位于 ADAR1 催化功能域的功能获得性突变位点,该位点临近促进 ADAR1 蛋白稳定性的肌醇硫磷酸(inositol hexakisphosphate)结合区域,突变后可增强细胞对于干扰素-β 的耐受性。
总的来说,该研究开发的 seBE 系统提供了一种通用、可控且高效的方法,用于系统性识别癌症功能基因组学中的关键氨基酸残基。
论文链接:
https://www.nature.com/articles/s41587-026-03077-5
原标题:《Nature Biotechnology:史俊炜团队开发新型碱基编辑器,用于体内癌症功能基因组学筛选》

