【原创新闻】食堂女工工作时摔伤认定工伤 停工留薪期工资“缩水”还被签假合同
在上海某学校食堂工作的纪女士,于2025年12月清洗餐台时意外摔伤,经诊断为桡骨远端骨折,后续被认定为工伤。本应享受停工留薪期正常工资待遇的她,却遭遇工资“腰斩”,更让她震惊的是,劳务派遣公司竟以一份非本人签名的假合同为其申请工伤认定,这让她的工伤赔偿权益面临缩水风险。
摔伤获工伤认定,工资却“缩水”近六成
2025年12月4日,在上海某学校食堂工作的纪女士,在清洗自助餐台时不慎摔倒,当即感到手腕剧烈疼痛,经送医诊断后,确诊为外伤证、确诊为桡骨远端骨折,需暂停工作接受治疗。
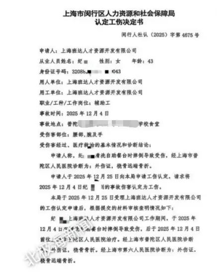
2026年2月12日,上海市闵行区人力资源和社会保障局正式作出工伤认定,确认纪女士此次受伤系工作原因导致,属于工伤范畴。
(图为纪女士的工伤认定书)
根据《工伤保险条例》规定,职工因工作遭受事故伤害需要暂停工作接受工伤医疗的,在停工留薪期内,原工资福利待遇不变,由所在单位按月支付,且工资标准按负伤前12个月平均工资计发,不得低于上海市月最低工资标准。
纪女士说,她受伤前每月工资为3500元,但受伤后的三个月里,她每月收到的工资均未按此标准发放,最少的一个月仅拿到1511元,较正常工资缩水近六成。“我多次找公司问原因,可对方始终不予答复,就这么一直拖着。”纪女士既无奈又焦虑,受伤后无法工作,工资缩水让她的生活陷入困境。
合同“被变更”,非本人签名的假合同藏隐患
除了工资缩水,纪女士还发现了更棘手的问题。她透露,自己此前与学校食堂的承包单位签订的是全日制劳动合同,但该承包单位于2025年11月停业,随后新承包单位接手,她的用工关系被转为与目前的第三方劳务派遣公司——上海班达人才资源开发有限公司(以下简称“班达公司”)签约。
“工作岗位、工作内容一点没变,只是签约公司换了。”纪女士说,让她无法接受的是,工伤认定过程中她才得知,班达公司以非全日制合同为她申请的工伤认定,而那份非全日制合同上的签名,根本不是她本人所签。
(图为纪女士所指的并非本人签名的合同)
据了解,非全日制用工与全日制用工在工伤保险待遇上存在显著差异。非全日制用工通常按小时计酬,工伤赔偿计算方式不同,可能导致劳动者最终获得的医疗费、停工留薪期待遇、伤残津贴等大幅减少。
“我一直是全日制工作,每天按时上下班,怎么就变成非全日制了?还被签了假合同,这明显是损害我的利益。”纪女士质疑道。
纪女士表示,她的工伤事宜一直与公司的“王老师”沟通。当北极海新闻联系到王老师时,对方称“不认识此员工,对此事不清楚”。北极海新闻提出,要发送纪女士相关资料供其核实,对方直接拒绝,称“没必要”。
随后联系上班达公司的相关负责人郭先生,郭先生称自己不清楚纪女士工伤待遇的具体情况,但表示公司会按工伤流程处理,如果确实存在工资发放不足的情况,后续工伤理赔时会一并核算。(记者 思远)
北极海新闻“拍案说法”律师观点:
辽宁青松律师事务所刘嘉欣律师认为:纪女士已被认定工伤,根据《工伤保险条例》,停工留薪期内原工资福利待遇应不变,公司未按其3500元原工资发放,且低于上海最低工资,需补足差额。非本人签名的非全日制合同,违背纪女士真实意愿,应认定无效。纪女士可收集相关证据,通过劳动仲裁或投诉维权,公司若存在伪造合同情节,还需承担相应法律责任。
本文为原创内容,版权归作者所有。未经授权,任何单位或个人不得擅自转载、摘编、篡改或商业使用。违反本声明者,将依法追究其法律责任。
上海市传播服务热线:17053063333(微信同号)
邮箱:beijihai521@163.com
企业家权益保障中心法律热线:辽宁青松律师事务所高级合伙人于晓荷15524682485
如有侵权及职业道德监督电话请联系北极海新闻:0416-3086929


