2026年3月中国文旅集团发展报告

一、市场动态总结
2026年3月,春季文旅消费全面回暖,踏青、研学、城市微度假、跨省休闲游等需求集中释放。国家及地方促消费政策持续发力,各地围绕扩大文旅消费、推动“文旅+”融合、建设重大项目持续发力,文旅集团经营与资本运作同步活跃,整体呈现稳中有进、提质增效的发展态势。
3月文旅项目动态观察:本月,全国文旅项目签约与开工双旺,投资量级与业态创新同步提升。广东领跑、湖北发力、辽宁落地百亿级标杆项目,康养、农文旅、智慧研学、文商旅体等融合业态成为主流;亿元级项目成开工主力,福建、河北、四川等地大投资融合项目密集落地,筑牢文旅产业发展载体。
3月文旅集团动态总结:中国旅游集团、张旅集团、丽江股份等完成人事调整,优化治理结构;多起战略合作密集落地,聚焦邮轮产业、景区创建、金融赋能、数字文旅、区域联盟、跨界融合等方向;股权交易活跃度提升,头部企业全球化布局、国资平台资源整合、新业态探索同步推进;融资规模稳步扩大,金融工具与资产证券化创新并行;部分文旅上市公司发布2025年度财务业绩,整体经营业绩分化较明显。
1.文旅项目讯息
1)文旅项目签约
据迈点研究院不完全统计,2026年3月共签约文旅项目114个,覆盖江苏、安徽、福建等全国16个省市,其中广东签约项目数量与投资规模双高,湖北签约项目集中发力,辽宁亦涌现百亿级重磅标杆项目。项目类型涵盖康养度假、航旅融合、农文旅融合、主题乐园、温泉民宿、运动休闲、智慧研学等多元业态,跨界融合项目持续涌现。项目量级分层明显,其中,辽宁大连“探海游艇制造基地与游艇运营项目”总投资150亿元,系大连市与探海公司携手推进打造文商旅体融合新地标;广东佛山12个重点文旅项目总投资超60亿元,湖北武汉蔡甸区10个文旅项目总投资41.8亿元,亿元级项目多点齐放,充分彰显文旅市场“头部引领、多点支撑、全域联动”的强劲发展态势。

2)文旅项目开工
据迈点研究院不完全统计,2026年3月全国开工重点文旅项目共22个,项目类型覆盖温泉度假、主题乐园、商业综合体、科普研学、数字文化展示等多元场景,投资热度持续走高。其中,福建中国武夷山森林康养小镇核心区建设项目以 59.77 亿元总投资领跑,河北、四川等多个30亿元级标杆项目同步开工,亿元级项目构成投资主力,将为各地文旅产业发展注入强劲动能。

2.文旅集团动态
1)人事任免
据不完全统计,2026年3月,共有6项重大人事任命事件,涉及副总经理、总经理、董事长等关键岗位变动,调整方向聚焦班子年轻化、专业化、属地化,意在强化文旅项目运营、资源整合与市场化经营能力,有效提升集团治理效能与项目落地效率。

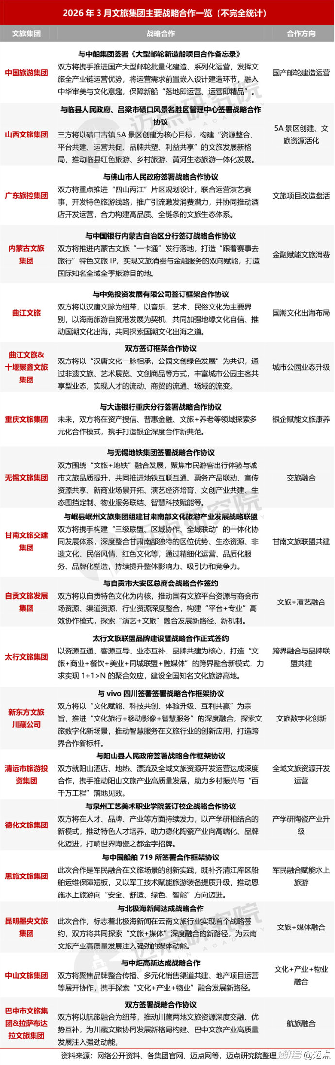
2)战略合作
据不完全统计,2026年3月,共有18起文旅集团战略合作事项,涵盖国产邮轮全产业链布局、5A景区创建与资源活化、金融赋能文旅消费、国潮文化出海、数字文旅场景创新、区域文旅联盟共建、校企产学研协同、“文旅+”等多元业态融合方向。上述战略合作,有助于文旅集团深化产业链协同、拓展业务边界、强化区域品牌影响力、加速产业从资源驱动向品牌与科技双驱动转型。

3)股权动态
3月,主要有6起股权变动事件值得关注,涉及股权收购、股权转让、股权划转等,股权交易较为频繁。如中国中免耗资约2.94亿美元收DFS大中华区旅游零售业务并引入战略投资,深化全球旅游零售布局;祥源文旅控股子公司引入低空经济领域企业零重力飞机工业增资,推动“文旅+低空经济”新业态的融合发展;西安旅游将两家参股公司股权转让给控股股东西旅集团,优化资产结构、聚焦主业。总体来说,各文旅集团通过系列股权运作实现资产结构优化与战略重心聚焦,既凸显国资体系内资源整合增效的趋势,也反映出行业通过资本运作拓展赛道、盘活存量的成熟路径,进一步增强企业发展韧性与核心竞争力。

4)融资动态
3月,文旅集团融资活跃度持续提升,以地方国资文旅平台为核心主体,依托公司债、中期票据、超短期融资券、ABS等多元化金融工具开展融资,涉及融资金额约200亿元,多数项目进入已发行、已受理、已反馈阶段。其中,洛阳文投隋唐洛阳城资产支持专项计划(ABS)项目备受关注,为文旅集团盘活存量资产、拓宽融资渠道提供了创新实践。整体来看,本轮融资既满足了文旅集团补充流动性、支撑重大项目投资与业态升级的资金需求,也彰显了资本市场对优质文旅主体信用水平、综合实力与发展前景的高度认可,为行业高质量发展提供了坚实的资金保障。

5)年度财报表现
3月迎来财报季,据迈点研究院不完全统计,有25家文旅集团已发布2025年度财务业绩。其中,营收与归母净利润呈现“双增长”的共计10家,具体包括携程集团、华住集团、同程旅行、亚朵、九华旅游、丽江股份、飞扬集团、ST联合、万达酒店、桂林旅游。其中携程集团营收624亿元,同比增长17.10%,归母净利润332.9亿元,同比增长95.08%,主要受益于住宿与交通票务业务稳健复苏、入境游业务持续回暖及投资收益增厚;华住集团依托轻资产转型、规模化扩张、海外业务扭亏为盈及精细化运营提效,实现营收253.1 亿元(同比+5.93%),归母净利润50.80 亿元(同比+66.67%)。相较之下,豫园股份、华侨城等6家集团年度归母净利润为负,处于亏损状态,多受重资产折旧、项目回报周期长、地产相关业务调整、传统景区客流与消费承压等因素影响,呈现“增收不增利”或营收与利润同步下滑态势。整体而言,轻资产、强运营、高周转企业领跑复苏,重资产与多元业务承压主体仍处于修复周期。

二、百强榜单
据迈点研究院数据显示:3月,中国中免、抖音生活服务、携程集团、黄山旅游、中青旅、凯撒旅业、曲江文旅、西域旅游、首旅集团、祥源文旅位列榜单前十。其中,百强榜单中共有32家文旅集团排名环比上升,50家文旅集团排名环比下降,12家文旅集团为新上榜,6家文旅集团排名保持不变。
12家新晋百强文旅集团分别为:西域旅游、成都文旅集团、环海湾文旅、华山旅游集团、山西文旅集团、岭南商旅集团、丽江旅游集团、南京商旅、新疆文旅投、西安旅游集团、神木文旅集团、重庆文旅集团。其中,排名提升最显著的为环海湾文旅(上月排名632,本月排名63,上升569位次)。3月,环海湾文旅完成对凯撒旅业的股份增持,同时依托凯撒旅业2025年扭亏为盈的业绩支撑,以及在海洋文旅项目推进、出境游产品上新、国内研学线路推广等方面的积极布局,在资本运作与业务复苏的双重驱动下,品牌热度与市场声量实现同步提升。

经迈点研究院监测数据显示,2026年3月,所有文旅集团的品牌指数值为25.01,同比上升10.47%,环比上升5.88%;TOP100文旅集团品牌指数值为127.02,同比上升4.39%,环比上升9.83%。3月,春季文旅消费需求持续释放,踏青赏花、研学春游、周边微度假等主题旅游热度攀升,各文旅集团依托春日特色优化产品供给,强化场景化营销与内容传播,带动品牌关注度稳步回升。同时,文旅集团项目签约、业态升级、跨界合作等动作密集落地,通过新供给、新投资持续提升品牌综合竞争力,推动行业品牌声量实现同比、环比双增长。

三、文旅集团细分榜单
1.文旅集团类型指数与细分榜单
1)文旅集团类型分布与品牌指数
3月,文旅集团百强品牌数量及环比变动:省级文旅集团品牌数量最多,共25家,环比增加2家;其次为市级文旅集团品牌,共23家,环比增加1家;再次为大型民营企业品牌,共19家,环比减少1家;县级文旅集团环比减2家;其余4个类型品牌数量环比未变动。整体来看,3月文旅集团百强品牌结构呈现省市级平台数量回升、民营头部主体小幅收缩、县级文旅集团数量回落的特征,反映出县域文旅品牌在经历上月快速扩容后进入阶段性调整,而省市级主体依托资源禀赋与政策优势,持续强化品牌布局、巩固行业主导地位。
3月,文旅集团百强品牌指数表现:大型央企品牌指数均值继续领跑各类型,彰显其资源整合与品牌管理的强劲优势;大型民营企业紧随其后,民营产业服务企业与民营投资公司品牌指数处于中等水平,民营主体整体展现出强劲的市场化运营与品牌打造能力。国有层级文旅集团中,市级文旅集团略高于省级文旅集团,县级文旅集团品牌指数均值处于相对低位,反映出县级文旅平台在品牌运营、价值转化与市场曝光能力上仍有较大提升空间。

2)文旅集团类型细分榜单
新晋类型TOP10文旅集团
·大型民营企业(豫园股份、北京文化)
·省级文旅集团(西域旅游、锦江国际集团、湖北文旅集团)
·市级文旅集团(九华旅游、成都文旅集团)
·县级文旅集团(环海湾文旅、洪旅集团、古韵汀州文旅集团)
·民营投资公司(景盛文旅集团)
·民营项目公司(迎驾文旅集团)

2.文旅集团区域指数与细分榜单
1)文旅集团区域分布与品牌指数
3月百强文旅集团品牌数量环比变动:全国减少1家、华东减少4家、华中减少1家、西南增加2家、西北增加3家、华南增加1家、华北和东北环比数量未变动。总体区域竞争格局呈现华东、华中区域份额收缩,西南、西北区域文旅集团品牌潜力加速释放,华南区域稳步回升的特征。
3月百强文旅集团品牌指数环比变动:除西南区域环比有小幅下滑外,其余均呈现增长态势,
且东北区域增幅最为显著,具体环比增长为65.55%。3月,东北地区主要以长白山旅游股份为引领,通过惠民政策落地、全季产品创新、文体旅商融合、交通赋能升级等核心动作,实现品牌指数与市场热度双提升。

2)文旅集团区域细分榜单
新晋区域TOP10文旅集团
·全国(中国中免、山水比德、中国旅游集团、飞猪旅行)
·东北(马迭尔文旅集团)
·华北(呼和浩特市文旅投集团)
·华东(九华旅游)
·华南(佛山传媒文旅集团)
·华中(张旅集团)
·西北(西域旅游、华山旅游集团、西安旅游集团)

四、品牌指数分析

1.主流指数
3月整体文旅集团品牌主流指数均值3.55,环比上升20.00%;TOP100文旅集团品牌主流指数均值22.47,环比上升约33.18%。本月,文旅集团主流媒体关注度前十:中国中免、西域旅游、抖音生活服务、中青旅、黄山旅游、凯撒旅业、九华旅游、携程集团、山水比德、北京文化。其中,环比增幅突出的为九华旅游和西域旅游,增幅均超20倍,尤其九华旅游环比暴增约51倍。3月,九华旅游开展“大美九华·文化之旅”夜游非遗展演、春季短视频创作大赛、惠民促消费专项活动、2026年第一次临时股东会等,受到地方官方主流媒体的关注与报道,带动指数大幅攀升。

2.大众指数
3月整体文旅集团品牌大众指数均值1.68,环比上升约17.66%;TOP100文旅集团品牌大众指数均值4.81,环比上升约91.80%。本月,文旅集团大众媒体关注度前十:西域旅游、中国旅游集团、贵旅集团、携程集团、凯撒旅业、途牛旅游、辽宁省文体旅集团、曲江文旅、华侨城集团、美团旅行。其中,西域旅游、中国旅游集团、凯撒旅业、途牛旅游、辽宁省文体旅集团5家本月大众指数环比增幅均超100%,尤其是西域旅游环比暴增约27倍。本月,西域旅游以举办第四届“春满天山”旅游推介签约大会、亮相第七届新疆春季旅游博览会为核心抓手,重点推介天山天池提质升级、“遇见喀什”沉浸式演艺、“遇见赛湖”超体感中心等核心项目,强力宣示“文旅 + 科技”融合发展战略,获得新浪、搜狐、腾讯等大众媒体关注与报道。

3.行业指数
3月整体文旅集团品牌行业指数均值为4.51,环比上升约14.19%;TOP100文旅集团品牌行业指数均值为31.04,环比上升约19.88%。本月,文旅集团行业关注度前十:抖音生活服务、中国中免、携程集团、首旅集团、肥西文旅集团、济宁孔子文化旅游集团、漳州市文旅康养集团、黄山旅游、天府文旅、曲江文旅。其中,中国中免行业指数环比增幅最高,具体环比为210.41%。本月,中国中免完成对DFS大中华区旅游零售业务相关股权及资产收购并引入战略投资、举办“2026 中免集团全球合作伙伴大会”并发布集团“十五五”战略布局、与多家国际知名品牌达成深度合作等一系列重大资本运作与战略发布事件,受到证券时报、东方财富网、迈点网等行业媒体密集报道,带动指数大幅攀升。

4.运营指数
3月整体文旅集团品牌运营指数均值为15.27,环比小幅下滑(-0.15%);TOP100文旅集团品牌运营指数均值为68.70,环比下滑约2.38%。本月文旅集团运营指数前十:途牛旅游、海昌海洋公园、山水比德、三湘印象、华侨城集团、广东旅控集团、三夫户外、菏泽文旅集团、中青旅、季高集团。其中,山东菏泽文旅集团环比增幅最高,具体为128.51%。本月,菏泽文旅集团重点筹备2026“菏泽国际牡丹文化旅游节”,优化景区环境、推新系列文旅活动,同时协办“在花漾菏泽 爱牡丹之都”短视频征集大赛、参与牡丹书画双年展,联动火车站推进旅游专列运营,多举措提升品牌曝光与市场活跃度,助力其运营指数大幅上扬。


