一图读懂《数据安全法》
2026-04-14 16:33
河北
点击上面“网信万全”关注我们!
编者按
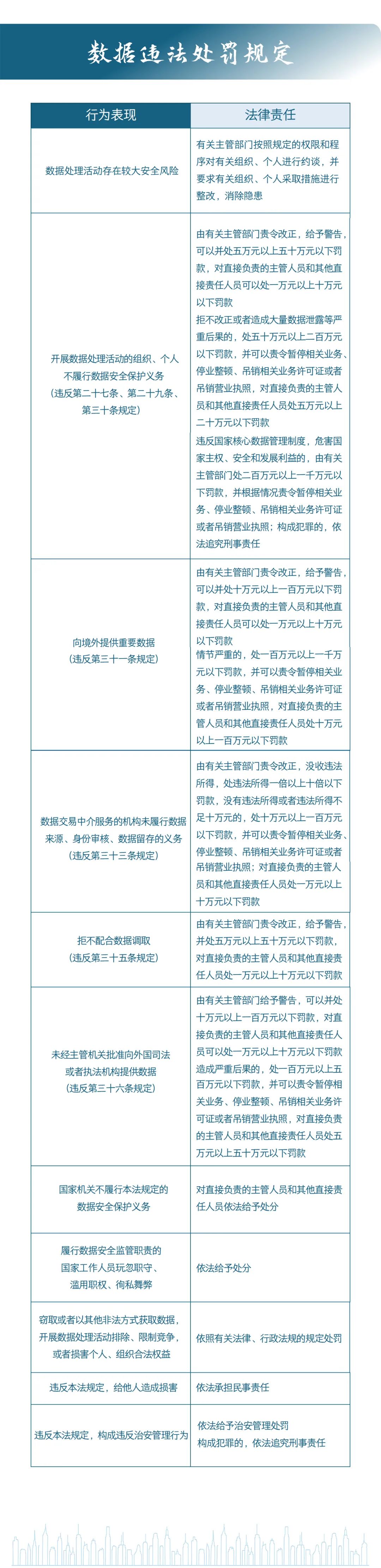
《中华人民共和国数据安全法》经第十三届全国人大常委会第二十九次会议表决通过,于2021年9月1日起正式施行。作为我国关于数据安全的首部法律,实现了维护数据安全有法可依、有章可循。在《数据安全法》施行三周年之际,我们一同回顾主要内容,共同增强数据安全意识,筑牢数据安全堤坝,依法维护国家数据安全。
来源:国家安全部
长按识别二维码关注
微信号:wxwanquan
新浪微博:网-信-万-全
“我为群众办实事”网上线索征集
邮箱:wqqw_wxb@163.com
原标题:《一图读懂《数据安全法》》
特别声明
本文为澎湃号作者或机构在澎湃新闻上传并发布,仅代表该作者或机构观点,不代表澎湃新闻的观点或立场,澎湃新闻仅提供信息发布平台。申请澎湃号请用电脑访问https://renzheng.thepaper.cn。

